
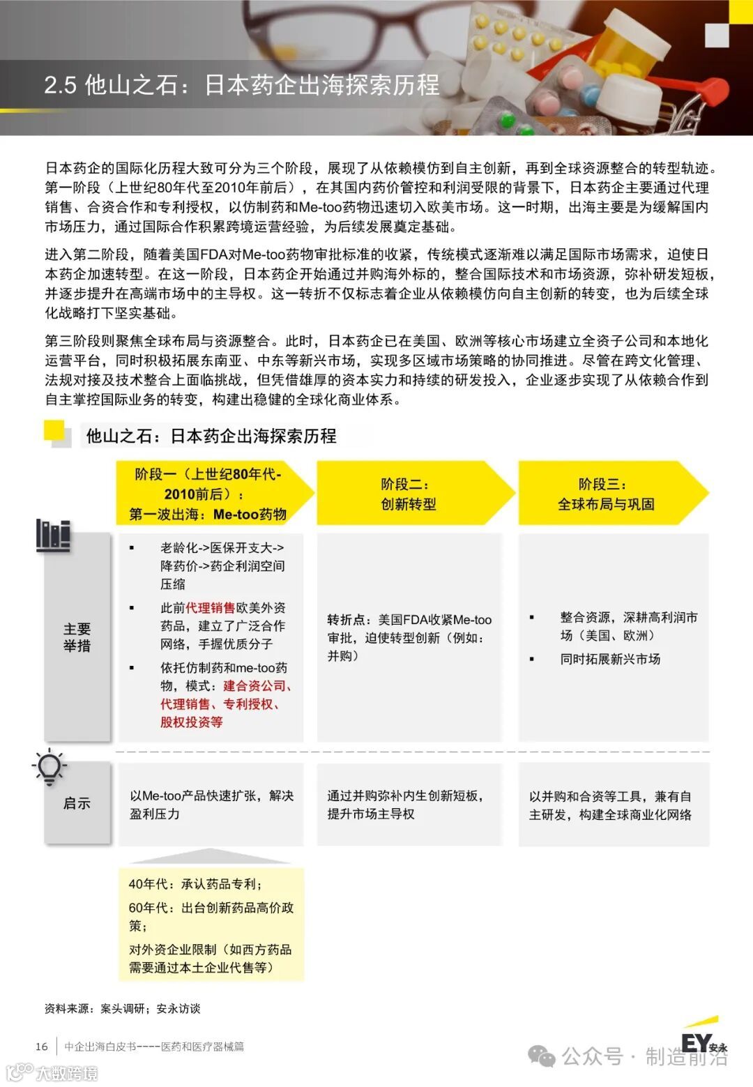
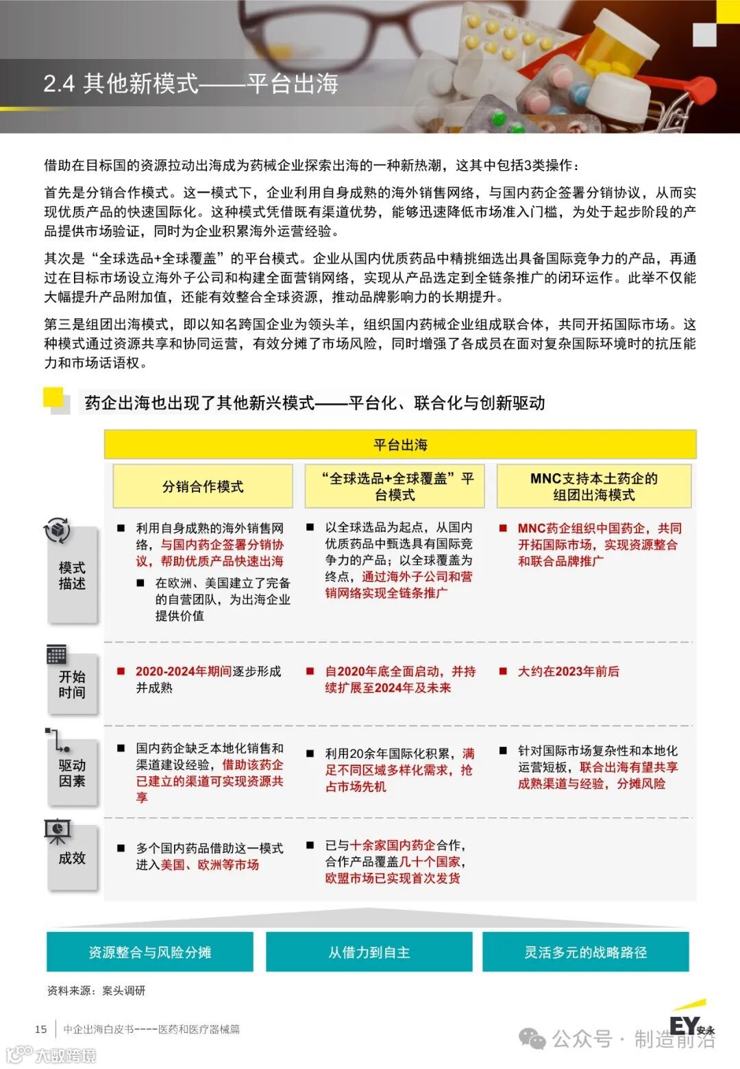
安永发布《中企出海白皮书:医药和医疗器械篇——破浪前行:医药出海新格局与未来路径》。本白皮书将系统梳理中国药械企业的出海历程与战略演变,解析各阶段的核心路径和发展特征。剖析当前热门的License-out与NewCo等模式的内在逻辑,探索未来可能的发展趋势。此外,我们将借鉴国际先进经验,对不同区域和国家的市场特点进行综合分析,并重点研究特朗普2.0时期的政策对中国药械企业的潜在影响。
通过这些洞察,我们希望为企业在复杂多变的国际环境中提供具有前瞻性的战略建议,助力其制定因地制宜的出海策略,稳步实现全球化发展目标。面对全球供应链重构、技术竞争加剧以及国际政治经济环境的多重变数,我们认为有必要对特朗普2.0时期的相关政策进行系统梳理解读和合理预测,分析这些政策对药械出海的影响,为药械企业出海提供前瞻性参考和建议。
完整报告下载方式见文末!
2024全年资料下载
点击下图
『制造前沿』还整理了很多企业出海相关研报资料
可扫描下方二维码,前往知识星球下载
『制造前沿』知识星球
每日持续更新
随时随地查看
↓↓
更多资料下载
点击下方图片
素材来源:安永。本公众号所载文章为本公众号原创或根据网络搜索下载编辑整理,文章版权归原作者所有,仅供读者学习、参考,禁止用于商业用途。因转载众多,无法找到真正来源,如标错来源,或因文中所使用的图片、文字、链接等如有侵权,请联系我们删除,谢谢!



