
2025年10月30日,财联社与清华大学五道口金融学院联合发布《ESG数据资产化:风险与治理白皮书(2025)》,系统阐述了在数字经济与“双碳”目标交汇的背景下,ESG数据资产化这一新兴领域的全景图。
完整报告下载方式见文末!
报告指出,将环境、社会和治理(ESG)数据转化为可量化、可流通的数字资产,是打通绿色金融“最后一公里”、驱动可持续发展的核心引擎。白皮书深入剖析了其宏观逻辑、国际政策趋势,以及依赖区块链、隐私计算和人工智能等技术实现的路径,并构建了全面的风险识别图谱与以 “安全、效率、公平”为核心的多层次协同治理框架。最终,报告旨在为推动构建一个可信、普惠、可持续的ESG数据生态提供战略指引,助力中国在可持续金融体系中贡献智慧与方案。
上述资料已上传『制造前沿』知识星球
扫描下方二维码
成为会员
搜索关键词『ESG』
可快速查找下载
更多数字化转型、智能制造、人工智能、人形机器人、低空经济等重点行业最新进展和研究报告仅发布在知识星球上,请扫码下载。
2024全年资料下载
点击下图
推荐” 和 “
”
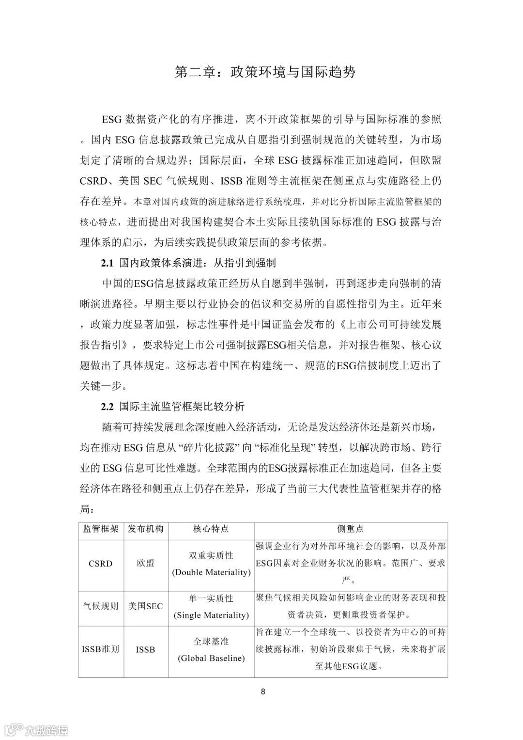
素材来源:财联社。本公众号所载文章为本公众号原创或根据网络搜索下载编辑整理,文章版权归原作者所有,仅供读者学习、参考,禁止用于商业用途。因转载众多,无法找到真正来源,如标错来源,或因文中所使用的图片、文字、链接等如有侵权,请联系我们删除,谢谢!


