
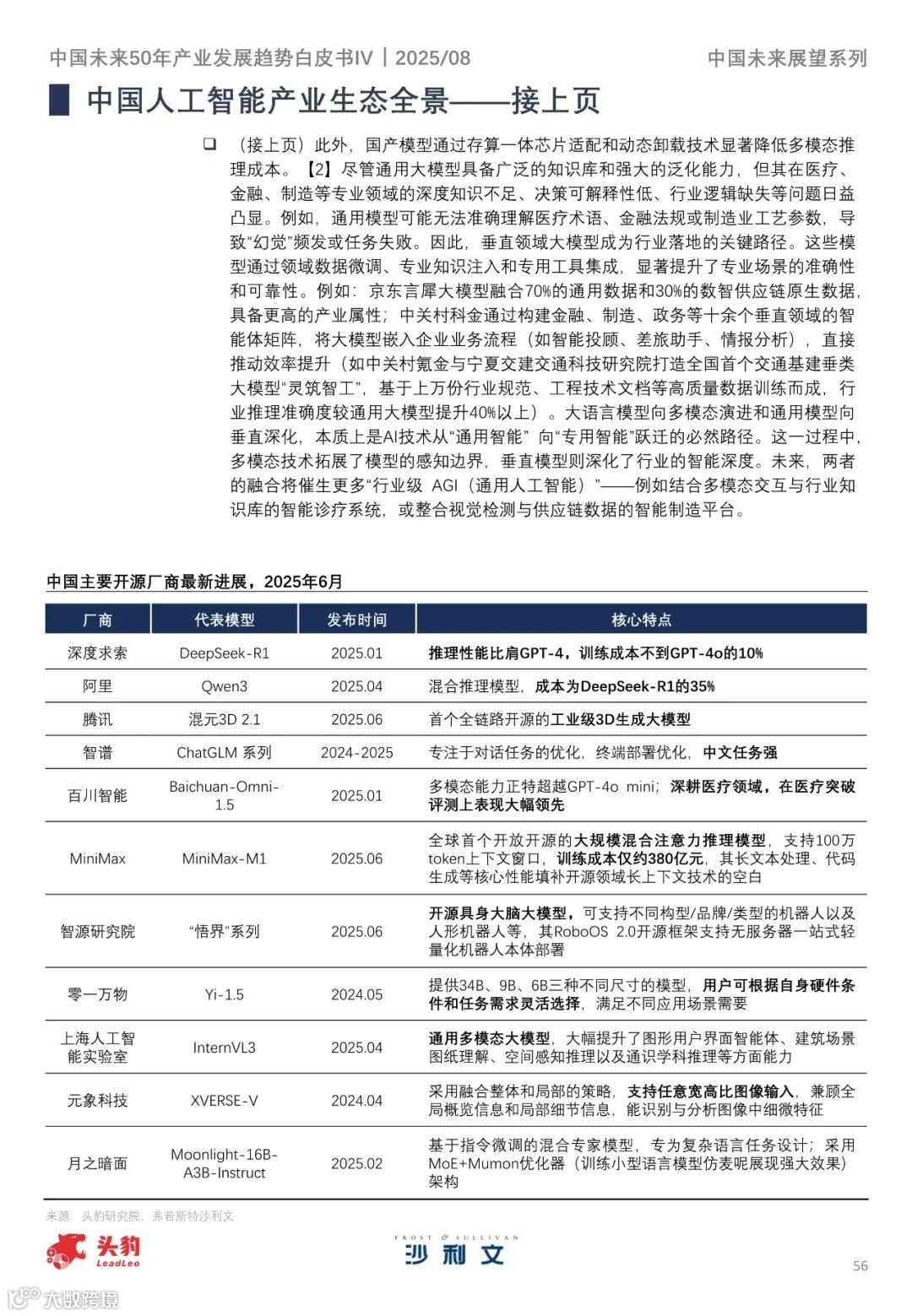
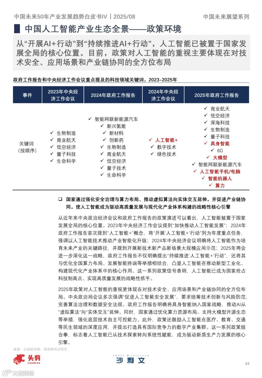
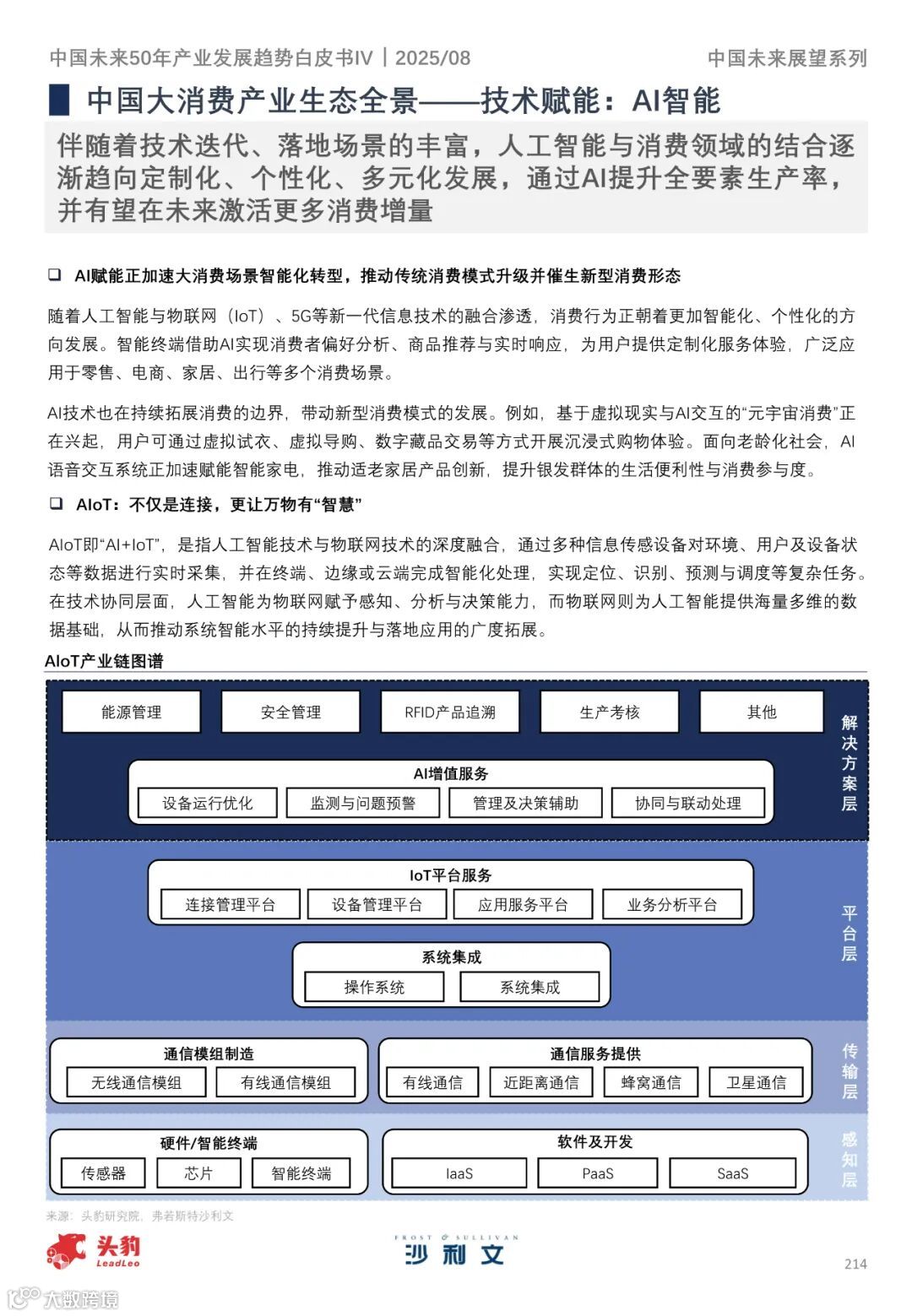
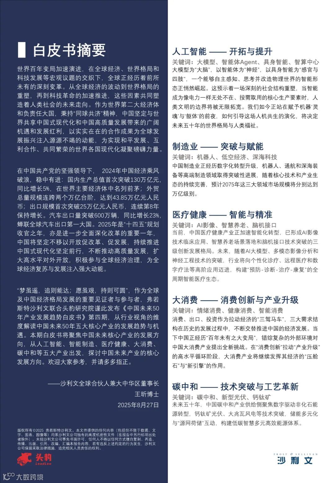
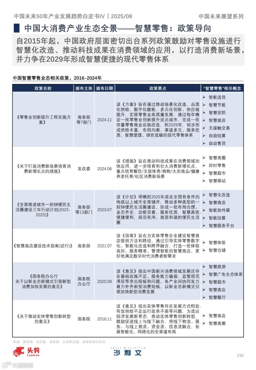
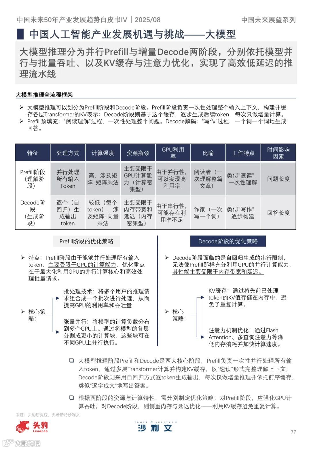
《中国未来50年产业发展趋势白皮书(第四期)》(以下简称”白皮书“),由头豹研究院联合沙利文撰写完成,连续第四年发布,从人工智能、智能制造、医疗健康、大消费、碳中和等五大产业出发,探讨中国未来产业的核心发展方向。
这个系列白皮书非常受欢迎,每个产业都分析的非常全面、透彻,第四期可点击下方标题阅读。
完整报告下载方式见文末!
报告内容如下
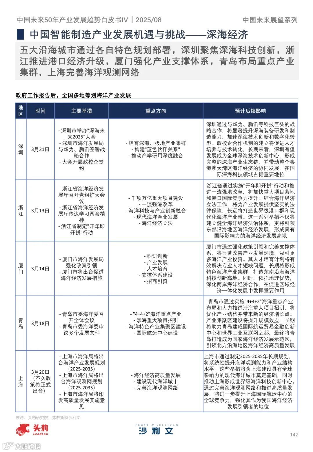
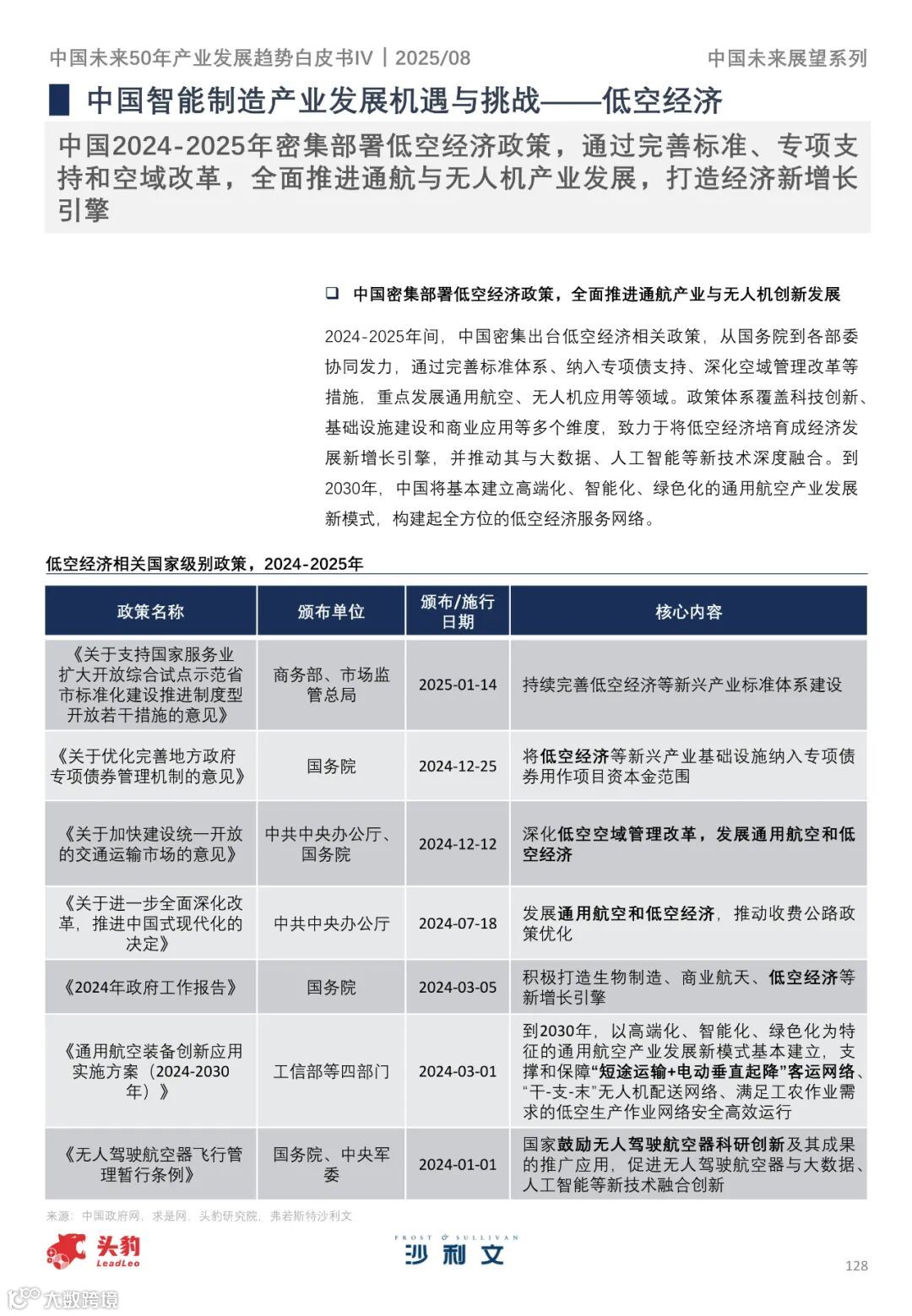
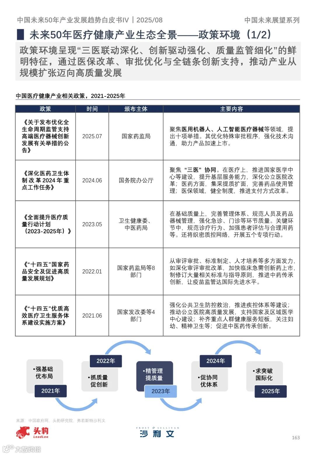
......
报告太长了
完整报告请前往知识星球下载
2024全年资料下载
点击下图
『制造前沿』还整理了很多产业研究相关研报资料
可扫描下方二维码,前往知识星球下载
『制造前沿』知识星球
每日持续更新
随时随地查看
↓↓
素材来源:头豹研究院。本公众号所载文章为本公众号原创或根据网络搜索下载编辑整理,文章版权归原作者所有,仅供读者学习、参考,禁止用于商业用途。因转载众多,无法找到真正来源,如标错来源,或因文中所使用的图片、文字、链接等如有侵权,请联系我们删除,谢谢!


