
2025年8月1日,国家标准化管理委员会发布416项推荐性国家标准和3项推荐性国家标准修改单批准。『制造前沿』分享制造业密切相关的数字化转型、元宇宙、网络安全国家标准。
『制造前沿』公众号主页回复关键词『国家标准』可一键免费下载。
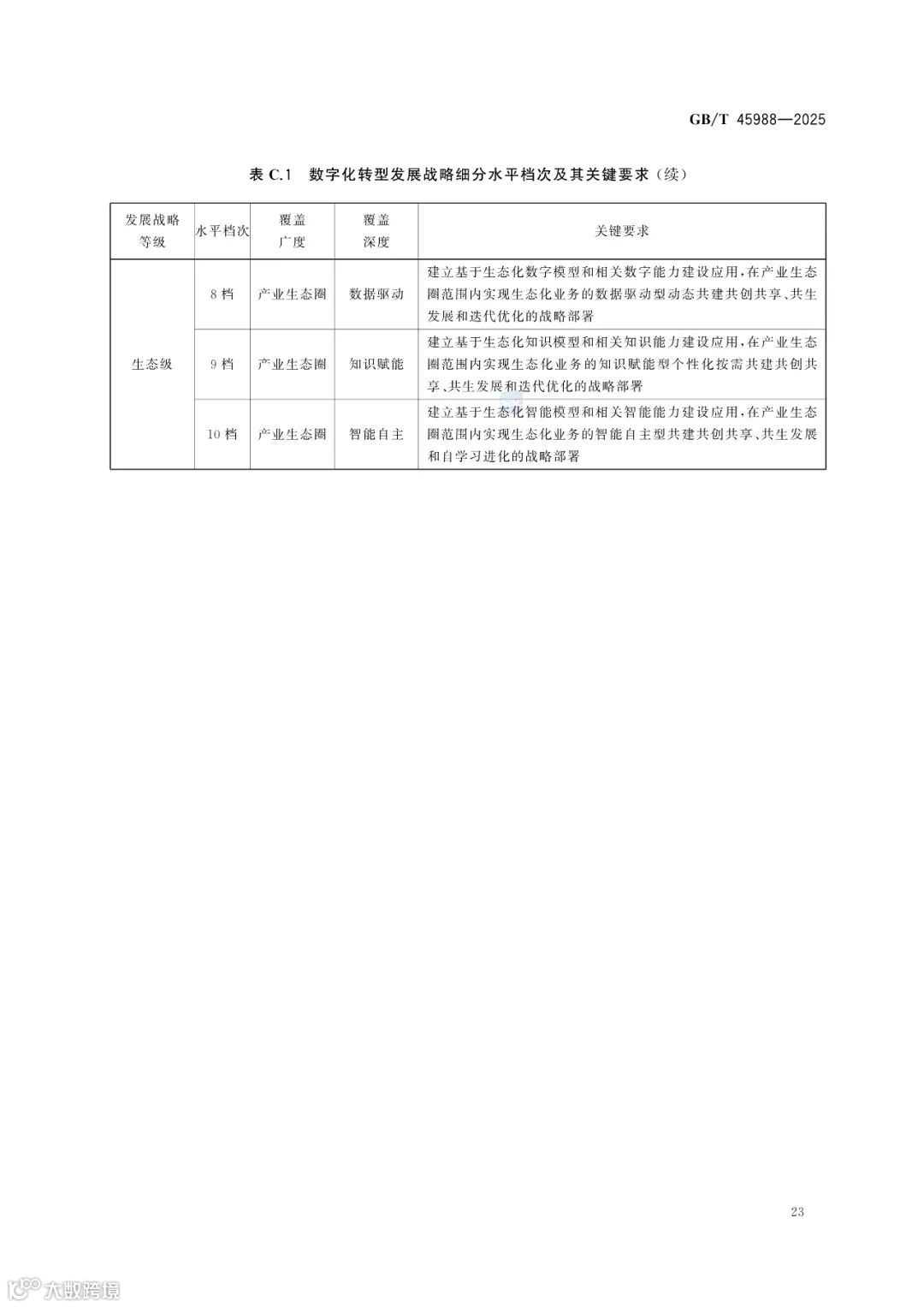
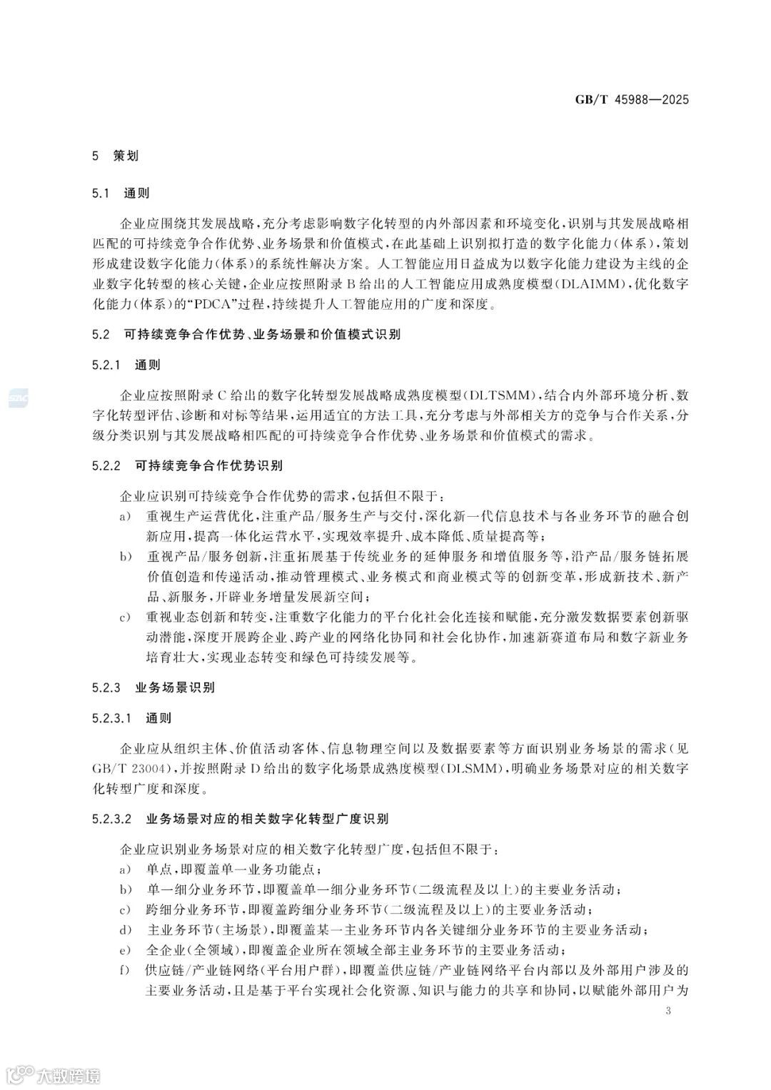
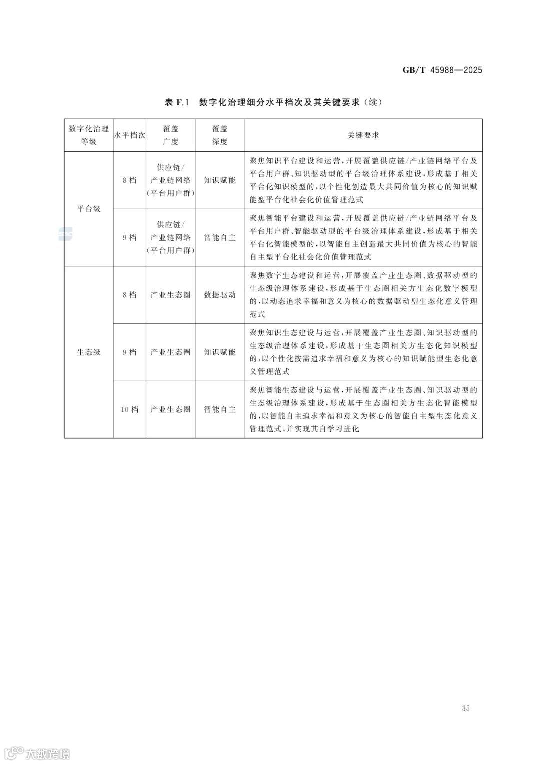
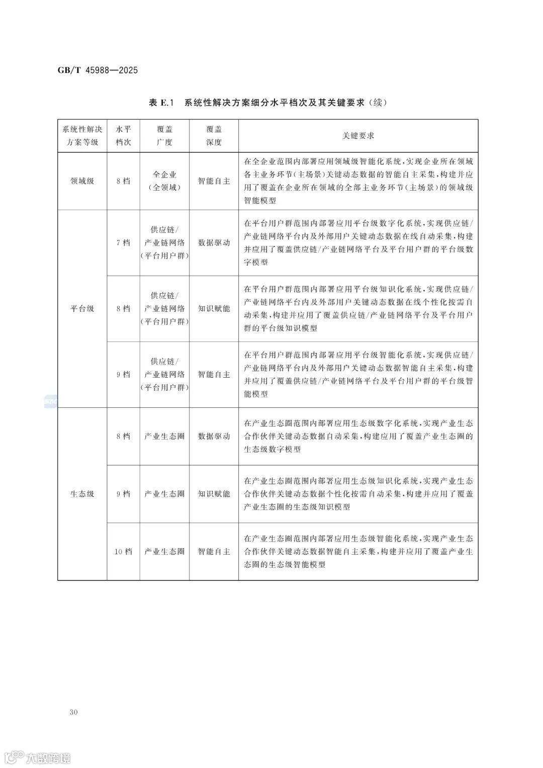
GB/T 45988-2025《数字化转型管理 能力体系建设要求》
该标准由全国信息化和工业化融合管理标准化技术委员会(SAC/TC573)归口管理,由北京国信数字化转型技术研究院、国家工业信息安全发展研究中心等单位共同研制。
标准围绕“如何建设”“如何实施”“如何自我提升”提出一套数字化能力建设的过程方法和通用要求,可有效助力企业体系化推进数字化转型活动,稳定获取数字化转型成效。
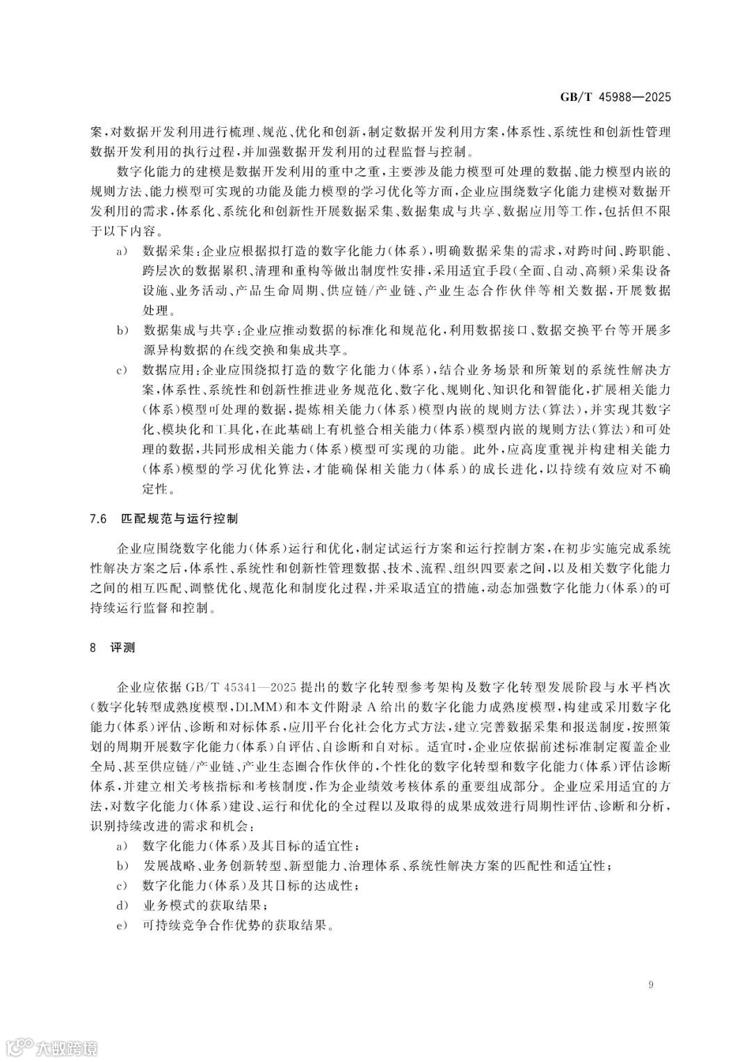
标准给出了能力体系建设的总体框架,明确了数字化能力策划(Plan)、支持、实施与运行(Do)、评测(Check)与改进(Action)的PDCA过程管控机制,提出了各管控环节对应的具体要求,系统性阐述了数字化能力体系建设、运行与优化提升的核心路径,并给出数字化能力的分级要求及相关配套模型,可引导企业持续推动数字化能力迭代升级,实现螺旋式创新发展。
标准于2025年8月1日实施。
全文如下:
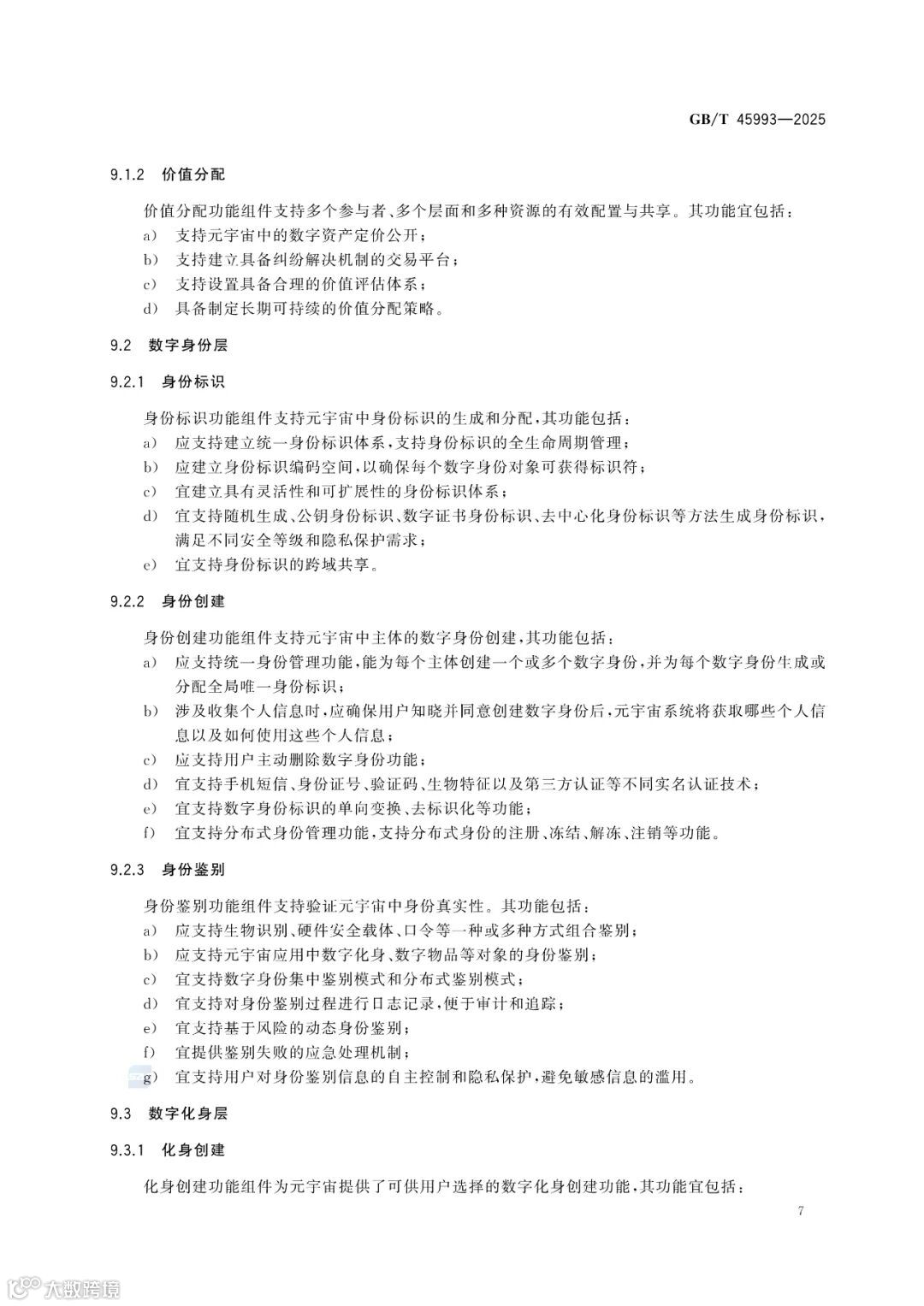
GB/T 45993-2025《元宇宙 参考架构》
GB/T 45993-2025《元宇宙 参考架构》由中国电子技术标准化研究院牵头制定,规定了基础域、交互域、核心域、用户域与跨域的功能要求,适用于指导:a)元宇宙的相关方选择和使用元宇宙服务;b)元宇宙的相关方建设元宇宙系统和应用;c)元宇宙相关方参与元宇宙活动。
标准于2025年8月1日实施。
全文如下:
7项网络安全国家标准
网络安全国家标准尚未收录公开下载,『制造前沿』会在公开后第一时间提供下载。
1.GB/T 19714-2025《网络安全技术 公钥基础设施 证书管理协议》
该标准出了公钥基础设施(PKI)中证书管理协议的结构和内容,规定了证书产生和管理所需要的协议消息格式;适用于公钥基础设施相关产品的研制,以及用于指导公钥基础设施相关产品的设计、开发和管理。
2.GB/T 19771-2025《网络安全技术 公钥基础设施 PKI组件最小互操作规范》
该标准规定了公钥基础设施组件最小互操作的基本功能要求和数据格式要求,描述了测试评价方法;适用于电子签名、电子签章、身份管理等活动中PKI的设计、开发、测试及其应用。
3.GB/T 20520-2025《网络安全技术 公钥基础设施 时间戳规范》
该标准给出了时间戳系统组成、时间戳的内容和申请颁发流程,规定了时间戳安全要求,描述了相应的测试评价方法;适用于时间戳系统及其应用的设计、开发与测试。
4.GB/T 31722-2025《网络安全技术 信息安全风险管理指导》
该标准提供了指导,以帮助组织: 满足GB/T22080—2025有关应对信息安全风险活动的要求;实施信息安全风险管理活动,特别是信息安全风险评估和处置。适用于所有组织,无论其类型、规模或领域。
5.GB/T 34942-2025《网络安全技术 云计算服务安全能力评估方法》
该标准确立了依据GB/T31168—2023开展评估的原则、实施过程,描述了针对各项具体安全要求进行评估的方法;适用于第三方评估机构对云服务商提供云计算服务时具备的安全能力进行评估,也为云服务商在进行自评估时提供参考。
6.GB/T 45940-2025《网络安全技术 网络安全运维实施指南》
该标准提出了网络安全运维参考框架、网络安全运维提供方和运维人员条件和运维业务建立过程,给出了运维管理、识别、防护、监测分析、事件处置、协同和效果评估等网络安全运维主要工作环节实施内容;适用于网络安全运维提供方和需求方,用于网络安全运维的实施提供指导,并为网络安全运维需求方、第三方机构对网络安全运维实施效果和网络安全运维能力进行评估提供参考。
7.GB/T 45958-2025《网络安全技术 人工智能计算平台安全框架》
该标准确立了人工智能计算平台的安全框架,规定了安全功能、安全管理和角色安全职责;适用于人工智能计算平台的设计、建设、应用和运维。
2024全年资料下载
点击下图
资料已上传知识星球,会员可前往下载。
非会员请按照以下步骤获取本文资料
点亮文末“在看”
公众号首页对话窗口回复『国家标准』,即可弹出百度网盘下载链接
更多资料请添加以下客服微信下载。

『制造前沿』还整理了很多制造业相关国标
相关研报资料
可扫描下方二维码,前往知识星球下载
『制造前沿』知识星球
每日持续更新
随时随地查看
↓↓

更多资料下载
点击下方图片
素材来源:,文字内容由『制造前沿』原创编辑。本公众号所载文章为本公众号原创或根据网络搜索下载编辑整理,文章版权归原作者所有,仅供读者学习、参考,禁止用于商业用途。因转载众多,无法找到真正来源,如标错来源,或因文中所使用的图片、文字、链接等如有侵权,请联系我们删除,谢谢!



