
一、宏观经济:2024-2025 年核心基石数据
2024 年中国 GDP 首次突破 130 万亿元,同比增长 5%,增速稳居全球主要经济体前列;2025 年作为 “十四五” 规划收官年,将通过深化开放与改革推进现代化建设。
2024 年外贸出口额超 25 万亿元,实现连续 8 年增长;汽车出口量超 600 万辆(同比增幅 23%),持续稳居全球第一汽车出口国,汽车产业整体规模达 43.85 万亿元。
二、五大核心产业:趋势、数据与机遇
(一)人工智能产业 ——“脑、神经、肢体” 协同进化路径
1. 核心关键词
大语言模型(“脑”)、AI Agent(“神经系统”)、具身智能(“感官肢体”)、AIDC(人工智能数据中心)
2. 关键竞争力
全球 AI 研发投入与专利数量领先,互联网用户规模达 11 亿(全球第一),为 AI 应用提供海量场景支撑;
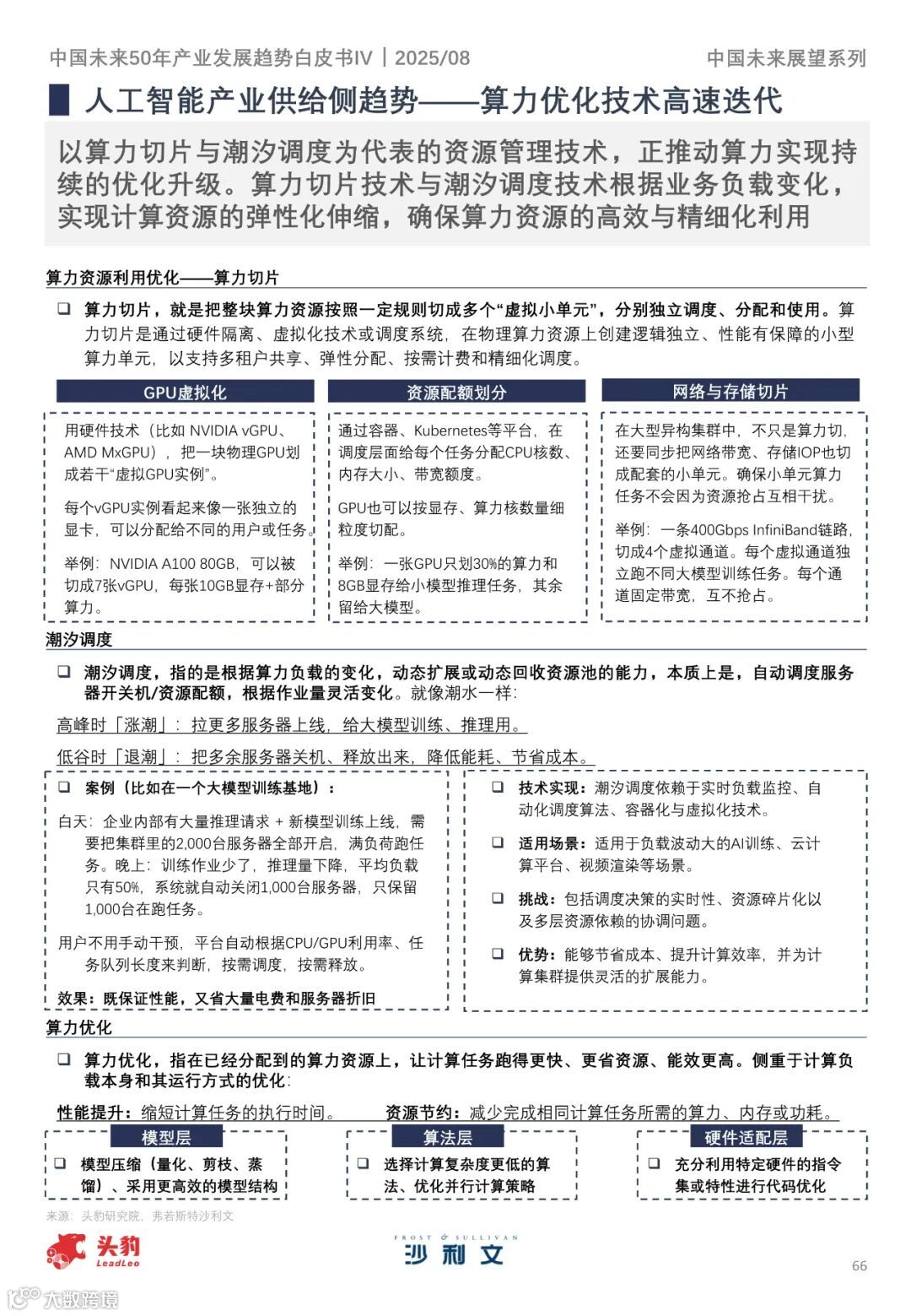
智能算力规模年均增长超 75%,2024 年达 725EFLOPS(2020 年仅 75EFLOPS,2020-2024 年复合增长率 76.3%)。
3. 核心趋势
供需双向增长 —— 供给侧算力持续迭代升级,需求侧从 “通用大模型” 转向 “行业场景化定制”。
4. 关键数据
2023-2029 年中国大模型市场规模复合增长率 44.9%,预计 2075 年达 24632 亿元(2020 年为 1125 亿元);
2024 年 AI 相关企业数量达 16.4 万家,AI 应用已渗透互联网(31.8%)、金融(14.7%)、制造(12.2%)等重点领域。
5. 核心机遇
大模型(认知能力)、AI Agent(自主决策)、具身智能(物理交互)三者协同,将催生 “数字智能 + 物理行动” 深度融合的下一代 AI 形态。
(二)智能制造产业 —— 从 “规模扩张” 到 “高端突破” 的转型
1. 核心关键词
工业机器人、低空经济、深海开发技术
2. 关键竞争力
2025 年全国工业增加值预计达 42.5 万亿元,智能装备产业规模超 3.4 万亿元;
本土工业机器人市场占有率 47%,全球 “灯塔工厂” 数量 77 家(居全球第一),研发(R&D)支出规模位列全球第二。
3. 核心趋势
2023-2075 年产业整体市场规模从 4.2 万亿元增至 9.5 万亿元,设备国产化率超 50%,AI+5G + 数字孪生技术驱动全产业链智能化升级。
4. 关键数据
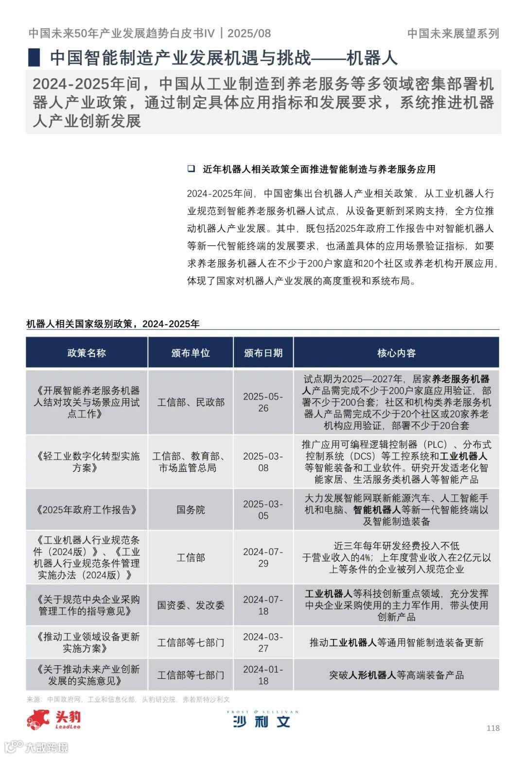
工业机器人:2020-2075 年市场规模将从 302.1 亿元增至 5276.3 亿元(2020-2045 年复合增长率 7.8%);
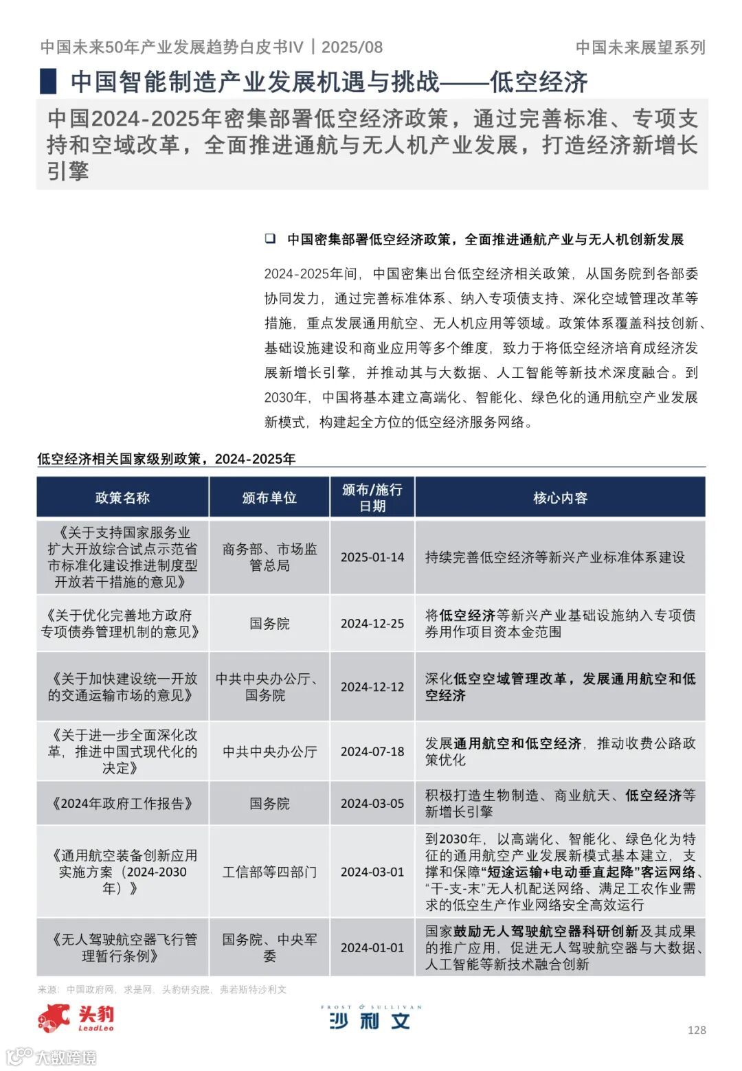
低空经济:2021-2075 年市场规模从 2912 亿元增至 8.74 万亿元,eVTOL(电动垂直起降飞行器)电池前装市场 2023-2045 年复合增长率 26.6%;
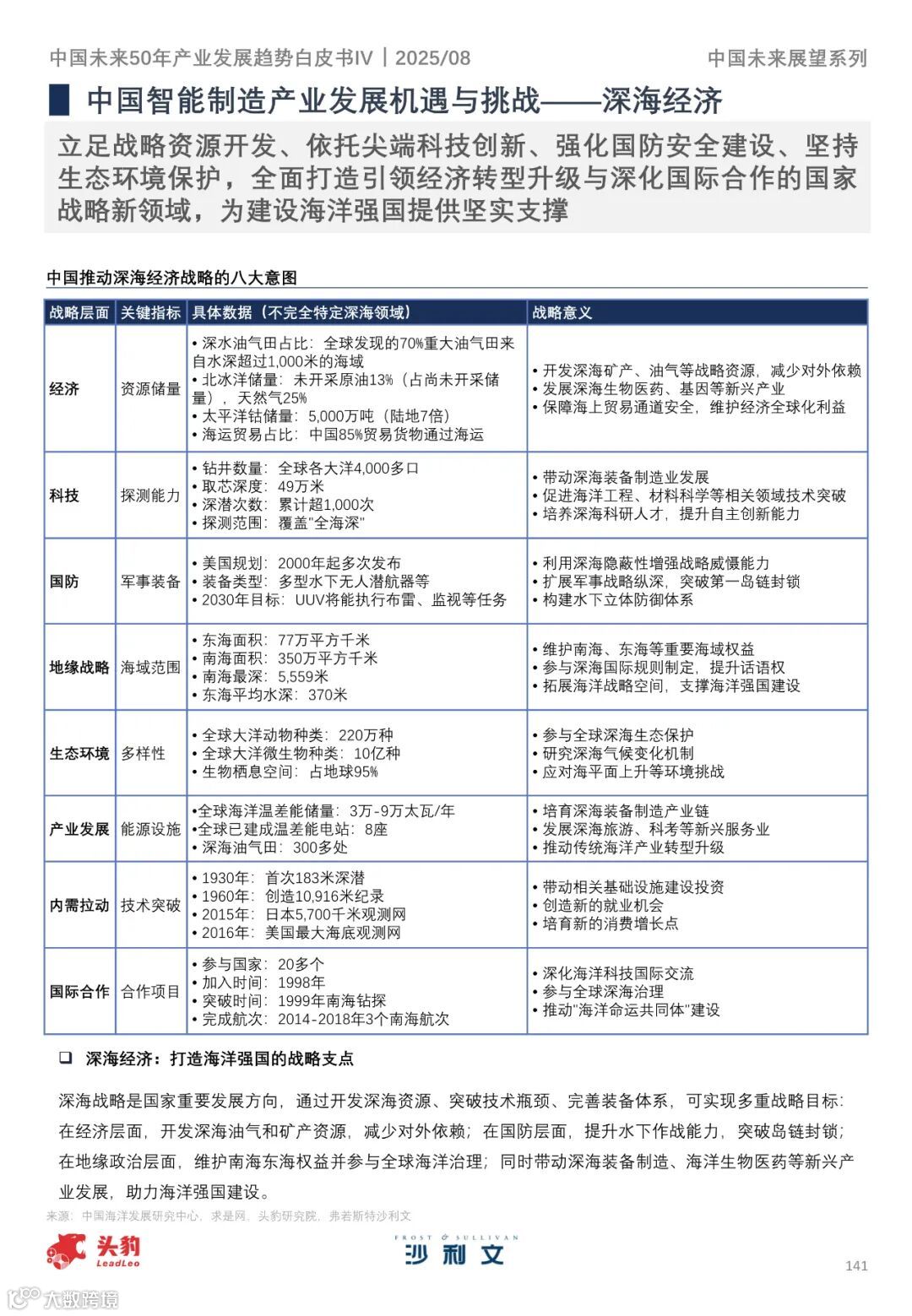
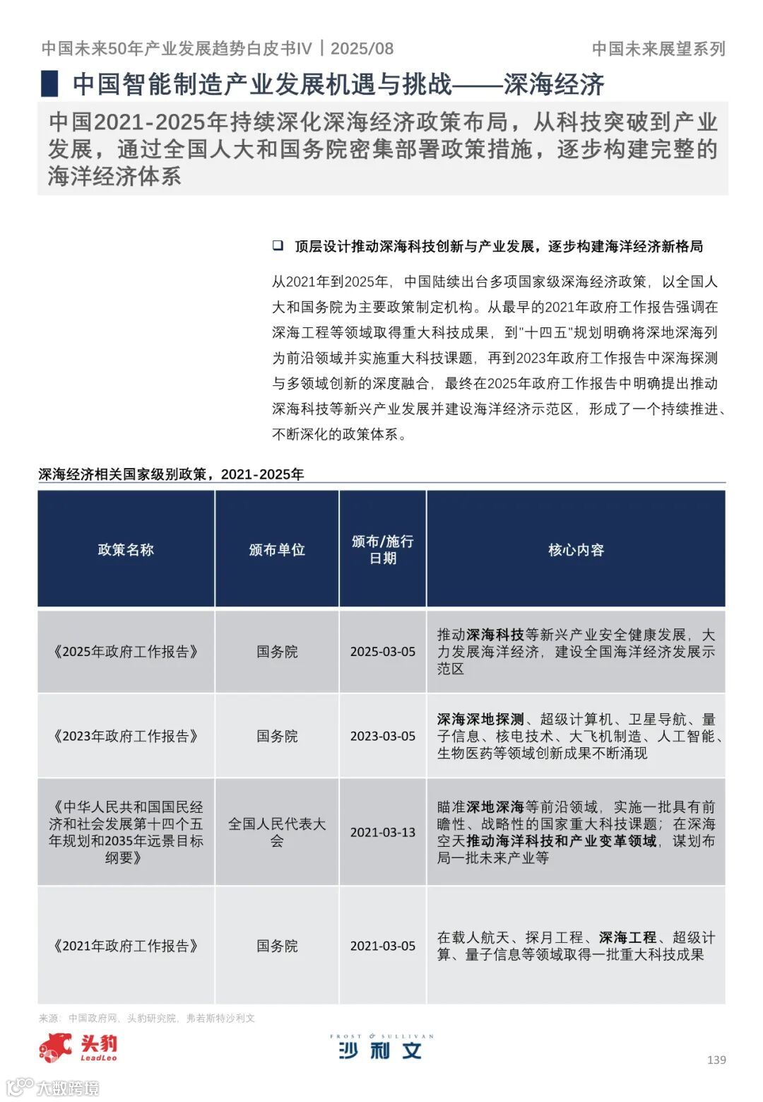
深海经济:2021-2075 年市场规模从 1.98 万亿元增至 13.4 万亿元,300 米以上深水油气开发装备国产化率超 90%。
5. 核心机遇
人形机器人(已进入工厂测试落地阶段)、eVTOL(货运 / 载人场景逐步拓展)、深海装备(油气开发与海洋资源勘探需求提升)。
(三)医疗健康产业 —— 智能技术与精准医疗双驱动
1. 核心关键词
AI 医疗影像、智能养老、脑机接口
2. 关键竞争力
2024 年全国医院数量 13534 家,卫生技术人员规模 1295 万人(2020 年为 1067.8 万人);
近五年创新药研发数量较此前增长 7 倍,医疗器械出口额 2024 年增长 11.8%,本土替代进程加速。
3. 核心趋势
老龄化(2075 年全国老龄化率超 41.6%)与慢性病(2075 年 55-64 岁人群慢性病患病率超 65%)双重驱动需求增长,AI 技术持续赋能诊疗效率提升。
4. 关键数据
AI 医疗影像:2020-2045 年市场规模复合增长率 13.9%,可覆盖 1.2 亿肺结节、410 万卒中患者等重点人群;
智能养老:2020-2045 年市场规模复合增长率 2.9%,预计 2075 年超 11.8 万亿元;
脑机接口:2020-2045 年市场规模复合增长率 23.7%,预计 2075 年达 11834 亿元,重点聚焦 “医疗康复 + 消费电子” 两大方向。
5. 核心机遇
AI 影像(从辅助诊断向临床决策升级)、智能养老(远程健康监测与适老化改造普及)、脑机接口(神经疾病治疗与人机交互创新)。
(四)大众消费产业 —— 分层升级与全球化扩张并行
1. 核心关键词
情绪消费、健康消费、智能消费
2. 关键竞争力
2024 年新设外资企业 46893 家(创近五年峰值),外贸进出口总额连续 8 季度超 10 万亿元,连续 16 年保持全球最大出口国地位;
2024 年全国居民人均可支配收入 54188 元(2019 年为 42359 元),消费对经济增长的贡献率达 65.1%,成为经济发展主引擎。
3. 核心趋势
分层供给格局 —— 一线城市聚焦高端化、智能化消费,低线城市侧重性价比导向;国产替代与全球化扩张双路径并行。
4. 关键数据
健康消费:2020-2045 年市场规模复合增长率 6.9%,预计 2075 年达 76.1 万亿元,2024 年居民健康素养达 31.9%(2012 年仅 8.8%);
智能消费:预计 2075 年市场规模达 78.69 万亿元(2020 年为 6564.2 亿元),2025 年 1-4 月智能家居新增品类数量同比增长超 523.6%。
5. 核心机遇
情绪消费(心理代偿与文化融合类产品崛起)、健康消费(功能性食品与数字健康服务普及)、智能消费(AI + 家居 / 出行场景落地,获金融政策扶持)。
(五)碳中和产业 —— 清洁能源主导的绿色转型
1. 核心关键词
新型光伏、钙钛矿光伏、CCUS(碳捕集利用与封存)
2. 关键竞争力
2024 年非化石能源发电装机占比达 60%,全国森林蓄积量达 204.9 亿立方米;
绿色技术专利数量全球领先,2023 年国家知识产权局(CNIPA)绿色相关专利达 9.7 万件,全国碳市场覆盖排放量 80 亿吨(占全国总排放量 60% 以上)。
3. 核心趋势
2070-2075 年清洁能源在能源消费中的占比将超 90%,供给侧聚焦 “非化石能源 + 数字转型”,需求侧推进 CCUS 技术规模化应用。
4. 关键数据
光伏技术:钙钛矿电池实验室转换效率达 26.6%(理论效率 33%),钙钛矿 / 晶硅叠层电池效率达 34.6%;
政策目标:2025 年单位 GDP 能耗较基准年下降 3%,新增新能源装机容量 2 亿千瓦,2030 年智慧家庭相关国家标准数量超 50 项。
5. 核心机遇
钙钛矿 / TOPCon 等高效光伏技术、CIGS/OPV 柔性光伏(消费电子与建筑融合场景)、CCUS(高耗能行业减排刚需)。
三、总结:未来 50 年产业主线
中国将以 “AI 赋能新质生产力” 为核心,推动五大核心产业从 “跟跑” 向 “领跑” 跨越,在全球产业链中逐步占据高端位置;同时通过开放合作分享发展红利,为全球经济复苏注入持续动力。
......
报告太长了
完整报告请前往知识星球下载
上述资料已上传『制造前沿』知识星球
扫描下方二维码
搜索关键词『未来50年』
可快速查找下载
更多数字化转型、智能制造、人工智能、人形机器人、低空经济等重点行业最新进展和研究报告仅发布在知识星球上,请扫码下载。
2024全年资料下载
点击下图
推荐” 和 “
”
素材来源:头豹研究院、陈博观察。本公众号所载文章为本公众号原创或根据网络搜索下载编辑整理,文章版权归原作者所有,仅供读者学习、参考,禁止用于商业用途。因转载众多,无法找到真正来源,如标错来源,或因文中所使用的图片、文字、链接等如有侵权,请联系我们删除,谢谢!


