CANN架构介绍
01
样例1介绍(ResNet50模型)
▍基于PyTorch框架的ResNet50模型,对*.jpg图片分类,输出各图片所属分类的编号、名称。
样例的处理流程如下图所示:

命令行方式下载(下载时间较长,需稍作等待)。
# 开发环境,非root用户命令行中执行以下命令下载源码仓。
cd ${HOME}
git clone https://gitee.com/ascend/samples.git
注: 如果需要切换到其它tag版本,以v0.9.0为例,可执行以下命令。
git check out v0.9.0

(1)安装CANN软件
最新版本的CANN软件安装指南请戳→安装指南
注:英码科技EA500I智能工作站系统环境中已适配该软件,无需另行下载安装。
(2)设置环境变量
注:“$HOME/Ascend”请替换“Ascend-cann-toolkit”包的实际安装路径。
# 设置CANN依赖的基础环境变量
. ${HOME}/Ascend/ascend-toolkit/set_env.sh
#如果用户环境存在多个python3版本,则指定使用python3.7.5版本
export PATH=/usr/local/python3.7.5/bin:$PATH
#设置python3.7.5库文件路径
export LD_LIBRARY_PATH=/usr/local/python3.7.5/lib:$LD_LIBRARY_PATH
# 配置程序编译依赖的头文件与库文件路径
export DDK_PATH=$HOME/Ascend/ascend-toolkit/latest
export NPU_HOST_LIB=$DDK_PATH/runtime/lib64/stub
(3)安装OpenCV
执行以下命令安装opencv ,须确保是3.x版本;
sudo apt-get install libopencv-dev
(1)获取PyTorch框架的ResNet50模型(*.onnx),并转换为昇腾AI处理器能识别的模型(*.om)
注:此处以昇腾310 AI处理器为 例,针对其它昇腾AI处理器的模型转换,需修改atc命令中的-- soc_version参数值。
# 为方便下载,这里直接给出原始模型下载及模型转换命令,可以直接拷贝执行。
cd $HOME/samples/inference/modelInference/sampleResnetQuickStart/
cpp/model wget https://obs-9be7.obs.cn-east- 2.myhuaweicloud.com/003_Atc_Models/resnet50/resnet50.onnx
atc --model=resnet50.onnx --framework=5 --output=resnet50 --
input_shape="actual_input_1:1,3,224,224" --soc_version=Ascend310
atc命令中各参数的解释如下,详细约束说明请参见《ATC模型转换指南》。
--model :ResNet-50网络的模型文件的路径
--framework:原始框架类型。5表示ONNX。
--output:resnet50.om模型文件的路径。请注意,记录保存该om模型文件的路径,后续开发应用时需要使用。
--input_shape:模型输入数据的shape。
--soc_version:昇腾AI处理器的版本。
说明:如果无法确定当前设备的soc_version,则在安装驱动包的服务器执行npu-smi info 命令进行查询,在查询到的“Name“前增加Ascend信息,例如“Name“对应取值为_xxxyy_ , 实际配置的soc_version值为Ascend_xxxyy_。
(2)获取测试图片数据
请从以下链接获取该样例的测试图片dog1_ 1024_683.jpg,放在data目录下。
cd $HOME/samples/inference/modelInference/
sampleResnetQuickStart/cpp/data wget
https://obs-9be7.obs.cn-east- 2.myhuaweicloud.com/models/aclsample/dog1_1024_683.jpg
注:若需更换测试图片,则需自行准备测试图片,并将测试图片放到data目录下。
(3)编译样例源码
执行以下命令编译样例源码:
cd $HOME/samples/inference/modelInference/
sampleResnetQuickStart/
cpp/scripts bash sample_build.sh
(4)运行样例
执行以下脚本运行样例:
执行成功后,在屏幕上的关键提示信息示例如下,提示信息中的label表示类别标识、conf表示该分类的 最大置信度,class表示所属类别。这些值可能会根据版本、环境有所不同,请以实际情况为准:
[INFO] The sample starts to run
out_dog1_1024_683.jpg
label:162 conf:0.902209 class:beagle
[INFO] The program runs successfully
图片结果展示:

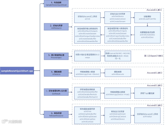
样例中的接口调用流程如下图所示:

在此样例基础上:
若想要更换测试图片,只需自行准备好新的jpg图片并存放到样例的data目录下,图片数据预处理时会自 动从该目录下读取图片数据、再缩放至模型所需的大小。
若想要更换模型,则需关注以下修改点:
1.准备模型:需自行准备好原始模型并存放到样例的model目录下,再参考《ATC模型转换指南》转换模型;
2. 加载模型:在aclmdlLoadFromFile接口处加载转换后的模型;
3. 准备模型输入/输出数据结构:根据新模型的输入、输出个数准备;
4. 获取推理结果&后处理:根据新模型的输出数据进行后处理。
须知: 一般来说,更换其它图片分类模型(例如resnet50- >resnet101) ,由于同类模型的输入、输出类 似,在此样例基础上改动较小,但如果更换为其它类型的模型(例如目标检测模型),由于不同类型模 型的输入、输出差别较大,在此样例基础上数据预处理、模型输入&输出准备以及数据后处理等改动很大,建议在Ascend Sample仓先找到目标检测类的样例,再基于目标检测样例修改。
02
样例2介绍(YOLOV7模型)
以YOLOV7网络模型为例,使能Acllite对图片进行预处理,并通过模型转换使能静态AIPP功能,使能AIPP功能后,YUV420SP_U8格式图片转化为RGB,然后减均值和归一化操作,并将该信息固化到转换后的离线模型中,对YOLOV7网络执行推理,对图片进行物体检测和分类,并给出标定框和类别置信度。
可以使用以下两种方式下载,请选择其中一种进行源码准备。
命令行方式下载(下载时间较长,但步骤简单):
注:如果需要切换到其它tag版本,以v0.5.0为例,可执行以下命令。
创建THIRDPART_PATH路径:
acllite
# 下载ffmpeg
cd ${HOME}
wge thttp://www.ffmpeg.org/releases/ffmpeg-4.1.3.tar.gz --no-check- certificatetar -zxvf ffmpeg-4.1.3.tar.gz
cd ffmpeg-4.1.3
# 安装ffmpeg
./configure --enable-shared --enable-pic --enable-static --disable-x86asm -- enable-libx264 --enable-gpl --prefix=${THIRDPART_PATH}
make -j8
make install
安装opencv
执行以下命令安装opencv(注:须确保是3.x版本)
(1)数据准备
请从以下链接获取该样例的输入图片,放在data目录下。
(3)样例结果展示
结语
以上内容详细介绍了在昇腾CANN架构下,基于PyTorch框架的ResNet50模型,以及基于YOLOV7网络模型如何快速实现模型推理应用的主要流程,尤其方便已购买英码科技EA500I边缘计算盒子的开发者朋友们快速实现推理应用。
下期将会继续更新关于昇腾开发工具的其他详细使用教程,欢迎关注!
# end
关于英码科技
英码科技的以“感知万物,智算赋能”为核心理念,软硬结合全面赋能千行百业智能化转型,构建无所不及的智能世界。
你的AI咨询师
戳下面的原文阅读,了解更多!

