每日信息摘要
【行情速递】2017年3月20日,三板成指与三板做市分别收于1224.30点和1150.18点,较上一交易日分别下跌0.22%和上涨0.07%;成交金额方面,3月20日三板成指和三板做市分别成交9.84亿元和5.10亿元,与上一交易日相比分别减少20.32%和2.88%;创新层和基础层分别成交7.08亿元和4.15亿元,与上一交易日相比分别减少14.70%和33.49%。
【个股表现】2017年3月20日,做市转让板块共348只个股上涨,占当日做市板块成交个股总数(783只)的44.44%。创新层有826只个股处于交易状态,共255只个股上涨,占当日创新层成交个股总数(612只)的41.67%。成交金额方面,做市板块当日有7只股票成交额超千万,此外哇棒传媒等个股成交活跃。创新层当日有13只股票成交超千万,此外哇棒传媒、盛世大联等个股成交活跃。协议转让板块有182只个股上涨,占协议板块当日成交股票数量(469只)的38.81%。协议板块当日有14只个股成交额超千万。
【新增挂牌】2017年3月20日,全国股份转让系统新增9家挂牌公司,均采用协议转让方式。
【定增预案】2017年3月18日-20日,共12家公司公布定增预案,预计募集资金共4.71亿元。其中经纬科技募集金额最高,为1.20亿元,本次募集资金主要用于购置设备以提高公司的产能,同时补充业务发展所需的流动资金。市盈率方面,定增PE最高的是华盛科技,其以2015年EPS计算的增发市盈率为163倍;定增PE最低的是东方滤袋,其增发市盈率为8倍,增发价格为2.75元/股。
【新增做市】2017年3月20日,共有1618家公司选择并开始做市转让。当日七维航测等9家企业获得做市商追加做市。
【财报跟踪】截至2017年3月20日,共有513家公司已发布2016年报,其中当日新增95家:皖江金租(834237.OC)、华信股份(832715.OC)、德泓国际(834086.OC)、宏源药业(831265.OC)、中信出版(834291.OC)、朝歌科技(836119.OC)、广尔数码(838324.OC)、金宏气体(831450.OC)等。其中中琛源、爱酷游成长能力、盈利能力突出,其2016年营收增速分别高达23倍和4倍,净利润增速达8倍和3倍。此外,截至3月20日,已有68家企业发布2016年业绩快报,当日无新增发布的业绩快报。
【重大事项】2017年3月20日,天智航、兆信股份、金宏气体、宏辉石油、创星科技等公布对外投资公告,麦腾股份等公布收购资产公告,达特照明等公布重大合同公告,科睿特等公布激励计划公告。
【行业新闻】私募挂牌新三板望而却步(证券时报,2017.03.20)
注:以上未标明出处的内容根据Wind提供的行情、公告信息整理。
行情速递
成指微跌,三板整体交投冷清
2017年3月20日,三板成指与三板做市分别收于1224.30点和1150.18点,较上一交易日分别下跌0.22%和上涨0.07%;成交金额方面,3月20日三板成指和三板做市分别成交9.84亿元和5.10亿元,与上一交易日相比分别减少20.32%和2.88%;创新层和基础层分别成交7.08亿元和4.15亿元,与上一交易日相比分别减少14.70%和33.49%。
2017年3月20日,新三板整体成交量为1.77亿股,较上一交易日减少15.53%,成交金额为11.23亿元,较上一交易日减少22.77%;做市转让板块成交量与成交金额分别为0.83亿股和5.41亿元,较上一交易日分别减少14.84%和2.57%;协议转让板块成交量与成交金额分别为0.95亿股和5.82亿元,与上一交易日相比分别减少15.37%和35.23%。2017年3月20日,新三板整体的换手率(整体法,下同)为0.20%,做市转让板块、协议板块换手率分别为0.17%、0.23%;创新层和基础层的换手率分别为0.21%和0.19%。市盈率方面(根据2015年年报,剔除负值),新三板整体、做市板块和协议板块估值水平均较上一交易日持平,分别为29倍、29倍和30倍。另外,创新层和基础层的估值分别为26倍和32倍。
个股表现
2017年3月20日,做市转让板块共348只个股上涨,占当日做市板块成交个股总数(783只)的44.44%,其中涨幅最高的是三和能源,其日涨幅为29.68%。创新层有826只个股处于交易状态,共255只个股上涨,占当日创新层成交个股总数(612只)的41.67%。成交金额方面,做市板块当日有7只股票成交额超千万,其中致生联发成交额最高,为3268.28万元。此外,哇棒传媒等个股成交活跃。创新层当日有13只股票成交超千万,其中万辰生物成交额最高,为6739.87万元。此外,哇棒传媒、盛世大联等个股成交活跃。协议转让板块有182只个股上涨,占协议板块当日成交股票数量(469只)的38.81%,其中涨幅最高的是盖特佳,其当日涨幅高达14倍。协议板块当日有14只个股成交额超千万,其中万辰生物成交额最高,为6739.87万元。
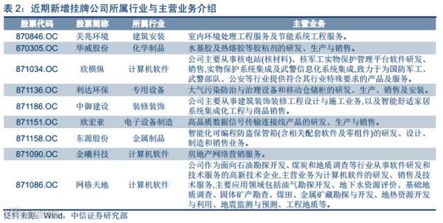
近期新增挂牌公司简介
9家企业新增挂牌
2017年3月20日,全国股份转让系统新增9家挂牌公司,均采用协议转让方式。
根据2015年年报披露的数据,9家新增挂牌企业中,3家2015年营收过亿元,8家企业在2015年实现了盈利,其中美兆环境营业收入最高,为1.72亿元;欣横纵的净利润最高,为2144.66万元。成长能力方面,欣横纵的营收增速和净利润增速最高,分别为3倍和5倍。资产规模方面,9家新增挂牌企业中有2家资产总额过亿元,无企业净资产总额过亿,其中美兆环境资产总额和净资产总额最高,分别为1.53亿元、7380.37万元。盈利能力方面,计算机软件行业的金曦科技毛利率最高,为45%;计算机软件行业的欣横纵ROE最高,为41%。
近期挂牌公司定增预案
12家挂牌企业发布定增预案
2017年3月18日-20日,共12家公司公布定增预案,预计募集资金共4.71亿元。其中经纬科技募集金额最高,为1.20亿元,本次募集资金主要用于购置设备以提高公司的产能,同时补充业务发展所需的流动资金。市盈率方面,定增PE最高的是华盛科技,其以2015年EPS计算的增发市盈率为163倍;定增PE最低的是东方滤袋,其增发市盈率为8倍,增发价格为2.75元/股。
近期新增做市汇总
2017年3月20日,共有1618家公司选择并开始做市转让。当日七维航测等9家企业获得做市商追加做市。
新三板挂牌企业财报跟踪
挂牌企业年报跟踪
截至2017年3月20日,共有513家公司已发布2016年报,其中当日新增95家:皖江金租(834237.OC)、华信股份(832715.OC)、德泓国际(834086.OC)、宏源药业(831265.OC)、中信出版(834291.OC)、朝歌科技(836119.OC)、广尔数码(838324.OC)、金宏气体(831450.OC)等。其中中琛源、爱酷游成长能力、盈利能力突出,其2016年营收增速分别高达23倍和4倍,净利润增速达8倍和3倍。此外,截至3月20日,已有68家企业发布2016年业绩快报,当日无新增发布的业绩快报。
新三板挂牌企业重大事项精选
行业重要新闻
私募挂牌新三板望而却步(证券时报,2017.03.20)



磐石瑞通投资


