二零二四 · 恭贺新禧
近年来,为了实实在在给企业
减负、刺激企业生产积极性、
进一步促进就业,各地政府都在
持续推出各项惠企政策,
以至于种类之多样,用“包罗
万象”来形容也不为过。
经过对各地惠企政策的研读
学习,小编发现各地区惠企
政策清单是全面掌握惠企
政策的一大利器。今天就让
小编来带大家按图索骥吧!
云南省惠企强企政策清单
2024年1月30日,
云南省公布了《国家及云南省
惠企强企政策清单(第一批)》,
系统梳理了各项事项的政策依据、
兑现要点、兑现形式、申报条件、
申报材料、申报流程等信息。
清单中涵盖了国家及云南省级
惠企强企政策共计168项,
涉及税费优惠、财政支持、
企业减负、产业扶持、人才建设、
要素保障和其他共10个类别。
政策链接:
https://hrlib.ciic-cloud.cn/news/info?id=01hp1dbaxqx214dzt050az0tz9
四川省惠企政策事项清单
2023年12月15日,
四川省政务服务和资源交易
服务中心发布了《2023年
省级惠企政策事项清单
(第一批)》,共有37项大类、
71条具体事项,涉及产业
发展、税费优惠、人才赋能、
融资服务、创业支持、
降本减负、补贴优惠等领域。
政策链接:
https://hrlib.ciic-cloud.cn/news/info?id=01hq2kcagkcgpd699jmwz8qs4w
延伸阅读
绵阳市2024年市惠企政策事项清单
2024年1月25日,
绵阳市政务服务监督管理局
发布《2024年绵阳市级惠企
政策事项清单(第一批)》,
涵盖 4大类别,共计51项政策。
政策链接:
https://hrlib.ciic-cloud.cn/news/info?id=01hq2ny7v53t4st6acef438s7x
2024年1月23日,
青岛市人民政府印发 《关于印发
青岛市2024年“促进经济巩固
向好、加快绿色低碳高质量
发展”政策清单(第一批)的
通知》,涵盖了47项新规,
以及21项延续政策。新规包含
加大援企惠企力度、全力
扩大有效需求、加快新型
工业化发展、培育壮大数字
经济、支持发展现代服务业、
推进乡村全面振兴、提速
能源绿色转型七个方面。
政策链接:
https://hrlib.ciic-cloud.cn/news/info?id=01hq2pvcxy8av4acwss886h8x1
我是美丽的分割线
各地惠企政策琳琅满目,
国家层面的惠企政策又有
哪些呢?这里小编吐血
整理了国家级惠企政策
汇总表,快来看看吧!
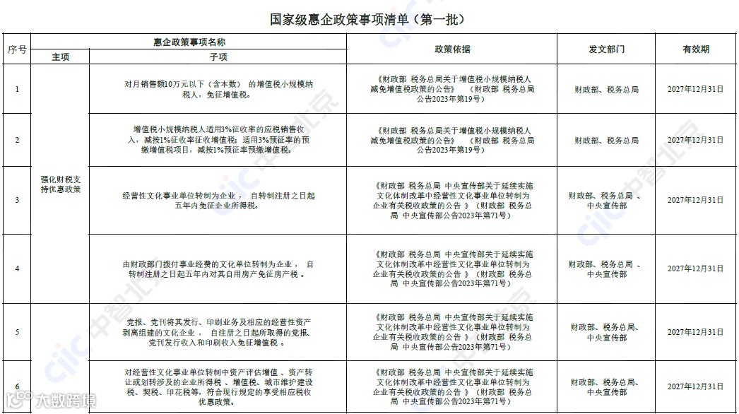
国家级惠企政策清单
获取完整政策表单,
请登录“中智e享”平台,
https://hrlib.ciic-cloud.cn/main/index
在右上角点击“注册”,
注册好后
在搜索框检索本期标题,
在标题右下角点击
“提问”按钮留言索取。
龙行大运
e周智播
往期精彩回顾
定了!2024年多地医保降费继续!
调整医保最低缴费年限意味着什么?
一文读懂北上广深津积分落户政策!
·END·
《e周智播》2024年第6期 / 总第10期
期待你的
分享
点赞
在看
合作
如果您想深入了解产品
可以通过下方联系方式联系我们
联系人|焦女士
联系方式|65613920-8112/8222
电子邮箱|digital@ciic.com.cn


