在复杂多变的劳动用工环境中,劳动合同到期的终止与续签是企业对于人员动态调整的重要环节。具体来说,这里面会涉及到诸多法律层面需要进行讨论的问题,包括用人单位能否单方的终止不续签劳动合同、特殊情形下的续延规则、劳动合同续签的形式,以及不同地区对劳动合同到期终止的差异化。
劳动合同到期是否能终止及特殊不能终止的情形
(一)一般情况下可以终止
依据《劳动合同法》第四十四条规定,劳动合同期满,劳动合同终止。但第四十五条规定,劳动合同期满有特殊情形的,应当续延至相应的情形消失时终止,且该续延无需补签劳动合同,劳动者无权主张未签劳动合同的双倍工资。
(二)特殊情形主要包括:
1.从事接触职业病危害作业的劳动者:未进行离岗前职业健康检查,或者疑似职业病病人在诊断或者医学观察期间的。
2.患病或者非因工负伤的劳动者:在规定的医疗期内的。
3.女职工:在孕期、产期、哺乳期的。
4.特定工龄和年龄的劳动者:在本单位连续工作满十五年,且距法定退休年龄不足五年的。
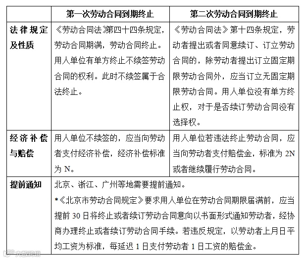
第一次和第二次固定期限劳动合同到期终止的区别(以大部分地区为例)
劳动合同到期终止的合规实操路径
确定员工劳动合同期满日及签订劳动合同次数
用人单位应核对确认劳动合同的原始文件,确定劳动合同的有效期限。若劳动合同是以完成一定任务为期限的劳动合同终止,则以任务完成之时作为终止日。同时检查劳动合同的签订次数,以判断用人单位是否有单方终止不续签劳动合同的权利。
审查是否存在解雇保护情形
若出现《劳动合同法》第四十二条所规定的解雇保护情形,劳动合同不能在合同约定的期限届满时终止,而应顺延至相应情形消失。
确定管理者的续签终止意向
用人单位应提前确定续签或终止意向,并通过邮件或书面意见固定管理者的续签或终止意见。第二次劳动合同到期,用人单位有不续签意向时,应当与员工协商一致解除劳动关系。
与劳动者沟通续签意向
用人单位确定续签劳动合同的,应在到期前及时与劳动者沟通确认续签意向,提前发送续订劳动合同意向通知书,并确保沟通有书面留存记录。
确定到期终止的后续程序性事项
第一次劳动合同到期前,用人单位确定不续签,应当及时测算经济补偿,若当地对提前通知有规定的,应当及时向员工作出书面通知,并及时为其办理后续离职手续。第二次劳动合同到期前,劳动者确认不续签的,应当及时为其办理后续离职手续。确定续签劳动合同的,用人单位与劳动者就续签劳动合同的条款进行协商,协商一致后,在原劳动合同期满前签订书面的续订协议。
中智北京法律
微信号:CIICLAW
扫码关注 了解更多
合作
如果您想深入了解产品
可以通过下方联系方式联系我们
联系方式|65613920-8222/8112
电子邮箱|digital@ciic.com.cn

