2020年度信息公示填报时间过半
为了保证全体年报人顺利结业
“企业信息公示”实践课今日开讲啦
快一起打开国家企业信用信息公示系统
冲刺吧!
(注意:本次课程以有限公司为例)
课前准备!
在正式上课前
请各位学员做好以下准备
一、材料准备
1️⃣截至2020年底最新的公司章程
2️⃣截至2020年底各股东实缴出资凭据,如银行进账单、验资报告等
3️⃣2020年12月底的资产负债表、利润表、纳税凭据,或2020年度审计报告
4️⃣2020年发生过股权变更的,股东股权转让协议书
5️⃣截至2020年底所有投资设立企业或购买企业股权的投资协议或被投资企业章程、执照复印件等
二、登录系统
关于如何登录国家企业信用信息公示系统
请戳以下链接⬇⬇⬇

正式上课!
那接下来
请大家跟随小编的步伐
我们即将开始企业信息公示学习之旅
第一站——2020年度年报
Step1:点击年度报告填写

Step2:初次填报,进行手机验证

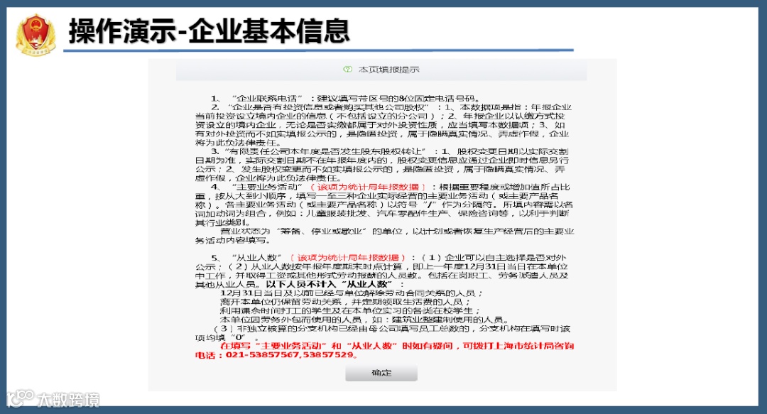
Step3:填写企业基本信息


注:每页都有本页帮助提示,企业填报该页时可先阅读。
Step4:填写网站或网店信息
如有网站或网店,则在企业基本信息中“是否有网站或网店”前勾选“是”并填写本页。

Step5:填写股东及出资信息(重点)



填写依据:截至2020年底最新的公司章程;截至2020年底各股东实缴出资凭据,如银行进账单、验资报告等。
Step6:填写对外投资信息(重点)
如有对外投资信息,则在企业基本信息中“是否有投资信息或购买其他公司股权”前勾选“是”并填写本页。



填写依据:截至2020年底所有投资设立企业或购买企业股权的投资协议或被投资企业章程、执照复印件等。
Step7:填写资产状况信息(重点)

填写依据:2020年12月底的资产负债表、利润表、纳税凭据,或2020年度审计报告,注意数据单位为“万元”,小数点后面保留6位哦!
Step8:填写股权变更信息(重点)
如有股权变更信息,则在企业基本信息中“是否发生股东股权转让”前勾选“是”并填写本页。



填写依据:2020年发生过股权变更的,股东股权转让协议书。
敲黑板!
有关股东及出资信息、对外投资信息、
资产状况信息、股权变更信息等
重要信息填写的详细指导
请戳以下链接⬇⬇⬇
Step9:填写对外担保信息
如有对外担保信息,则在企业基本信息中“是否有对外担保”前勾选“是”并填写本页。

Step10:填写党建信息
如无该部分信息,则填写“0”。

Step11:填写社保信息
可登录“上海市人力资源和社会保障自助经办平台”查询或拨打咨询电话021-12333。

Step12:填写特种设备信息
如无该部分信息,则填写“0”。

以下为选修内容
请涉及到的学员完成相应部分!
1.外商投资企业(机构)

2.涉关企业

3.重点行业领域如疫苗生产、特种设备生产、充装单位等企业

4.(今年新增)有逾期尚未支付中小企业款项的大型企业

Step13:预览并公示
当大家顺利填报完各个信息后
记得预览并公示
可以看到以下“三连”




那么年报部分到这里就告一段落了
接下来是
第二站——其他自行公示信息填报

Step1:填写行政许可信息
如无该部分信息,则进行下一项信息填写。

Step2:填写股东及出资信息
区分年报中的“股东及出资信息”:此处应填写企业最新股东及出资情况,而年报中应填写企业截至2020年底的股东及出资情况。

Step3:填写股权变更信息
区分年报中的“股权变更信息”:此处应填写历次股权变更信息,而年报中应填写2020年发生的股权变更信息。

Step4:填写知识产权出质信息
如无该部分信息,则进行下一项信息填写。

Step5:填写行政处罚信息
如无该部分信息,则进行下一项信息填写。

Step6:填写诉讼文书送达地址承诺
该项为自愿填写项目,具体填报内容不对外公示。

以上就是本次企业信息公示学习之旅的
全部内容
大家学习之余
不要忘了“课后作业”
及时完成2020年度年报和其他自行信息公示
倒计时已经敲响
可不要迟交作业
以免“留晚学”和“挂黑板”!
供稿:崇明市场监管

