
来源:住建部官网
如有侵权,请联系删除
注意了!!
住建部发布新的《办公建筑设计标准》
2020年3月1日起实施
重要变化如下
2019年11月8日
目 次
1 总 则
2 术 语
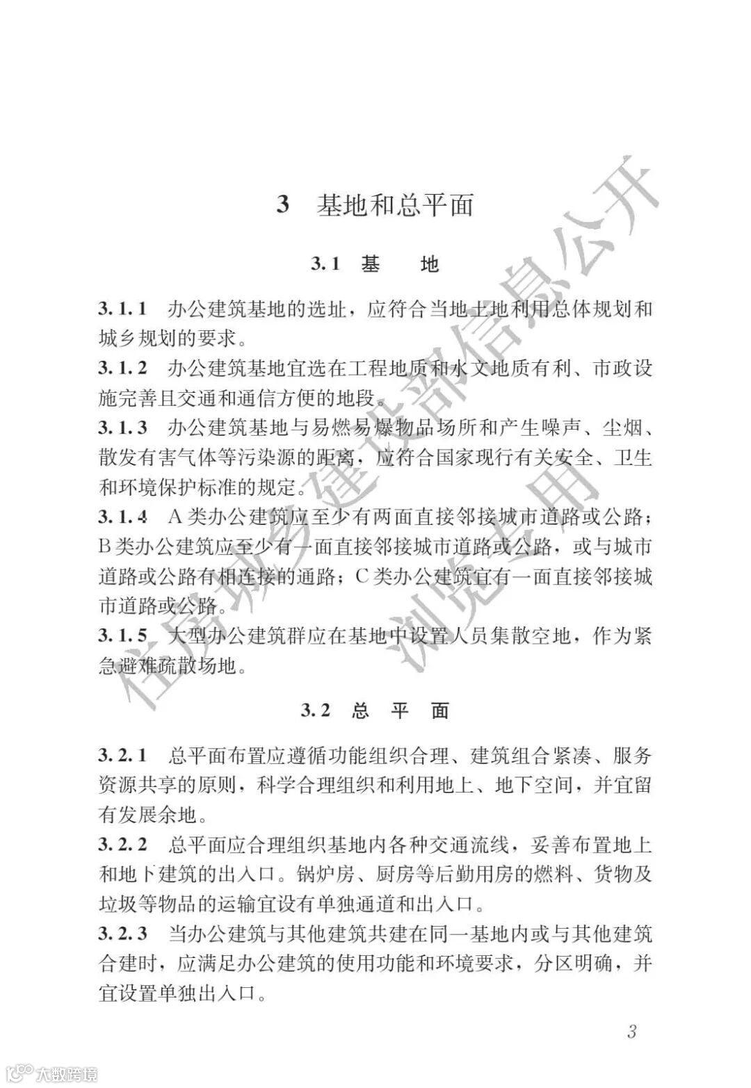
3 基地和总平面
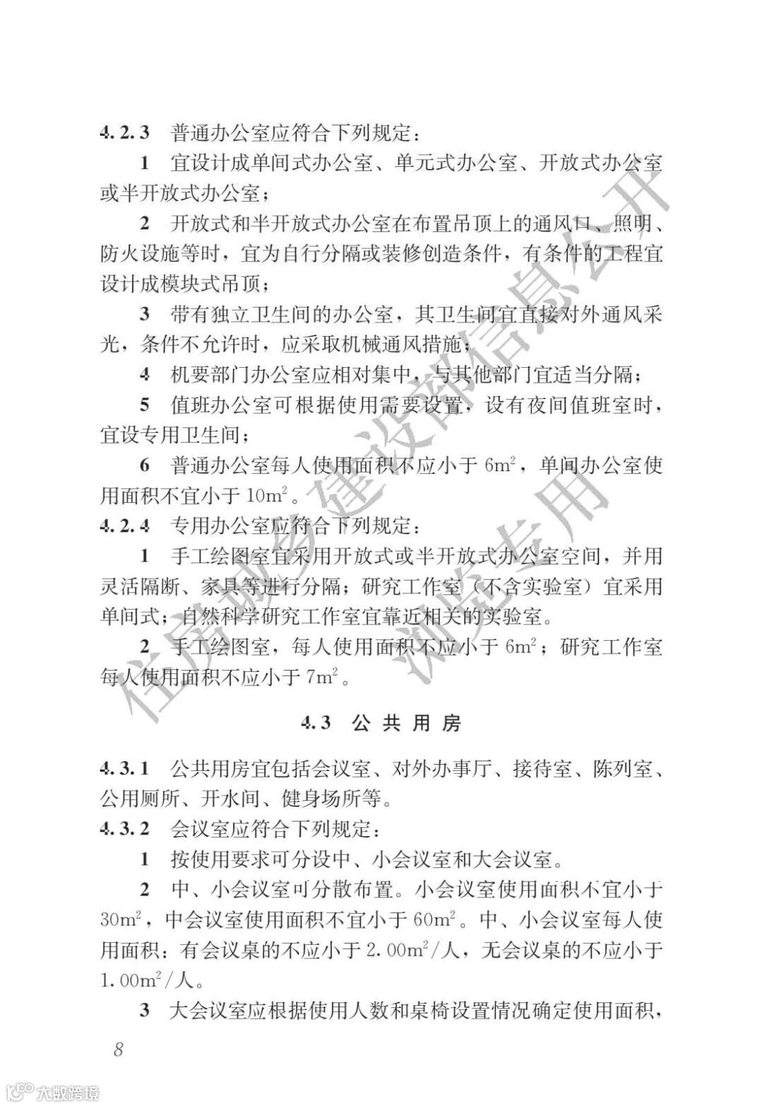
4 建筑设计
5 防火设计
6 室内环境
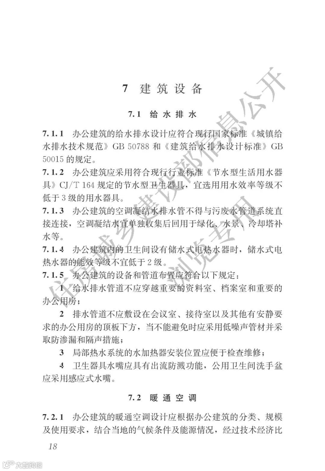
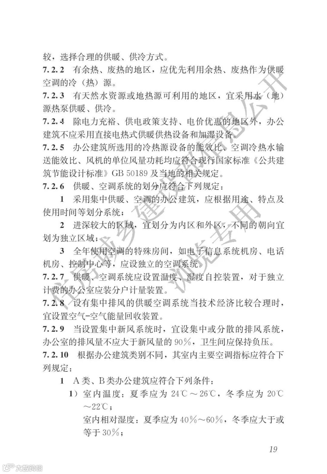
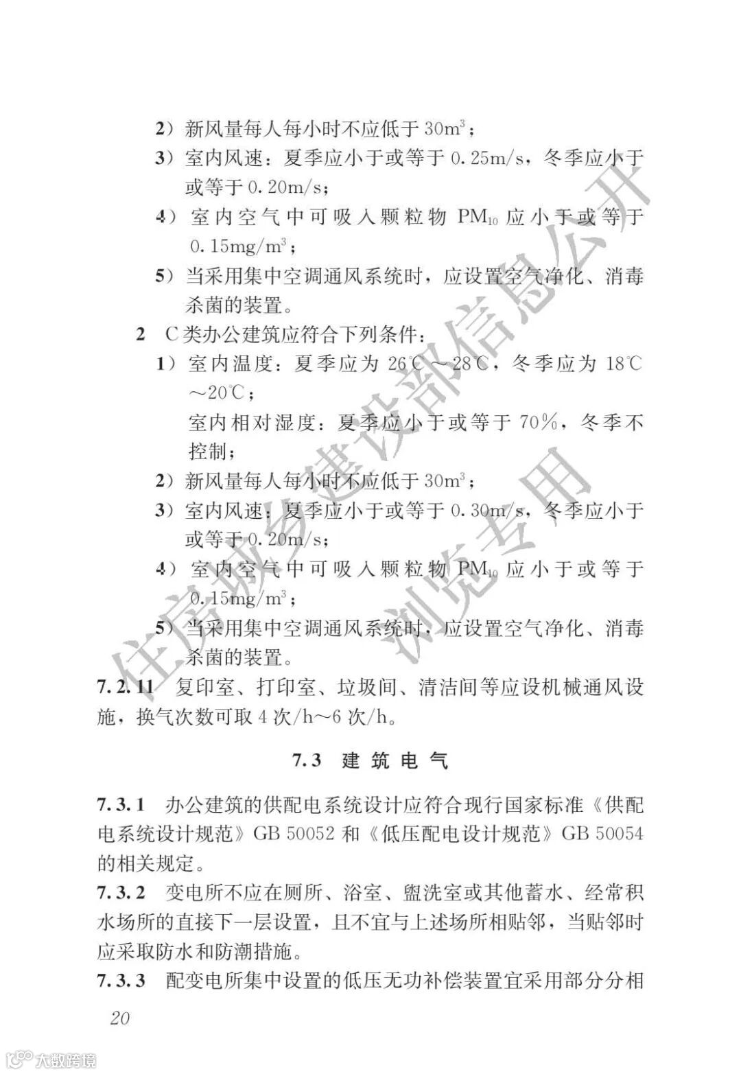
7 建筑设备
标准原文如下:





























众图科技
来源:住建部官网
如有侵权,请联系删除
注意了!!
住建部发布新的《办公建筑设计标准》
2020年3月1日起实施
重要变化如下
目 次
1 总 则
2 术 语
3 基地和总平面
4 建筑设计
5 防火设计
6 室内环境
7 建筑设备
标准原文如下:




























