大数跨境
0
0

湖南全省6月1日试行施工图BIM审查,设计院炸锅,看住建厅对各家意见的回复情况

湖南全省6月1日试行施工图BIM审查,设计院炸锅,看住建厅对各家意见的回复情况 众图科技
2020-06-02
0
导读:湖南全省6月1日试行施工图BIM审查,你怎么看?


来源:湖南省住建厅官网、EaBIM

版权属于原作者





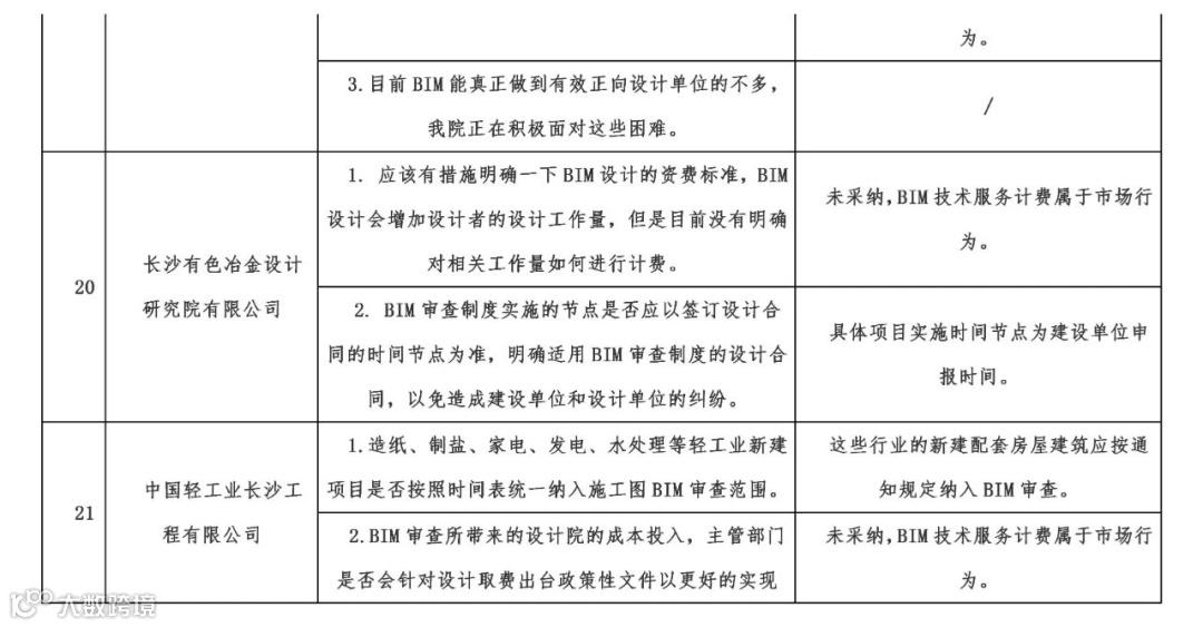
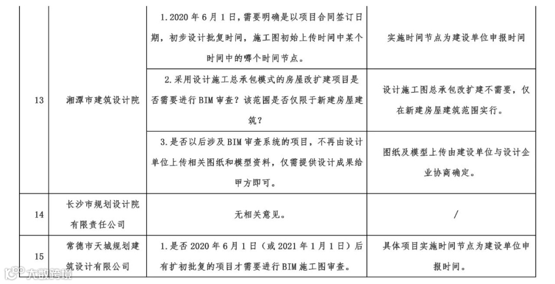
关于《湖南省住房和城乡建设厅关于开展全省房屋建筑工程施工图 BIM审查工作的通知(试行)(征求意见稿)》 意见采纳情况

根据我省规范性文件制定有关规定 我厅于 5月7日就《湖南省住房和城乡建设厅关于开展全省房屋建筑工程施工图BIM审查工作的的通知》面向社会广泛征求意见 截止5月15日,全省共有27家单位或协会向我厅反馈了修改意见 现将意见采纳情况及有关说明 公布如下 见附件)

附件:《湖南省住房和城乡建设厅关于开展全省房屋建筑工程施工图 BIM审查工作的通知(试行)(征求意见稿)》反馈意见采纳情况汇总表

湖南省住房和城乡建设厅

2020年5月 29


来看看住建厅对各家意见的回复情况



今日互动


湖南全省6月1日试行施工图BIM审查,你怎么看?
欢迎评论留言告诉我们你的看法


文章仅用于学习交流,版权归原作者所有,如有问题,请及时与我们联系,我们将第一时间做出处理。


【声明】内容源于网络
0
0
众图科技
AI精益投资优化技术服务提供商!众图科技由湾区资深建造群体和硅谷智慧科技优秀专家联合创建,专注于人工智能在建筑行业应用。
内容 1457
粉丝 0
众图科技 AI精益投资优化技术服务提供商!众图科技由湾区资深建造群体和硅谷智慧科技优秀专家联合创建,专注于人工智能在建筑行业应用。
总阅读201
粉丝0
内容1.5k