
当前疫情正处于水深火热的时刻,
全国人民都在找口罩!
劝家人戴口罩难,
搞懂口罩标准型号难,
买到有用的口罩更难~
为啥要戴口罩?
冠状病毒在人与人之间传播,通常是在某人接触到感染者的分泌物的时候。病毒的传染力直接影响了传播途径。目前流行的新型冠状病毒的传播途径尚不清楚,但是按照以往的经验,接触到感染者咳嗽或打喷嚏飞溅出的体液,或者和感染者握手可能会导致感染。如果您的手触摸感染者触摸过的东西,然后又触摸您自己的嘴、鼻子或眼睛,也可能传染病毒。
正常情况下,人的肺中大约会有1升的液体,每次打喷嚏,肺部都会像被挤压的矿泉水瓶一样把这些液体成雾状喷射出去。到了体外后,它们会分成4万多个小滴液,每个滴液中都包含中大量的病毒和细菌。由于体内巨大推力的影响,这些液体的速度能高达35米/秒,传播距离能达到3~8米。
03年的SARS之所以如此可怕,就是因为它通过飞沫传染的速度之快是人们难以控制的,周一东南亚流感,下周一就到华南,下下周一就蔓延全国。
所以一定要戴口罩!!!就算接触到了感染者,戴口罩可以阻拦你直接吸入飞沫里的病毒。
一定要勤洗手!!!就算手上遗留了病毒,洗手可以阻断病毒通过手进入体内。
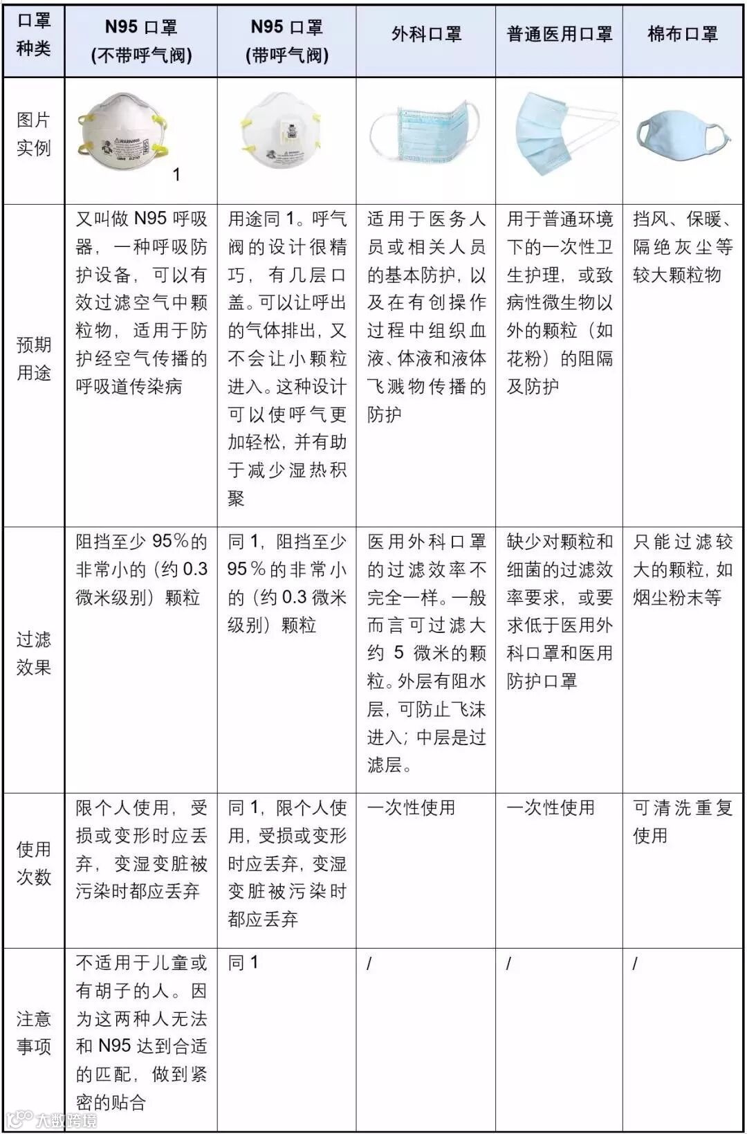
N95和KN95有区别吗?
N95口罩其实属于呼吸器 (respirator),呼吸器是一种呼吸防护设备,在设计上相较于普通口罩来说贴合面部更加紧密,可以非常有效地过滤空气中的颗粒物。其中,N表示Not resistant to oil, 可以用于防护非油性悬浮颗粒;95的意思是过滤效率大于等于95%,表明经过仔细测试后,这种呼吸器可以阻挡至少95%的非常小的(0.3微米级别)测试颗粒。
从设计上,如果按照对佩戴者自身的防护能力优先级排名的话(从高到低):N95口罩>外科口罩>普通医用口罩>普通棉口罩。
如果佩戴正确,N95的过滤能力是要优于普通口罩和医用口罩的。但是,即使佩戴完全符合要求,也无法100%消除感染疾病或死亡的风险。
KN95是中国标准GB2626-2006中规定的级别之一
N95是美国标准42 CFR 84中规定的级别之一。
这两个级别的技术要求、测试方法等基本一致,
都是对应标准下过滤效率达到95%。
N95口罩可以使用多久?
目前,国外包括WHO对N95口罩的最佳佩戴时间一直没有明确结论,我国也尚未对口罩的使用时间作出相关规定。
有研究者对N95医用防护口罩防护效率及佩戴时间做了相关研究,结果显示,N95口罩佩戴2天,过滤效率依然保持在95%以上,呼吸阻力变化不大;佩戴3天过滤效率降低至94.7%。
美国CDC给的建议是,在没有口罩充足供应的情况下,只要设备没有被明显弄脏或损坏(如折痕或撕裂),就可以考虑重新使用。
当出现以下情况时,应及时更换口罩:
1.呼吸阻抗明显增加时;
2.口罩有破损或损坏时;
3.口罩与面部无法密合时;
4.口罩受污染(如染有血渍或飞沫等异物时);
5.曾使用于个例病房或病患接触(因为该口罩已被污染);
到底需不需要呼吸阀?
N95分为有无呼气阀两种。患有慢性呼吸疾病、心脏病或其他伴有呼吸困难症状的疾病的人,使用N95呼吸器可能会使佩戴者呼吸更加困难,因此使用配有呼气阀的N95口罩,能让他们呼气轻松一些,并有助于减少热量积聚。
呼气阀的设计很精巧,有几层口盖。吸入时,口盖会关紧,确保没有颗粒进入。呼气时,口盖会打开,让湿热的空气散发出去。同时,里面还有一层柔软的口盖,可以确保没有小颗粒进入。
这两天,大家对有呼气阀的N95产生了很多误解,有人认为有呼气阀就没有保护作用了。2008年发表的一项研究特地调查了呼气阀是否会影响对佩戴者的保护作用。结论是——有没有呼气阀都不影响对佩戴者的呼吸保护。简单地说,有呼气阀的N95可以保护佩戴者,但不保护周围的人。如果您是病毒携带者,请选用没有呼气阀的N95, 不要把病毒传染开。如果要维护一个无菌环境,也不能使用有呼气阀的N95,因为佩戴者可能会呼出细菌或者病毒。
N95口罩正确佩戴方法
1.耳带式:方便佩戴和摘取,适合短时间外出使用
2.头戴式:贴合更紧密,长时间佩戴比耳带式舒适
可根据实际需求进行选择
N95口罩佩戴注意事项
1.戴口罩前应洗手,或者在戴口罩过程中避免手接触到口罩内侧面,减少口罩被污染的可能。
2.分清楚口罩的内外、上下;N95口罩有印字一面为外面;金属条/海绵条一端端是口罩的上方。
3.不要用手去挤压口罩,包括N95口罩,都只能把病毒隔离在口罩表层,如果用手挤压口罩,使得病毒随飞沫湿透口罩,还是有机会感染病毒的。
4.一定要尽量使口罩与面部有良好的密合。简单的试验方法是:戴上口罩后,用力呼气,空气不能从口罩边缘漏出。
口罩的确不是万能的,但是正确佩戴口罩,经常洗手消毒,可以大大降低被传染的几率!
如果您是病毒携带者,请选用没有呼气阀的N95, 不要把病毒传染开!
最后再说一遍:
戴口罩+勤洗手,减少出门,别去人多的地方!希望所有人都平安健康!

