也许,每个人都有梦想,但并非每个人的梦想都能实现。
久而久之,更多的人会认为,梦想就是梦想,生活仅仅是生活
真的如此吗??
事实上,我们被习惯性的思维和传教式教学,蒙蔽了双眼,甚至是堵塞了心灵!
通过国外某顶级大学20年的跟踪、数据统计发现,大多数人之所以未曾实现梦想,其原因可归纳为大体两点:
1、教育环境、机制桎梏,甚至扼杀
这一点不需要多说,天朝的分数至上,太多例子了。甚至大多数老师理直气壮的说,学生的成绩取决于家长,学校和老师只是提供环境和规范。我仔细想想,我从一年级到大学毕业,父母真的是没有管过一天啊!可悲的教育制度!不细说了,否则几天几夜也说不完,关键是我的能量不足以改变什么。
2、自我意识封闭
关于这一点,其实与第一点是分不开的。为什么分不开,我相信大多数人是不需要解释的。我们要说的是,因自我封闭,而带来的后果。
为什么大多数人不能成功呢?不能实现梦想呢?最重要的是,没有联合!是的,联合。这个世界不乏有太多太多和你、我一样有着共同梦想的人。这些人因基因、生活及教育环境不同,而分别掌握了不同的能力和技能。这是事实,无须辩论。
假如实现你的梦想,需要ABCD四个因素,而你自身只是具备了A,或者AB,哪怕你只是缺失了其中一项,你也不可能成功。但是,如果找到和你一样具有相同梦想,且可以补足你缺失部分的人呢?
所以说,联合的意义,绝不仅仅是 1 + 1 > 2 那么简单
联合,会让你因缺失而变完满;
联合,会让你实现自己的梦想!
我的梦想是帮助更多人实现梦想!
是的,你没有听错,这真是我的梦想!
做咨询行业15年,我从不认为自己是一个最优秀的咨询师,但我15年来从未减退过一分一毫对工作的热情和执着。
在我看来,企业核心团队才是企业的灵魂,把灵魂具体化,用语言、文字表现出来,表达出来,才能感染、影响周围人群,企业也才有了凝聚力,这就是企业文化!
而我们所有的组织架构、制度、流程、人力资源建设等等所有企业行为,都是因企业文化为目的而建立、健全、优化的!
所以说,企业文化是企业的灵魂
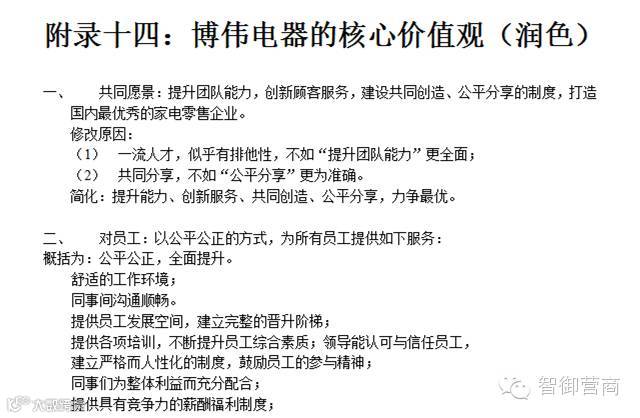
看一下我们的例子吧!


再来看另外一个例子:



给大家看这个图的意思,其实也是为了表达结果,也就是表达了企业文化后的成绩是什么
铜豌豆部落:在建立团队文化并宣传后,团队气氛、凝聚力上升几倍,团队人数在短短一个月内增加了10倍;
博伟电器:建立企业文化后一年内,垄断当地家电市场,从市场份额不足20%,到市场76.2%的份额。
当然,如果仅仅是企业文化,整天喊口号是不行的,刚才就说过,必须以文化为出发点,全面构建、优化企业的组织架构、制度、流程等等。
而其中有一个核心工作,就是人力资源需要围绕文化,进行团队技能的培训和提升。
我们经过15年的积累,近两年的编辑、整理,将企业文化共性的部分,整理成培训课件,最大程度地降低企业和团队人力资源负担。
现将部分成果公布如下:
1、商业模式建设行动手册

2、微商团队建设培训系统V2.0版本
是的,我们的培训系统从V1.0版本升级到了V2.0,这是一个足以让我们自豪的成绩!

太多的例子不敢举,也不能举了
毕竟,我们还是要遵从客户的意愿,不能过多的透露!
如果您对您的企业(团队)运营有困惑,请尝试用正确的方法修正。或者我们一起去努力把您的企业(团队)做到更好!
选择对的路,比选择快的路更可靠!
孙艺:13601087149

