本文作者:July。
希望做一个勇敢遨游教育大世界的探索者,
为大家带来有趣好文章。
最近,有媒体曝出山东省教育厅2018年10月16日的内部报告交流PPT。从这份报告来看,新高考改革后的第一届考生(2017级),选择纯文科组合的考生数量已逆袭理科,同时,物理“不出预料”地再度遇冷。
以下是山东省第一届考生选科情况


(图片来源:网络)
根据上图的数据,山东选择纯文科(政史地)的考生占比16.70%,占比第一,已超过选择纯理科(物化生)的考生占比的13.11%。
但这一数据在新高考改革之前,却是截然相反的。
以2017年的山东高考报名人数举例:山东夏季高考报名人数为583052人,通过单考单招、保送生等已录取30688人,实际参加编场人数为548921人。编场考生按科类分,理工类275704人,文史类151558人,其他还有一些艺术类、体育类考生。
也就是说,过去的山东省大多数考生是选理工科,并且数据远多于文史科。
此外,具体数据显示,山东2017届高一新生选科占比最高的是地理:67.86%,之后依次是:生物57.83%,化学49.79%,历史:49.65%,物理:39.52%,政治:35.34%。
可以看到,虽然选择物理的人数在政治之上,但是选择物理的人数明显低于其他学科。而在此之前,山东考生选择物理科目的占比未低于文科科目。这意味着,物理成为了“大冷门”。
文科领跑、物理遇冷的现象与山东过去的情况相差甚远,但又与全国实行高考改革的地区情况雷同。
2017年高考,浙江全省29.13万的考生,只有8万人选考物理。在上海,实行新高考改革第一年,选择物理科目的考生也仅占总人数的30%。

之所以出现这一现象,原因之一在于新高考改革所采用的赋分制。也就是说,学生考试的卷面分不再是最终成绩,而是要根据考生卷面分在所有报考学生成绩的排名比例给出对应分数。比如,如果一个考生的排名在全省前1%,哪怕实际分数不是满分,那他得到的分数也是满分,这就是按等级赋分。
在这样的背景下,考生就要选择最容易取得高分的学科组合策略。而物理由于考生基数小,难赋分,遂被不少人“抛在脑后”。
如果学生以功利的态度对待选科,选物理科目的学生减少,这会对基础教育中的自然科学教育产生很大的影响,这一问题如果不处理好,会引起基础教育质量的下降。
对此,教育部前不久就下发了《普通高校本科招生专业选考科目要求指引(试行)》。通过给高校设了一条底线,给出高校专业选科更大的选择权限,允许高校同时设置2门(甚至3门)科目为必选科目,同时允许高校在部分专业做专门说明情况下,可以突破《教育部指引》限定的选考科目范围,以试图扭转新高考改革中出现的不利局面。
具体而言,在《教育部指引》中,共有19个专业类必考物理,占总专业类数的20.4%(对比2017年上海高考的数据:8404个专业中只有8.2%的专业必考物理)。
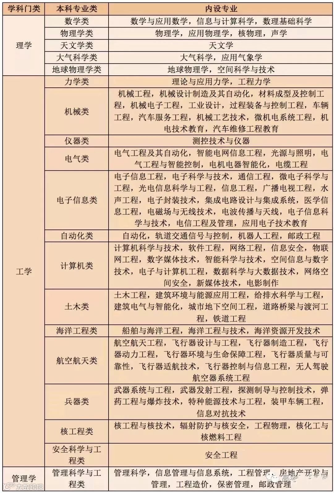
对于教育部所划定的底线,各个高校几乎是没有选择自由,除非作专门说明。要求必选物理的专业类如下所示:

(图片来源:网络)
从12个门类来看的话,必考物理的19个专业类分别来自理学(5个)、工学(13个)、管理学(1个)。值得一提的是,19个专业类必考物理,这还只是《教育部指引》划定的一条底线,各高校在制定选考科目要求时,将有更多的专业类被限定为必考物理,尤其是高水平大学和高水平专业。
从相关部门的重视程度来看,接下来必将有更多规范文件出台,指向功利选科倾向,让新高考改革能够真正赋予学生自主选择权,引导学生根据自己的兴趣自主选择学科,发展个性和兴趣,而不是把学生纳入一个分数标准体系,重走过去的老路。
- END -
编辑 | 青小鹿
你可能还喜欢:



