
马斯克对日本市场表达不满,称其见识短浅?
消息一出,瞬间引起了广泛关注。
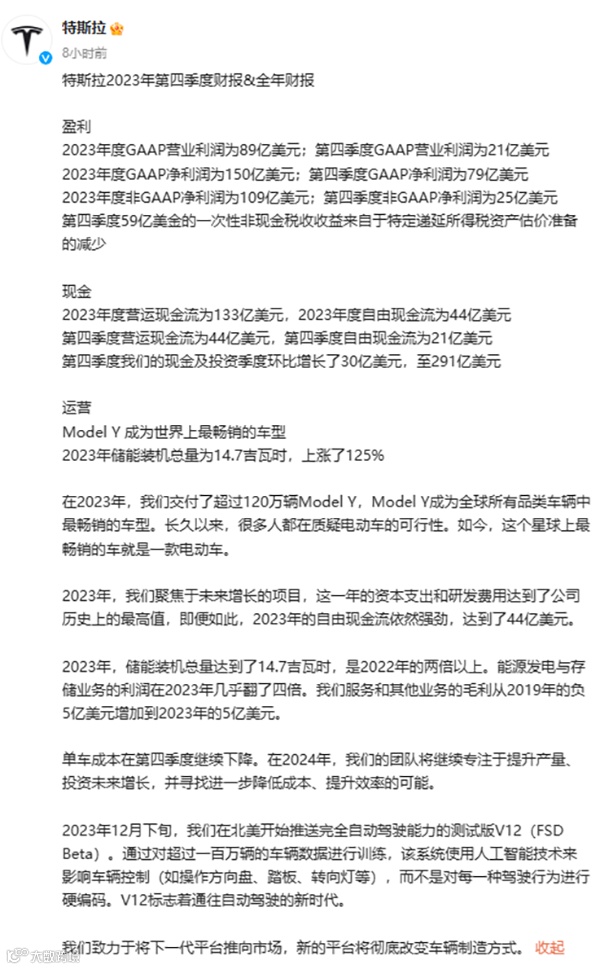
1月25日,特斯拉公布了2023年的财务报告。报告显示,特斯拉全年总营收达到967.73亿美元,相当于人民币约为6922亿元,同比增长了18.79%。全球交付车辆数量达到了181万台,同比增长了38%。

其中,Model Y成为最畅销的车型,累计交付量超过120万台。

在随后的电话财报会议上,马斯克对特斯拉在日本市场的销售表现极为不满。
他指出,日本是全球第三大汽车市场,但特斯拉在该市场的市场份额却低得惊人。同时声称,特斯拉至少应该拥有与其他非日本汽车制造商相当的市场份额,比如奔驰或宝马。

然而,目前特斯拉并未能实现这一目标。
马斯克将特斯拉在日本市场的低迷归咎于“认识不足”。当然,这也可以被理解为马斯克暗讽日本市场见识短浅。

此外,他在公司发布2023年度财报后的电话会议中,又对中国汽车开启了他的“夸夸夸模式”。

他公开表示,中国的汽车制造商是世界上最具竞争力的企业之一。
马斯克坦率地评价说:“如果没有贸易壁垒的限制,他们几乎可以轻易击败世界上大多数其他汽车公司。他们的能力和表现非常出色。”
看来自特斯拉在中国设立工厂以来,马斯克也显然对中国车企的发展速度和所面临的商业压力有着深刻的理解。

中国引入特斯拉的初衷,是希望特斯拉能帮助推动中国新能源汽车产业的发展。然而,现在看来,中国新能源汽车已经走出了自己的发展道路,与特斯拉的方向似乎越来越远。

马斯克还明确表示,目前他没有看到与中国汽车制造商合作的重大机会,除非他们能够使用特斯拉的超级充电网络或者获得特斯拉自动驾驶技术的授权。
不得不说,马斯克这个确实是大实话。
马斯克还透露,特斯拉正在研发更低成本的新车型,并计划在2025年底开始生产。
不过,马斯克几乎没有提供有关这款车或其时间安排的细节,他说该公司不会在业绩电话会议上讨论产品发布。

另外,他还表示,特斯拉对这款汽车“及其革命性的制造系统感到非常兴奋”,称该系统将比其他同类系统更加先进。
对于特斯拉的新车,大家期待吗?


