市人力资源社会保障局日前修改完善《上海市企业工资支付办法》,对企业工资支付作出规范,将于8月1日起施行。具体有哪些修改?一起来看看↓↓↓
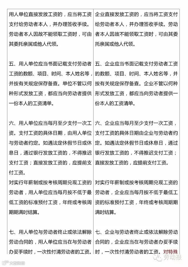
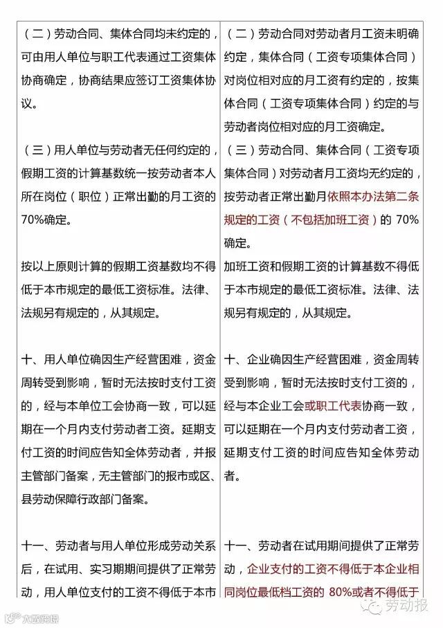
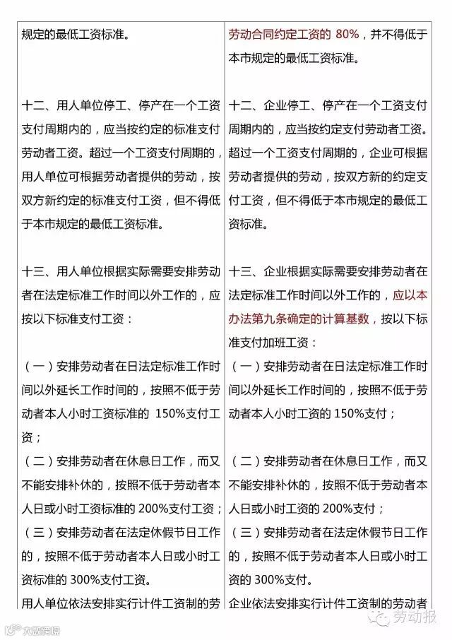
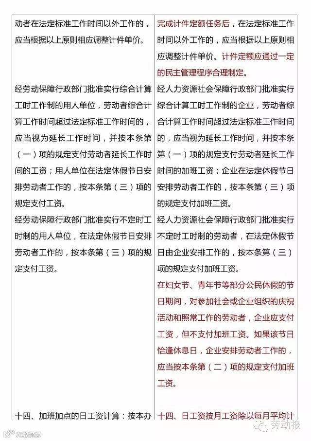
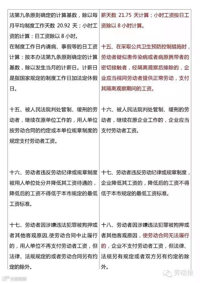
点击可查看大图↓↓↓红字部分为此次修改内容。









那么,新修改的工资支付办法与之前最大区别是什么?小编对此特别采访了劳动法专家周斌。
周斌表示,新修订的《上海市企业工资支付办法》与2003年版相比,主要有两个方面的变化:
一是根据《劳动合同法》、《劳动合同法实施条例》等法律法规,对于原办法做了补充和修改。如:
办法的适用范围、
试用期工资标准、
部分公民法定节假日休假期间的工资支付、
非全日制工资支付、
日工资的计算、
疑似传染病隔离期间的工资支付、
违反工资支付规定的赔偿等,
原来相关规定散见于各类法律法规和规范性文件,这次新办法都做了相应规定。
二是进一步完善的内容,如:
解除终止劳动合同工资的支付,在坚持原来原则的基础上,对于销售员等特殊员工的工资支付做了符合实际的规定;
对于加班和假期工资的计算基数做了更为合理和明确的规定;
对于经营困难企业的备案问题,做了符合实际的规定等。
来源:《 劳动报》
新办法对企业工资支付做出更详细的规范,这下大家的工资收入更有保障啦!给小编点个大拇指吧!


