♥
引用格式
Yang, S., Hou, M. & Fan, H. CityGML Grotto ADE for modelling niches in 3D with semantic information. Herit Sci 12, 135 (2024). https://doi.org/10.1186/s40494-024-01260-y
研究背景:
文化遗产的数字化工作已经全面铺开,通过三维激光扫描和摄影测量技术,我们积累了大量的三维模型。然而,这些模型大多仅限于视觉展示,而难以直接用于文化遗产的信息管理,知识传播与仿真分析等诸多应用。究其原因,是由于三维几何模型缺乏场景中实体要素的单体化表达与语义信息,未实现“语义-几何”在底层数据结构上的集成融合。导致模型“好看但不可用”。虽然目前在GIS及HBIM领域提供了语义建模的思想与基本方法,但仍然缺乏石窟领域的标准化语义模型,导致构建的三维语义模型时常发生”Case by Case”的现象。例如,不同的语义建模项目,不同的语义模型产品研发团队,开发的语义模型各异,互相之间无法交互共享,极大的增加了研发成本,并容易产生信息孤岛。在此背景下,我们基于CityGML3.0中提供的ADE机制,提出了一个石窟ADE,为石窟三维语义建模提供标准化的数据模型。我们期望这一技术和方法能够使三维模型不仅仅是视觉的展示,更能“讲述故事”,从而更好地服务于文化遗产的保护和传承工作。
文章内容概述:
我国拥有大量石窟文化遗产,存有大量的窟龛。三维语义建模在三维几何模型的基础上丰富了文化遗产的历史和文化价值,促进互操作和相关分析,而不仅仅用于可视化。因此,具有语义信息的三维模型已成为文化遗产管理、知识传播和仿真分析的重要数字基础。然而,由于缺乏标准化的窟龛数据模型对语义模型进行标准化的表达,导致语义模型无法在跨平台或跨应用程序之间交互。为了弥补上述不足,本研究基于CityGML 3.0标准开发了一个数据模型,作为CityGML应用领域扩展(ADE)。该ADE从两个语义层面定义了窟龛中的实体要素及其相关属性,包括窟龛结构组件与窟龛组件成员。最后,以大足石刻的华严三圣为例,展示了佛龛在“几何-语义”上的融合,并符合CityGML 3.0标准。本研究为窟龛的三维语义建模提供了新的见解,并扩展了CityGML标准在文化遗产领域中的应用场景。
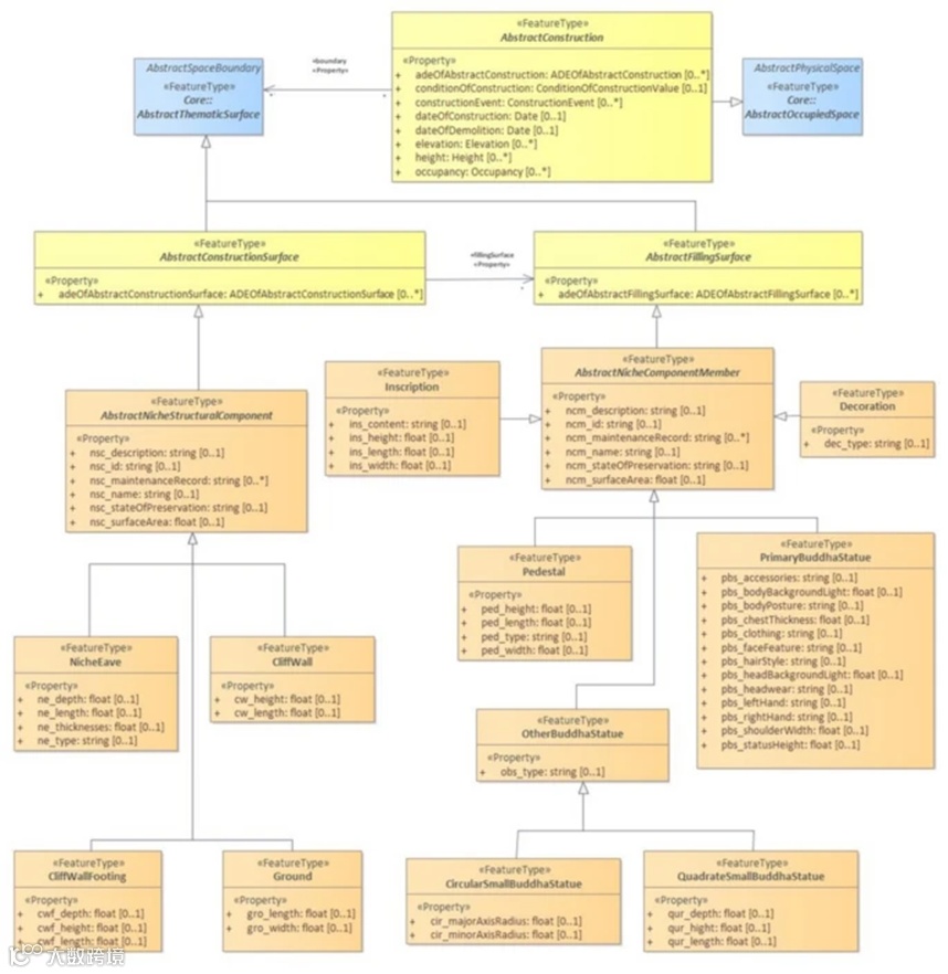
🔷 模型开发步骤
(1)定义术语表
(2)CityGML Grotto ADE概念模型
(3)CityGML Grotto ADE的UML类图
(4)CityGML Grotto ADE的物理模型(XSD)
🔷 应用案例
华严三圣龛的三维语义模型
毗卢遮那佛的三维语义模型
圆形小佛龛的三维语义模型
更多内容请查阅:
https://heritagesciencejournal.springeropen.com/articles/10.1186/s40494-024-01260-y
关注我们
了解更多遗产数字化前沿信息
高光谱解混|虚拟修复|风险评估
如果你喜欢这篇文章,请记得长按二维码关注
作者:杨溯、侯妙乐、范红超
排版:潘玥含、刘欣阳
审核:孙宇桐、徐元豪

