研究概要:
开花是植物有性繁殖的关键过程。开花物候变化不仅关系到植物的繁殖成功,还可能深刻影响生物多样性的维持与生态系统的稳定性。大量控制实验与长期观测已经表明,气候变暖能够显著改变开花物候;而且,不同物种的响应往往表现各异。这种差异可能打乱物种间的开花时间重叠格局,进而影响它们的生态相互作用。然而,驱动物种特异性物候响应的因素及其生态后果仍缺乏深入研究。该研究依托青海海北定位站高寒草甸增温控制实验平台,于2021–2023年对29个植物物种的开花季节动态进行了连续监测,并利用物种间开花时间的重叠度评估了增温对两两物种(即“物种对”)潜在交互作用的影响。
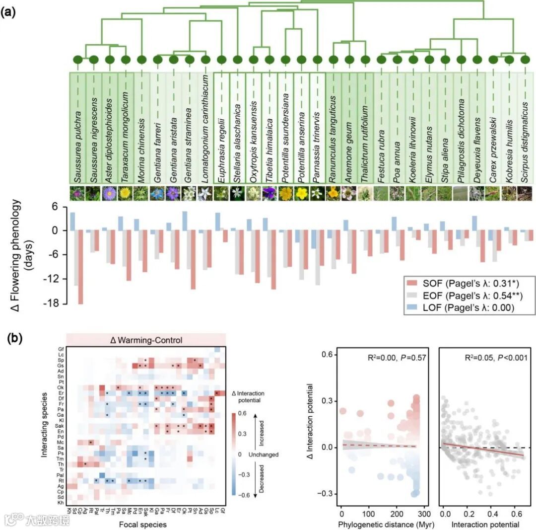
研究发现:增温导致约70%的物种开花物候提前(包括始花与终花时间);其中,晚花物种的提前幅度大于早花物种,虫媒植物的提前幅度大于风媒植物,亲缘关系较近的物种在物候变化上表现出更高的一致性。相比之下,增温仅显著改变了6.8%的物种对交互潜势。而且,这种变化与两两物种之间的系统发育距离无关,但与它们的基线交互潜势呈显著负相关。这些结果深化了对高寒草甸植物物候物种特异性响应的认识,表明未来气候变暖将显著重塑开花物候,但物种间相互作用可能保持稳定,即种间互作对物候变化具有一定的韧性。
青海海北高寒草甸增温实验样地及29个物种的开花季节动态
系统发育关系对增温下开花物候响应及物种两两交互潜势响应的调控作用
核心PI
汪浩 |
兰州大学
|
1、国家自然科学基金优秀青年科学基金项目,草原生产-生态功能与全球变化,主持;
2、国家自然科学基金面上项目,季节不对称性气候变暖对高寒草地植物秋季物候的影响机制,主持;
3、国家自然科学基金青年科学基金项目,青藏高原季节性冻土区湿地冻融期甲烷排放高峰的形成机制,主持;
4、国家自然科学基金国际(地区)合作与交流项目,高海拔和高纬度湿地冻融期甲烷排放的对比研究,主持;
5、草种创新与草地农业生态系统全国重点实验室“青年英才培育计划”B类项目,草原生产、生态功能与环境变化,主持;
6、兰州大学“双一流”建设经费,主持;
7、兰州大学中央高校基本科研业务费,青藏高原高寒湿地冻融期氧化亚氮排放特征及其形成机制,主持;
文章信息:
上述研究成果发表于国际权威期刊《New Phytologist》。兰州大学生态学院硕士研究生张娟娟为文章第一作者,汪浩教授为文章通讯作者。该研究工作得到了国家自然科学基金和国家重点研发计划项目的资助。
论文发表:
New Phytologist.
点击文末“阅读原文”可查看相关原文。

