
WORDS
文本字数:3637
TIME
建议阅读时间:21分钟
小编了解到,为贯彻落实《广东省人口与计划生育条例》(以下简称《计生条例》)有关假期的规定,广东省人力资源和社会保障厅、广东省卫生健康委联合发出《关于进一步做好〈广东省人口与计划生育条例〉相关假期贯彻落实工作的通知》(粤人社规〔2023〕1号,以下简称《通知》),围绕新修改的《计生条例》规定的育儿假、护理假等相关假期,对用人单位和劳动者关心关切的问题,提出十一条具体贯彻落实意见,即“一个强调、五个明确”,推动育儿假、护理假等相关假期落实落地。主要内容如下:
强调相关假期的适用范围
明确一切国家机关、社会团体、企业事业单位和群众自治组织都应当按《计生条例》的规定,给予职工安排假期。
明确相关假期的工资水平
强调八十日的女方奖励假和十五日的男方陪产假工资照发,不影响福利待遇和全勤评奖。同时,根据省人大法工委的意见,对育儿假、护理假期间的工资待遇作了明确,即用人单位要完善用工管理规章制度,明确育儿假、护理假等假期期间的工资待遇,通过加强工资集体协商,与职工协商一致明确育儿假、护理假期间的工资待遇,签订集体合同;鼓励有条件的用人单位按照奖励假、陪产假期间的工资标准支付育儿假、护理假期间的工资待遇;育儿假、护理假期间的工资待遇不得低于本地区最低工资标准。
明确育儿假、护理假具体如何请休
根据《计生条例》的立法精神和省人大法工委的意见,《通知》统筹考虑用人单位和劳动者权益,对育儿假、护理假的计算方式和具体请休问题进行明确。即,育儿假的请休按周年计算、护理假的请休按自然年计算,育儿假、护理假均不可叠加、在同一计算年度内可以拆分请休、原则上拆分不超过2次,并对父母为外省户籍、子女在广东工作的护理假请休情况作了明确。
明确相关假期与职工带薪年休假的关系
根据《职工带薪年休假条例》《计生条例》的立法精神,明确《计生条例》规定的相关假期不计入职工带薪年休假假期。
明确假期的救济渠道
明确出现侵权行为、发生劳动争议时的救济渠道,强调各级人力资源社会保障行政部门应加强对用人单位贯彻落实假期制度的指导和监督,依法处理不落实假期的违法行为。
明确实施时间和衔接问题
明确《通知》自印发之日起实施,国家和省有新规定的,按照新规定执行。考虑到《计生条例》已于2021年12月1日起施行,《通知》印发实施后,对劳动者的补休问题予以了明确。
扫码查看《通知》
#02 Q&A
Q1:新修改的《计生条例》的实施时间是?
《广东省人民代表大会常务委员会关于修改〈广东省人口与计划生育条例〉的决定》已于2021年12月1日由广东省第十三届人民代表大会常务委员会第三十七次会议通过,自公布之日(即2021年12月1日)起施行。
《广东省人口与计划生育条例》(以下简称《计生条例》)根据上述决定作相应修改后,于同日重新公布。
用人单位、劳动者可登陆官方网站(http://www.gd.gov.cn/zwgk/wjk/zcfgk/content/post_2532570.html)查询《计生条例》原文。
Q2:《计生条例》规定了哪些假期?
延续规定了奖励假、陪产假
《计生条例》第三十条规定,“符合法律、法规规定生育子女的夫妻,女方享受八十日的奖励假,男方享受十五日的陪产假”。
增设了育儿假和护理假
《计生条例》在第三十条中增设“符合法律、法规规定生育子女的,在子女三周岁以内,父母每年各享受十日的育儿假”;
在第三十六条中增设“在国家提倡一对夫妻生育一个子女期间,自愿终身只生育一个子女的本省户籍夫妻,享受以下优待奖励补助:……(五)年满六十周岁,用人单位应当给予其子女每年五日的护理假;患病住院治疗的,给予其子女每年累计不超过十五日的护理假”。
Q3:奖励假和陪产假期间的工资待遇如何计算?
《计生条例》规定的女方八十日奖励假和男方十五日陪产假期间的工资待遇,按照《计生条例》第三十条第一款和《广东省工资支付条例》第十九条规定执行。
■《计生条例》第三十条第一款规定,“在规定假期内照发工资,不影响福利待遇和全勤评奖”。
■《广东省工资支付条例规定》第十九条规定,“劳动者依法享受法定休假日、年休假、探亲假、婚假、丧假、产假、看护假、计划生育假等假期期间,用人单位应当视同其正常劳动并支付正常工作时间的工资”。
Q4:育儿假应如何请休?
如何计算?
育儿假的请休按周年计算,即以子女周岁作为计算年度。
能不能叠加?
《计生条例》规定的育儿假不可叠加,如有两个以上子女同时在3周岁以内,父母双方每年均只能享受十日的育儿假,直至最小的子女满3周岁。
可不可以拆分?
在同一计算年度内,育儿假可以拆分请休,原则上不超过2次。
Q5:护理假应如何请休?
如何计算?
在国家提倡一对夫妻生育一个子女期间,自愿终身只生育一个子女的本省户籍夫妻或一方为本省户籍的夫妻,一方年满六十周岁的,其子女即可享受护理假,每年五日;患病住院治疗(应提供医疗机构出具的诊断证明、住院证明等材料)的,其子女每年可享受累计不超过十五日的护理假。
能不能叠加?
护理假不可叠加,父母双方均满六十周岁,子女每年也只可享受五日的护理假;患病住院治疗的,每年累计也不超过十五日。
可不可以拆分?
护理假的请休按自然年计算,在同一计算年度内可以拆分请休,原则上不超过2次。
父母为外省户籍的情况可不可以请休?
独生子女父母双方为外省户籍,其子女在广东工作的,鼓励用人单位参照《计生条例》三十六条第五项的规定安排其子女休护理假。
Q6:育儿假、护理假的工资待遇如何计算?
■ 用人单位要完善用工管理规章制度,明确育儿假、护理假等假期期间的工资待遇。
■ 用人单位要进一步加强工资集体协商,与职工协商一致明确育儿假、护理假期间的工资待遇,签订集体合同。
■ 鼓励有条件的用人单位按照奖励假、陪产假期间的工资标准支付育儿假、护理假期间的工资待遇。育儿假、护理假期间的工资待遇不得低于本地区最低工资标准。
Q7:育儿假、护理假能不能补休?
用人单位应根据生产、工作的具体情况,并考虑职工本人意愿,合理安排职工休假。用人单位确因工作需要需跨1个计算年度安排职工休假的,应与职工协商一致安排。
■ 职工最小的子女在2021年12月1日至本通知印发之日期间满3周岁、且用人单位确因工作需要原因未给职工安排休育儿假,职工提出休假申请的,用人单位应当按照《计生条例》第三十条规定安排职工补休。
■ 独生子女父母一方在2021年12月1日至本通知印发之日期间已满六十周岁、且用人单位确因工作需要原因在2021年、2022年未安排其子女休护理假,职工提出休假申请的,用人单位应当按照《计生条例》第三十六条规定安排职工补休。
Q8:休了育儿假、护理假,还能不能休职工带薪年休假?
职工按照《计生条例》有关规定享受的奖励假、陪产假、育儿假和护理假不计入职工带薪年休假假期。
Q9:职工如何维护相关假期的合法权益?
■ 如出现未按《计生条例》规定给予假期、拖欠克扣工资、违法解除劳动合同等违反法律、法规或者规章的行为,任何组织或个人有权通过12345政务服务热线、网上举报投诉平台等渠道向人力资源社会保障行政部门举报。劳动者认为用人单位侵害其劳动保障合法权益的,有权向有管辖权的人力资源社会保障行政部门投诉。
■ 发生劳动争议的,依照劳动争议处理的规定处理。
Q4:用人单位不落实《计生条例》规定假期的,如何处理?
用人单位未按照《计生条例》安排职工休奖励假、陪产假、育儿假和护理假的,由县级以上人民政府人力资源社会保障行政部门依据职权责令限期改正。
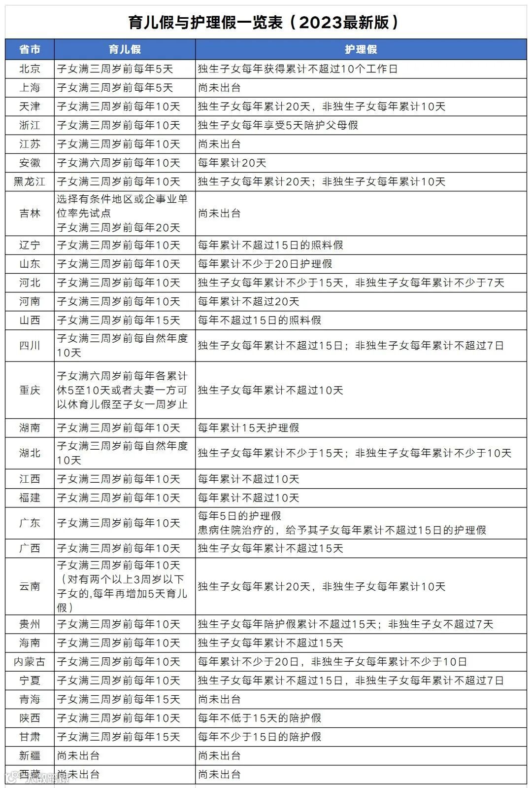
#03 全国育儿假与护理假汇总



More Details
直播菁华回顾
菁华版“疫情之下,电子签的合规与难题”| 《 HR100问:实战指南》第一弹
菁华版“2022年制造业人力资源趋势和管理实践分享”| 《 HR100问:实战指南》第二弹
菁华版“抗疫政策热点聚焦及新政释疑——财税篇”| 《 HR100问:实战指南》第三弹
菁华版“抗疫政策热点聚焦及新政释疑——薪税篇”| 《 HR100问:实战指南》第四弹
菁华版“混合工作制下组织行为变革的思考” | 《HR100问:实战指南》第五弹
菁华版“远程办公管理实战避坑指南” | 《 HR100问:实战指南》第六弹
菁华版“加速变革的不确定时代,企业如何提效生存?” | 《 HR100问:实战指南》第七弹
菁华版“A股上市公司股权激励趋势与实践要点分享”| 《 HR100问:实战指南》第八弹
菁华版“2022年应届生校招与起薪趋势分享”丨《HR100问:实战指南》第九弹
菁华版《企业人效管理提升主题实践分享》| 《HR100问:实战指南》第十弹

