WORDS
文本字数:2696
TIME
建议阅读时间:14分钟

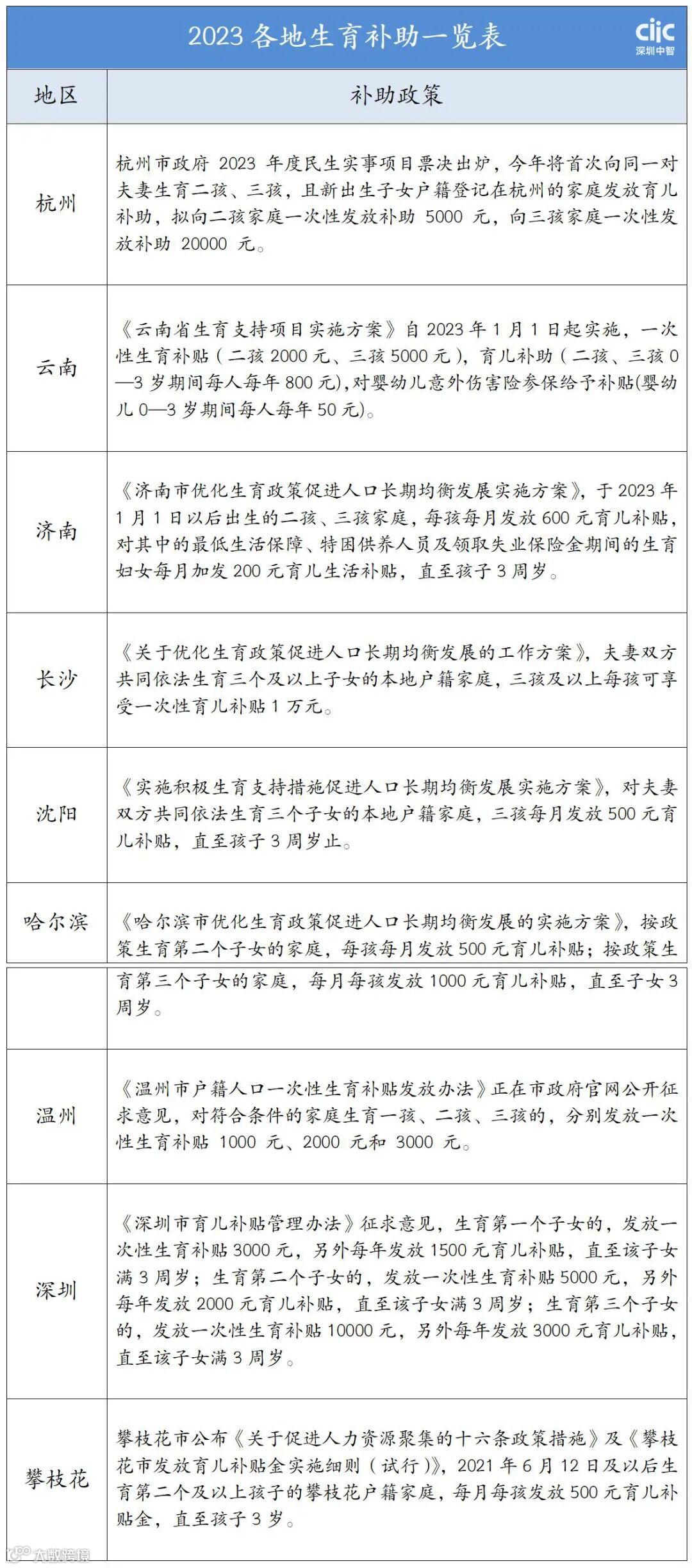
产假工资发放标准
1、产假工资和生育津贴是一个概念吗?
先说结论,产假工资和生育津贴是不一样的。
产假工资:员工休产假期间,企业为其发放的工资。为员工支付工资的主体是用人单位。
生育津贴:国家法律、法规规定对职业妇女因生育而离开工作岗位期间,给予的生活费用。为员工承担生育津贴的主体是社保机构。
大家觉得有些类似,主要是因为都是属于女员工生育待遇的项目,而且大部分企业一般只是给相关女职工发放其中一项。
2、产假工资领取条件:
01 全额领取产假工资的条件:
用人单位未给相应女职工缴纳生育保险的,按照女职工产假前工资的标准由用人单位支付。
依据:《女职工劳动保护特别规定》第八条:女职工产假期间的生育津贴,对已经参加生育保险的,按照用人单位上年度职工月平均工资的标准由生育保险基金支付;对未参加生育保险的,按照女职工产假前工资的标准由用人单位支付。女职工生育或者流产的医疗费用,按照生育保险规定的项目和标准,对已经参加生育保险的,由生育保险基金支付;对未参加生育保险的,由用人单位支付。
02 差额领取产假工资的条件:请详见下一问题里的解答。
3、领了生育津贴,还要发产假工资吗?
女职工在休产假期间已经享受了生育津贴、医疗补贴等待遇,但生育津贴低于员工平均工资的,则企业原则上需要通过发放产假工资的形式补足差额(具体请依据各地政策)。即,
生育津贴<产假工资,采用就高原则,用人单位原则上需要补差额发给个人;
生育津贴≥产假工资,企业不用再为员工重复支付工资了。当然,实践中,还真存在两项待遇都发的“神仙”企业。
依据:各省的《女职工劳动保护办法》,我们以《浙江省女职工劳动保护办法》第十六条的规定为例:女职工参加生育保险的,按照本办法规定的产假天数享受产假期间的生育津贴。生育津贴按照用人单位上年度职工月平均工资的标准由生育保险基金支付,用人单位不再支付产假期间工资。生育津贴计发标准高于女职工产假前工资标准的,用人单位不得克扣差额部分;低于女职工产假前工资标准的,有条件的用人单位可以对差额部分予以补足。
注:各地可能有所不同,具体请以当地政策为准。
生育津贴发放标准
接下来,我们再聊一聊跟产假工资密切相关的生育津贴标准的问题。
1、生育津贴的领取条件是?
职工享受生育津贴待遇,应符合下列条件:
01 职工在生育时,用人单位已按规定为其办理参保登记手续,连续缴纳生育保险费一定期限,且符合国家、省、市规定条件生育的。
02 职工在生育时,医保处于在保状态。
注:
①以杭州的政策为例:2022年1月1日后生育的,需在生育时连续缴满6个月。
②流产人员如符合计划生育规定,也可以领取生育津贴。
2、生育津贴领取标准与额度
生育津贴发放标准为:
生育津贴的领取金额=生育时职工所在单位职工上年度月平均工资÷30天×产假天数
注意,这里的关键点在于:生育津贴的基数是根据生育职工所在单位职工上年度的月平均工资,而不是职工个人的缴费基数或个人月工资。另外,根据新版的《浙江省人口与计划生育条例》,最新的产假天数规定如下:
具体如下 ↓
项目 |
情形 |
享受天数(含奖励假) |
产假 |
正常分娩及7个月(含)以上早产(生育一孩) |
98+30+30=158 |
正常分娩及7个月(含)以上早产(生育二孩、三孩) |
98+30+60=188 |
|
助娩产和剖腹产 |
98+15+30+30(或60) |
|
多胞胎 |
每胎增加15天 |
|
4个月以下流产(计划内、外流产) |
15天 |
|
4个月(含)以上流产(计划内、外流产) |
42天 |
举个例子:
某职工正常分娩生育了一个宝宝,生育时按4000 的缴费基数参保杭州,其所在单位职工上年度月平均工资为 7500 。按照杭州市的规定,剖腹产的产假天数为 158 天,那她能领取的生育津贴金额为:7500÷ 30 × 158 =39500 元。
那么问题来了,有些职工的社保基数高于单位的平均工资,那岂不是亏了?其实并没有,因为生育保险费个人不用缴纳,从某种意义上讲,企业职工并没有投入成本,更多的成本是由单位来承担。
另外,计划生育手术津贴的计发标准如下(以杭州为例):
1.放置宫内节育器按2天计发;
2.取宫内节育器按1天计发;
3.输精管结扎按7天计发;
4.单纯输卵管结扎按21天计发;
5.产后结扎输卵管按14天计发。

More Details
直播菁华回顾
菁华版“电子签的合规与难题”| 《 HR100问:实战指南》第一弹
菁华版“2022年制造业人力资源趋势和管理实践分享”| 《 HR100问:实战指南》第二弹
菁华版“混合工作制下组织行为变革的思考” | 《HR100问:实战指南》第五弹
菁华版“远程办公管理实战避坑指南” | 《 HR100问:实战指南》第六弹
菁华版“加速变革的不确定时代,企业如何提效生存?” | 《 HR100问:实战指南》第七弹
菁华版“A股上市公司股权激励趋势与实践要点分享”| 《 HR100问:实战指南》第八弹
菁华版“2022年应届生校招与起薪趋势分享”丨《HR100问:实战指南》第九弹
菁华版《企业人效管理提升主题实践分享》| 《HR100问:实战指南》第十弹


