
中国国际技术智力合作集团有限公司
中国国际技术智力合作集团有限公司(以下简称“中智集团”)成立于1987年,是国务院国有资产监督管理委员会直接管理的一家以人力资源服务为核心主业的中央企业。中智集团列2023中国企业500强第170位,列2023中国服务业企业500强第59位,连续18年领航中国人力资源服务业。
中智集团博士后科研工作站设立于2022年9月,具有联合培养博士后资格。博士后工作站位于北京市,旨在打造集团高层次人才引进和培养平台,服务集团战略发展方向和前沿创新理论研究,推动集团高质量发展。
根据工作需要,中智集团博士后科研工作站现与中国人民大学、复旦大学、浙江大学联合招收培养博士后研究人员,欢迎符合条件的优秀人才加入。
招收条件
具有良好的政治素质和道德修养,遵纪守法,无不良记录,身体健康。
获得博士学位不超过3年,或将于2024年取得博士学位的博士研究生,年龄原则上在35周岁以下,特别优秀者年龄条件可适当放宽。
诚实守信,品学兼优,具有良好的敬业精神、科研素养、沟通合作能力,能高质量完成博士后工作;具有经济学、人力资源管理、人工智能、企业管理、公共管理等专业背景的优先考虑。
具备全职在中智集团从事博士后研究工作的条件。
研究方向与工作地点
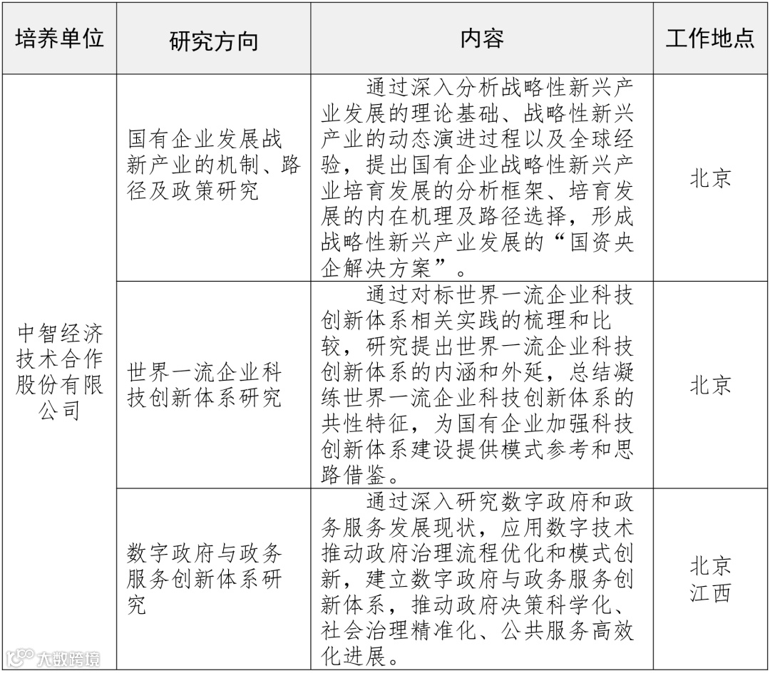
拟招收2名博士后研究人员,申请者可从以下研究方向中任选1-2项申报:
提交材料
请于申请截止日前,同时提交以下文件的电子版材料:
研究计划书(请根据上列研究方向和研究内容撰写,正文不超过5000字)。
博士论文,公开发表的学术研究代表作2篇。
博士研究生毕业证书和博士学位证书(扫描件),或所在学校开出的2024年博士毕业的证明材料。
个人简历,身份证复印件,个人近期免冠照片。
《中智集团博士后申请表》和《专家推荐信》。其中《专家推荐信》可在接到面试通知后再提交。
福利待遇
申请截止时间
申请截止日:2024年10月31日。
面试时间另行通知。
联系方式
联系人:何老师
电邮:grouphr@ciic.com.cn
电话:010-65613920-6534
通信地址:北京市西城区新街口外大街2号中智集团人力资源部
附件
被⭐️星标的公众号
才会第一时间收到推送提醒哦
两步完成⭐️星标指南


