这是橙汁妈妈第12篇关于时间管理的原创文章
前言
2016年的暑期开始前,我曾经写过一篇详细的如何制定暑期计划的步骤。
几个概念,几个原则,几个步骤,有20000+的人看了文章,也有将近1000人下载了表格,来安排自己的暑假。感谢大家留言的肯定,满满正能量。

随着一年来和几百位不同年龄段妈妈的交流、分享和沟通,又有了新的想法。
我将2016年版的暑期时间规划迭代更新为2017年版。
部分内容沿用2016年的思想,但这一次考虑了不同需求的孩子,让更多的妈妈们可以更好的安排孩子的暑期。
人生没有最晚的开始,晚的是从未开始。
目录
一、磨刀不误砍柴工(准备知识)
1、关于时间的几个概念
2、关于制定规划的几个原则
二、腹有诗书气自华(各国暑期活动参考)
1、德国
2、美国
3、澳大利亚
三、善谋者谋全局(如何规划属于自己独一无二的暑期)
1、有大项活动(硬时间)安排的暑期
2、无大项活动(软时间)安排的暑期
四、工欲善其事,必先利其器(工具的使用)
1、番茄工作法
2、计时器
五、资源下载
一、磨刀不误砍柴工(准备知识)
1、关于时间的几个概念
时间管理和规划都是系统工程,暑期规划并不简简单单罗列暑期两个月做些什么事情,重点在“规划”两个字。经常有妈妈会说“暑假怎么办,完全没有头绪!”事无头绪说明缺乏愿景和规划。
不论年龄大小的孩子,妈妈都要根据自己孩子的情况,心里有分寸,拿捏那个度,才能和孩子制定出一个可执行的暑期规划。几组概念需要了然于心,对自己对孩子都有用:
(1)硬时间和软时间
硬时间就是某个时间段,我们必须出现在某个地点,去做某件事情。比如大人的工作时间,孩子去上学的时间,妈妈带着孩子去上培训班的时间,陪伴家人的时间。
软时间就是我们可以自由安排的时间,自己决定什么时间出现在什么地点去做什么事情,不受其他因素的制约,也不是强制性的,不去做也没有什么坏结果,最多就是一回顾发现自己的时间全都浪费在了刷微信、追剧上而已。
硬时间会挤走软时间。所以把重要的事情安排在硬时间,比如,高质量的陪伴孩子。不要让没有意义的事情占据自己的硬时间。
(2)开心时间和痛苦时间
从一个小故事来说,法国神奇丝线的传说。
主角彼得是一个强壮能干但做事没有耐心的男孩。有一天,他在森林里遇到一个奇特的老妇人。她交给彼得一颗银质的球,球上面延伸出一条细小的金线。她告诉彼得:“这是你的生命线。如果希望时间快进,只需稍微抽一下线,但抽出的不可再绕回。”彼得高兴极了,他奋力一抽,便完成了他整个学生生涯。只要艰苦沉闷,令人无聊的日子来到,他便用金线躲避难熬的日子,只享受生命中美好的时光。随着丝线的抽取,彼得很快就变老了,这时,他才意识到自己的愚蠢,后悔不该抽取丝线,一次都不该。他多希望自己能经历生活中的一切,不管好的坏的,那才成就了独一无二的你。
生活中不可能只有开心时间,这样是不可能也是不完满的,坦然接受很多时候我们都会被各种事情所烦扰,当有这样的心态的时候,才会珍惜自己生命中的每一分钟,因为每一分钟都是算数的!
就像《冈仁波齐》的观后感里刷屏的那句话“人生没有白走的路,每一步都算数。”
(3)心理时间和物理时间
一个小故事能很深刻的感受心理时间。爱因斯坦解释相对论:“你和一个漂亮姑娘在公园长椅上坐一小时,觉得只过了一分钟;你紧挨着一个火炉坐一分钟,却觉得过了一小时。”
这两个概念有兴趣可以自己去找找相关的书看一看,一个是个人凭借主观经验对时间的估计,对时间的感觉和记忆;一个是用计时工具测量出来的时间。两者经常是不一致的。
我们每个人凭借主观经验对客观时间的估计往往是不准确的,这也是我们为什么需要对自己做时间管理的原因,我们往往习惯于自己的心理时间,而这个心理时间的感觉会影响我们的情绪,所以,大家可以再思考思考,怎么去重塑自己的心理时钟。也就是我经常和大家强调的时间管理技巧是次要的,什么样的表格和形式也是次要的,重要的是时间的意识。
(4)计划时间和实际时间
在做计划之前要让孩子明白计划时间和实际完成时间是不一样的。比如:计划每天作业的量是5页,时间1小时,实际可能是做完5页作业是30分钟,或者1个半小时。妈妈们需要逐步培养孩子对自己完成作业时间的估算,对时间的概念。
对完成事项的时间估算是受益一生的能力。不断改善和调整,不仅是对暑期计划,平时晚上时间的管理能力也会增强。
(5)时间浪费和时间银行
我记得我妈妈总是说我小时候写作业的时候,一拿笔就要喝水呀、上厕所呀,汗,小时候的我赤裸裸的拖延,估计应该有不少像我这种情况吧。。。
妈妈要明确地、心平气和地提醒孩子哪些行为是浪费时间,比如拖延、精力不集中、磨蹭、讨价还价等,告诉他时间浪费以后永远不可能再回来了。
也可以和他一起分析浪费时间原因,是自己造成的,还是外部环境造成的,找出浪费行为自身的规律和特点,有助于认识和理解时间。
清楚理解和明确以后去逐步改善。可用我们学过的惯性定律来思考,物体在没有外力的作用下,动者恒动,静者恒静。对于时间的浪费是,在没有外力作用下,浪费行为保持原有的浪费状态不变,要改变原有浪费状态,就要施加外力。这就像扫地一样,扫把不到,灰尘不会自己跑掉。改变浪费习惯或浪费惯性,也需要施加一定的外力作用。每一个深爱孩子妈妈们就是这个外力。
时间银行现在用的多的是一种社区服务里,指闲时服务别人储存时间,需要帮助时提取时间享受服务。我借用过来给孩子做时间管理,怎么用,举个例子:
一天的屏幕时间是30分钟,孩子是可以选择不看这么长时间的,他如果只看了20分钟,剩下10分钟可以存在银行里,以后支取,或者商量存够多少时间以后可以换取什么奖励。
时间浪费和时间银行可以结合在一起用。
(6)想做的事情和必须做的事情
现在的孩子,衣食无忧,全家人围着他转,想做什么做什么,但是也需要让孩子明白除了想做的事,还有必须做的事情,比如:为家庭做贡献(家务、洗车。。。)、学校的作业等,不是他不想做就不做的,这是一个男子汉应该承担的责任。
在做暑期计划的时候就可以跟孩子讨论这个话题,不是一次两次就能让他理解和做到的。可以告诉他,做好了“必须做的事情”可以为“想做的事情”争取时间。比如:
计划一天4小时作业时间,最后3小时完成,那这1小时他就可以自己去做自己喜欢的事情,这叫以终为始,妈妈们一定要控制好自己,兑现自己的诺言。
(7)重要事情和紧急事情
这个我不多说了,每个人都明白。重要的事情先做。时间管理四象限法则都比较熟悉了,可以用在每日的工作和生活中。

2、关于制定规划的几个原则
(1)简单+具体
最近读爱德华·德博诺的《简化》,推荐大家有时间可以读一读,让自己的生活变得更简单,更有价值。
我们制定的暑期规划必须简单才能执行下去。

(摘自中信出版社的《简化》一书)
(2)灵活+规律
时间管理留白的艺术,就像绘画一样,不能太死,用来应对各种打扰和无法预期的事情。
要给孩子玩儿的时间,甚至“玩儿”这也可以作为计划的一项。
但是灵活的同时也要形成规律,形成习惯。最佳的结果就是到点儿该干嘛干嘛。
(3)约束+奖励
约束:设定边界,让孩子自己去做选择。比如:一天30分钟屏幕时间,这就是边界,至于怎么去用这30分钟,早上还是晚上用,一次用完还是分几次用等等,都不管,只要不越界都行。
奖励:让孩子自己承担后果,以奖励为主。比如一天的安排,按时完成,1颗星星;提前完成,3颗星星;没完成,要求孩子必须补上,不能拖,今日事今日毕。奖励自己设定。
(4)时间分长短(先总后分)
整个暑期时间还是比较长的,一年的1/6,建议把暑期计划分成几个主题,也就是几个阶段。比如:
主题一:快乐作业(7.1-7.20)
主题二:开心夏令营(7.21-8.5)
主题三:兴奋出游(8.6-8.15)
主题四:……
不同的主题下,安排肯定是不一样。这样做的好处是,大人和小孩都不再纠结,好不容易做个计划,哎呀,总是各种打乱。
(5)时间分先后(设定优先级)
所有的事情设定优先级,重要的事情先做。
自己回答这三个问题:
1、一天24小时,假如我们把时间看成一个箱子。看看自己的箱子里都装了些什么?
2、如果一天的时间变成25小时,那么多出来的一小时你准备用来干什么?(没有睡觉的选项)
3.这个想安排在多出来的一小时的事情真的没有时间去做吗?比如运动、看书、旅游。
No body is too busy,its just a matter of priorities.
二、腹有诗书气自华(各国暑期活动参考)
准备工作做好了,是不是可以开始计划啦,摩拳擦掌,跃跃欲试。
万事俱备,只欠东风。
有的妈妈说,实在是不知道暑假除了做作业还可以做什么!!大家带孩子们都做点什么?
在这里给大家提供一些活动清单,德国、美国、澳大利亚,300多项活动,估计大家要从没头绪变成选择困难了。
1、德国7岁认知清单
这是德国教育部的一个教育项目研究,目的是如何更好地认识和发展孩子的精神世界以及他们的社会潜能。详细内容可以看《小脑袋、大世界》这本书。认知清单一共三版,我把1999年版和21世纪版两个都给大家整理好,一百多项活动,每一项都值得去尝试。





这份清单不是让孩子去学习知识,而是发展孩子的精神世界。比如第一条:体验过自己存在的重要性。例如,听别人说过“你要是在场该有多好啊”等称赞的话。
这份清单不是用来检验孩子是否已经具备某种经历或能力的,相反,它是为家长提供的对照表,家长通过它可以检验自己教育子女的情况,思索如何将欠缺的教育提机会供给孩子。
我设计好了打印版本,分为“想要尝试”和“2017年暑期进行”,暑假好多活动可以进行了。
2、美国孩子暑假要做的100件事情
写文章的时候问美国的几个朋友,你家孩子有暑假作业吗?回答都是没有。美国孩子可以暑期学校、夏令营、社会义工、打工、图书馆活动和旅行等方式度过暑假。
大家可能听得最多,也最羡慕的是美国图书馆的各种summer reading,各种方法激发孩子阅读的兴趣,read aloud、small gprou reading、reading log各种方式,甚至还有阅读马拉松read-A-Thon可以参加。
当然少不了玩了,美国学生暑期要做的100件事情,玩出花样来!


3、澳大利亚
一直对澳大利亚没有太多的关注,直到朋友发了一张澳大利亚三年级学生的暑期家庭作业清单,我就被圈粉了。
慧茹妈妈说:他们在储能,我们再拼命!
“微笑、跑到你跑不动为止、吃好吃的、吃更多好吃的……”感觉布置作业的澳大利亚老师是吃货也……,这份作业清单好适合我!

(图片来自慧茹妈妈分享)
三、善谋者谋全局(如何规划属于自己独一无二的暑期)
这么充分的准备工作,再来规划属于你和孩子独一无二的暑期就轻而易举了。
这一次我想分成两类来分别谈如何制定:
一是有大项活动安排,有硬时间的安排。
比如夏令营、培训班、旅游计划等;
二是没有大项活动安排。
每天都是软时间,自由安排。
1、有大项活动(硬时间)安排的暑期
延续2016年的思路,很多人应该很熟悉了。
第一步:给暑期计划起个名字
把制定暑期计划当作一件很重要的事情和孩子讨论,个人觉得甚至花一两天时间都可以。磨刀不误砍柴工!
给暑期计划起个名字,别笑话,这是给孩子增加一种仪式感,有助于提升计划的执行质量。仪式感是一种强烈的自我暗示,能够改变自己。试着想一下围棋下棋之前的“请多多指教”和音乐,剑道的姿势,射飞镖之前的闭眼和深呼吸,其实实际没有什么变化,但是在这些小小的仪式中,自我暗示,让自己的注意力更集中,五感对周围环境的变化更加敏锐。
仪式感,暗示你必须要认真地去对待这件事,所以人需要仪式感。

第二步:明确暑期的时间长度
拿出日历,暑期有多少天,多少个星期,很重要的一点,告诉他暑期是有限的,很多想做的事情,也有很多必须要做的事情,却不一定能全部做完,做好。可以下载我做好的表格,打印都设置好了。
第三步:选择做点啥
第二部分已经给大家开拓了思路了,德国、美国、澳大利亚,300多项活动,哪个喜欢选哪个。如果想做的太多,可以分类:
吃(中国“八大菜系”挨个吃一遍,苏菜、闽菜、川菜、鲁菜、粤菜、湘菜、浙菜、徽菜……)
运动(篮球、轮滑、羽毛球、滑板…)
社交(同学、亲戚、朋友,计划一个sleepover…)
品格(微笑、做家务,为家庭做贡献,情商…)
睡觉(充足的睡眠,睡觉习惯…)
一定要把微笑、吃好吃的、吃更多好吃的列进去呀……强烈建议。鼓励孩子尝试一些新鲜事物,或者平时没有时间做的事情,尽可能多的列出来。
第四步:设定主题,制定总计划
对第三步列出来想做的事情反复讨论,留下最想做的事情,毕竟时间有限呀,实质就是一个to do list,怎么把这些事情都安排到2个月的时间里。
我的建议是大家设定主题,在日历表上画出来,可以不同的颜色来代表不同的主题。大的事情先安排了,然后零碎时间做不同的事。硬时间的事情先安排,比如夏令营、培训班等,然后再将其他事情安排在软时间里。

还有一种就是比较随意,按照事件的里程碑,不同的颜色来代表不同的事件完成的重要节点或者里程碑。

第五步:制定分计划
总计划订好了,相当于房子的框架都搭好了,就剩装修了。怎么装修看个人喜好,hold住的人可以将时间精确到点,hold不住的人到天,当天任务完成即可。

也可以加上划勾的地方,每项任务完成打勾。

第六步:按计划执行
打印出来,贴在家里,开始执行吧!
形式可以多样,不论是图片、文字、表格,不论是手帐还是电子,形式不是重点,重点是去做这个事情,可视化是执行非常重要的一步。
在执行过程中,可以根据情况调整自己的计划。
2、无大项活动(软时间)安排的暑期
如果一整个暑假都以家为中心活动,最重要的是规律。这样的暑假高效利用是需要非常高的自律的,对妈妈和孩子都是挑战。虽然很难,但是:世界上最恐怖的事情,就是比你优秀的人比你更努力。
可以参照最近推荐的《坚毅》这本书,坚毅是指对长期目标的热爱(passion)和坚持不懈(perseverance)。小一点的孩子,妈妈可以帮助孩子一起养成一些好习惯,大一点的孩子,妈妈可以帮助孩子提高他非常有passion的领域的技能。
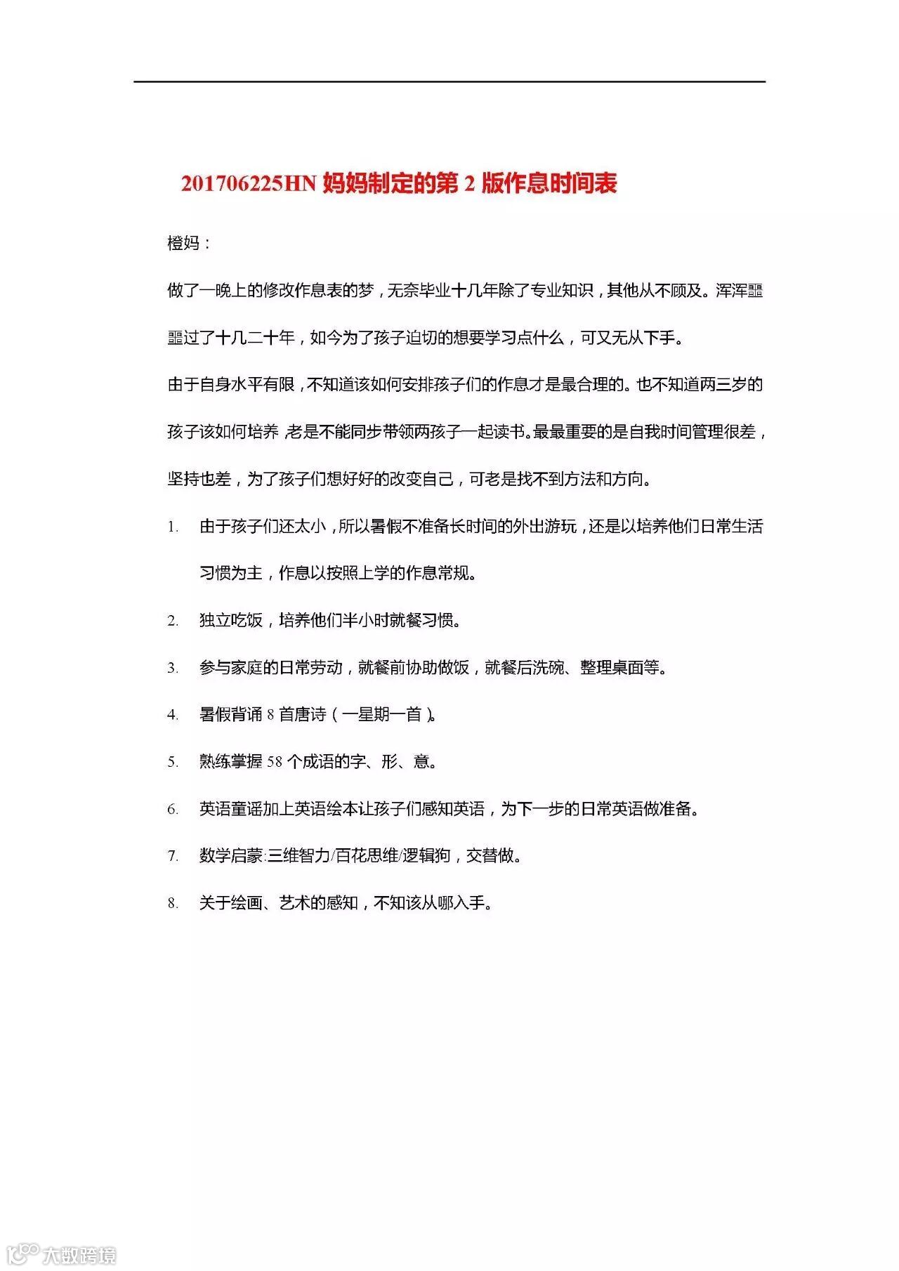
以下是我和一位妈妈的沟通,大家可以参考。暑期主题是“我是独立自主的乖宝宝”。






四、工欲善其事,必先利其器(工具的使用)
1、番茄工作法
翻看我之前的一篇文章看详细。
没有接触过的人,先看看书《番茄工作法图解:简单易行的时间管理方法》。
2、计时器
仔细阅读完,应该知道计时的重要性。我单独作为一部分说,足够说明重要性了。
最好不要用手机的计时器,容易让孩子分心,市面上最简单的计时器,没有任何冗余的功能,三岁孩子都可以自己操作的那种。
可以买这样可爱的:

可以是这样简单的:

如果用番茄工作法,不想来回调整,可以买一个三通道的。

五、资源下载
回复“2017”下载以下资源:
1、德国7岁认知清单1999打卡版本
2、德国7岁认知清单21世纪打卡版本
3、书籍《小脑袋,大世界》、《番茄工作法图解:简单易行的时间管理方法》
4、美国学生暑期100件事情打卡版本
5、有大项活动(硬时间)安排的暑期中的一系列安排表格
6、无大项活动(软时间)安排的暑期中的安排表格
橙汁妈妈时间管理系列文章,点击查看
之九:时间管理 | 新一年职场妈妈到底要get什么技能和学习什么?

Learn in Life Learn for Life
这是在北京的橙汁妈妈和在美国的豆乐妈妈一起打造的公众号
豆乐妈妈分享美国教育实践
橙汁妈妈分享最实用的方法论
申请进入时间管理群,和几百位妈妈一起探讨时间的问题
请添加橙汁妈妈微信号“chengzi20252025 ”
更多互动交流,更多思考

