
第一作者:陈鹏
通讯作者:董帆
通讯单位:电子科技大学,西南石油大学
论文DOI:https://doi.org/10.1021/acscatal.2c00815

全文速览
模拟自然光合作用将温室气体CO2通过催化剂转化为高附加值的燃料或化学品是实现能源和环境可持续性的关键。光催化技术是利用太阳能直接驱动CO2转化的一种很有前景的低能耗技术。类石墨相的氮化碳(g-C3N4)是一种共轭无金属二维聚合材料,具有独特的化学结构和电子能带结构,一直是光催化领域最引人关注的材料之一。近年来,g-C3N4基催化材料在光催化还原CO2等领域得到了广泛研究和发展,目前的研究过程中通常侧重于性能的优化和改善,而g-C3N4在气固相反应系统中的自分解及其化学结构的变化往往容易被忽略。近日,电子科技大学董帆教授课题组在ACS Catalysis上发表了题为“Rapid Self-Decomposition of g-C3N4 During Gas–Solid Photocatalytic CO2 Reduction and Its Effects on Performance Assessment”的研究工作。作者证实了在气-固相光催化反应过程中薄层g-C3N4的快速自分解,产物包括CO、CO2、NO2和NO2–/NO3–,且g-C3N4在Ar气氛中的光诱导自分解产生的CO平均速率几乎等于在CO2气氛中产生的CO。通过原位红外光谱的中间产物动态变化分析和DFT模拟计算,发现g-C3N4的化学不稳定性与催化剂表面吸附的羟基有关。吸附的羟基(OHads)和g-C3N4之间的电子相互作用降低了C-N=C键的稳定性,促使光生载流子破坏g-C3N4的局部结构单元而导致快速分解。理论计算也表明,自分解反应比CO2还原反应在热力学上更容易进行。这些发现证实了g-C3N4催化剂的自分解并呼吁在评价气-固相光催化氧化还原反应性能时关注催化剂不稳定导致的产物的影响。

背景介绍
光催化技术可以利用太阳能将二氧化碳(CO2)转化为高附加值的化学品和燃料,是一种具有良好应用前景的低能耗的能源转化和环境净化技术。类石墨相的氮化碳(g-C3N4) 是一种共轭无金属二维聚合材料,具有独特的化学结构和电子能带结构,一直是光催化领域最引人关注的材料之一。近年来,g-C3N4基催化材料在光催化还原CO2等领域也得到了广泛研究和发展。
通常, g-C3N4在催化反应过程中被认为具有优异的化学稳定性和热稳定性。但是,最近的一些研究表明g-C3N4在实际的反应过程中表现出了不稳定性。液相反应环境中(例如存在O3时),研究表明光致空穴(h+)和/或•OH会氧化g-C3N4并释放硝酸盐和可溶性有机碎片(M.Q. Li, et al., Environ. Sci. Technol. 2021, 55, 18, 12414–12423. J. D.Xia, et al., Environ. Sci. Technol. 2017, 51, 22, 13380–13387.)。此外,有研究者认为在大多数反应中g-C3N4直接氧化H2O/OH–形成•OH的氧化能力不足,而通常是产生•O2–及其衍生物等活性物种,于是进一步研究报道了g-C3N4的自分解途径与•O2–也存在关系(Y. D. Wang, et al., Carbon 2021, 175, 223e232.)。最近,在气相CO2还原过程中g-C3N4的光化学不稳定性也被发现,在没有通入CO2的情况下观察到CO生成,研究者将这归因于反应过程中活性氧物种(ROS)氧化g-C3N4导致的分解(F. R. Pomilla, et al., J. Phys. Chem. C 2018, 122,28727−28738.)。尽管已经有研究报道表明g-C3N4的化学不稳定性,但其自分解机制仍然不够清楚,尤其是在气固相反应系统中的自分解过程尚未明确。
以g-C3N4基材料为光催化剂进行CO2的光还原转化时,研究报道的主要产物包括气相产物一氧化碳(CO)和/或甲烷(CH4),以及液相产物甲醇(CH3OH)、乙醇(C2H5OH)和甲酸(HCOOH)等。然而,报道的反应速率目前还比较低,通常在微摩尔每克每小时的范围内。目前,g-C3N4基材料光催化还原CO2的研究不断在发展,但它们通常侧重于性能改善,而g-C3N4在气固相反应中的自分解和化学结构变化往往被忽略。气固相光催化CO2还原反应速率较低,g-C3N4的自分解可能会影响光催化性能的评估。因此,研究g-C3N4的化学稳定性和揭示g-C3N4的自分解产物转化机制,对于准确评估g-C3N4基催化材料的气固相光催化反应性能具有重要的参考意义,在今后的研究中应该给予充分的重视。

本文亮点
发现并证实了气固相光催化还原CO2反应中g-C3N4的快速自分解过程及其对催化性能评估的影响。结合原位红外光谱分析和DFT模拟计算,揭示了g-C3N4的自分解机制。表面的吸附羟基(OHads)通过与g-C3N4表层原子的电子相互作用削弱结构单元中C-N=C键的稳定性,光生电子(e–)/空穴(h+)与削弱的局部结构单元作用而使其发生分解变化,导致g-C3N4的光化学不稳定性。

图文解析
在进行气固相光催化还原CO2的过程中发现了g-C3N4的自分解现象(图1)。光照下,氩气(Ar)氛围中检测到CO的生成,并且5 h的平均生成速率基本上等于在CO2氛围中的CO的平均生成速率。在氩气(Ar)氛围下进行了多次循环测试,均证实了光照会直接促使g-C3N4分解生成CO。在不引入水蒸气的情况下,g-C3N4也会出现分解但是分解速率及产物生成量会下降,表明H2O和g-C3N4之间的相互作用会影响g-C3N4的自分解程度。此外,通过NOx分析仪也检测到光照下g-C3N4会分解产生NOx(主要以NO2为主)。而不同的前驱体(尿素、硫脲、三聚氰胺)煅烧聚合形成的g-C3N4的自分解存在明显差异,尿素煅烧形成的g-C3N4在光照下的分解速率高于其他两个前驱体制备的g-C3N4,这可能归因于不同前驱体制备的g-C3N4的结构性质差异。
图1 气固相光催化反应中的g-C3N4分解现象及证实。
随后,研究了光诱导的g-C3N4的结构和理化性质变化(图2)。对比分析了光照前后g-C3N4的XPS谱图变化,发现光照后g-C3N4的表面化学组成出现了明显的改变。XPS谱图中出现的峰位移和峰形的变化均证实光照改变了g-C3N4表面杂环结构单元的化学环境和电荷状态。XRD的测试结果表明光诱导g-C3N4的结构发生变化后会使得层间间距减小,层间堆叠的致密性增加,这可以归因于分解过程中g-C3N4的结构重组。此外,EPR的测试结果发现光照后g-C3N4结构中未配对电子的数量增加,这可能归因于g-C3N4分解导致了C或N原子缺陷。光诱导g-C3N4自分解后,也会使得其光吸收性质发生微弱的变化。
图2 光诱导的表面结构变化。
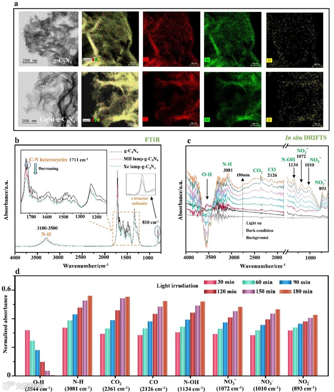
然后,又采用红外光谱对光诱导的g-C3N4表面基团变化和分解的产物动态转化进行了分析(图3)。光照后的g-C3N4中的C-N杂环结构单元和基团确实会发生变化,并且不同强度的光源会影响载流子的生成和化学键的活化,从而导致g-C3N4的分解程度出现差异。原位红外光谱监测了g-C3N4的分解产物随着光照时间的动态转化,这些表面的产物或基团主要包括O-H、CO、CO2、N-H、N-OH、NO2–、NO3–,并发现分解过程涉及多个氧化和还原步骤,这些分解产物的转化过程与吸附在表面上的羟基密切相关。
图3 光诱导的表面基团变化及分解产物转化。
基于原位红外光谱的结果,利用DFT模拟计算了g-C3N4的自分解过程(图4)。吸附的羟基(OHads)和g-C3N4之间的电子相互作用降低了C-N=C键的稳定性,促使光生载流子破坏g-C3N4的局部结构单元而导致快速分解。理论计算也表明,自分解反应比CO2还原反应在热力学上更容易进行。
图4 g-C3N4自分解过程的模拟计算。

总结与展望
在这项研究中,发现并证实了气固相光催化还原CO2反应中g-C3N4的快速自分解过程及其对催化性能评估的影响。结合原位红外光谱分析和DFT模拟计算,揭示了g-C3N4的自分解过程与表面羟基和光生载流子的相互关系。本研究发现的g-C3N4的自分解产物转化机制,对于准确评估g-C3N4基催化材料的气固相光催化反应性能具有重要的意义,在今后的相关研究中应该给予充分的重视。
根据本研究提出的g-C3N4自分解机制,我们有一些初步的想法来避免g-C3N4在光照下的自分解。(1)应尽可能去除g-C3N4表面的羟基,真空干燥可能是一种可行的方法。(2) 应提高g-C3N4的结晶度。除了表面羟基的影响,我们还认为结晶度对氮化碳的稳定性有重要影响。低结晶度可能导致一些结构缺陷,这将使g-C3N4在光照下更加不稳定。

参考文献
[1] Peng Chen, Xing’an Dong, Ming Huang, Kanglu Li, Lei Xiao, Jianping Sheng, Si Chen, Ying Zhou, Fan Dong*, Rapid Self-Decomposition of g-C3N4 During Gas–Solid Photocatalytic CO2 Reduction and Its Effects on Performance Assessment,ACS Catalysis, 12, 4560-4570.
相关文章:
[2] Jieyuan Li, Ruimin Chen, Jielin Wang, Ying Zhou, Guidong Yang, Fan Dong*, Subnanometric alkaline-earth oxide clusters for sustainable nitrate to ammonia photosynthesis, Nature Communications, 2022, 13, 1098.

课题组介绍
董帆,2010年6月博士毕业于浙江大学,香港理工大学访问学者,从事环境与能源催化方面的研究。电子科技大学基础与前沿研究院/长三角研究院(湖州),教授/博士生导师。入选国家青年拔尖人才,国家优秀青年科学基金获得者,国务院特殊津贴专家,四川省杰出青年基金获得者。获得省部级自然科学奖和科学技术奖一等奖和二等奖5项(3项排名1,2项排名2)、中国环境科学学会青年科学家金奖等科技奖励10余项。担任Chinese Chemical Letters副主编、Environmental Functional Materials创刊副主编,ScienceBulletin、Chinese Journal of Catalysis、物理化学学报、ACS ES&T Engineering等7本SCI期刊的编委/客座编辑和Frontiersin Environmental Chemistry专业主编。主持各类科研项目15项,包括国家自然科学基金项目5项、国家重点研发计划课题2项。在通讯作者在Nature Communications、Angewandte Chemie、ACS Nano、ACS Catalysis、Environmental Science & Technology (Letters)、Science Bulletin、Materials Today、Nano Energy、Applied Catalysis B: Environmental等期刊上发表SCI论文200余篇。文章被SCI引用27500余次,H index为88。连续4年(2018-2021年)入选科睿唯安“全球高被引科学家”榜单和Elsevier中国高被引学者。
声明
本文仅供科研分享,不做盈利使用,如有侵权,请联系后台小编删除
“邃瞳科学云”直播服务
“邃瞳科学云"平台正在收集、整理各类学术会议信息,欢迎学会、期刊、会议组织方择优在邃瞳平台上进行线上直播,希望藉此帮助广大科研人员跨越时空的限制,实现自由、畅通地交流互动。欢迎老师同学们提供会议信息(会有礼品赠送),学会、期刊、会议组织方商谈合作,均请联系翟女士:18612651915(微信同)。
投稿、荐稿、爆料:Editor@scisight.cn
扫描二维码下载
邃瞳科学云APP

