
第一作者:沈鹏、李晓甜
通讯作者:褚克
单位:兰州交通大学

研究背景
氨(NH3)在国民经济中发挥着十分重要的作用。用于工业合成氨的Haber-bosch工艺需要高温高压的反应条件,导致大量的能源消耗和碳排放。在当前 “双碳”政策下,具有零碳排放特性的电催化氮还原(NRR)合成氨技术极具发展前景,而其中NRR催化剂在N2的吸附和加氢反应中起关键作用。然而迄今为止,大多数报道NRR催化剂的NH3产率(<100 μg h−1mg−1)和法拉第效率(<20%)远不能满足实际使用要求。

工作介绍
近日,来自兰州交通大学的褚克教授课题组在《Applied Catalysis B:Environmental》上发表了题为“Ultra-efficient N2 electroreduction achieved over a rhodium single-atom catalyst (Rh1/MnO2) in water-in-salt electrolyte”的研究文章。本文设计了一种MnO2纳米花负载Rh单原子催化剂(Rh1/MnO2),其在

图文解析
要点一:Rh1/MnO2的设计理念是基于Rh位于NRR性能理论预测火山图的顶部,以及单原子催化剂最大的原子利用效率。此外,金属氧化物表面的富氧层可以很好地固定单原子,特别是层状氧化物(δ-MnO2)。
要点二:DFT计算表明负载在MnO2基底表面的Rh单原子可有效吸附和活化N2,但其同时具有较强的析氢反应,不利于NRR选择性。分子动力学模拟表明K2SO4盐包水电解液可有效抑制Rh1/MnO2表面的析氢反应,且理论最优浓度为
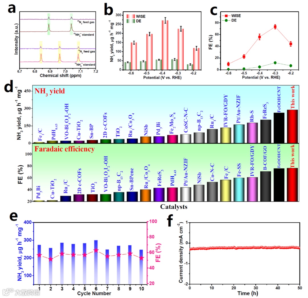
要点三:电化学测试表明,Rh1/MnO2催化剂在
图1. Rh1/MnO2催化剂的NRR/HER性能的DFT理论预测,以及Rh1/MnO2催化剂在K2SO4盐包水电解液中NRR/HER行为的分子动力学模拟
图2. Rh1/MnO2催化剂的形貌结构表征
图3. Rh1/MnO2催化剂在K2SO4盐包水电解液中的NRR性能

通讯作者介绍
褚克,兰州交通大学材料学院教授,目前主要研究方向:电化学合成氨。以第一/通讯作者身份在Angew. Chem. Int. Ed., ACS Nano, Adv. Energy Mater, Adv. Funct. Mater., Appl. Catal. B, Small等知名期刊发表SCI论文110余篇,总被引用7000余次(H-index: 49), 先后有30余篇论文入选ESI高被引/热点论文,申请专利30余件(授权23件)。

文章链接
Peng Shen, Xiaotian Li, Yaojing Luo, Nana Zhang, Xiaolin Zhao, Ke Chu*, Ultra-efficient N2 electroreduction achieved over a rhodium single-atom catalyst (Rh1/MnO2) in water-in-salt electrolyte, Appl. Catal. B, 316 (2022) 121651. https://doi.org/10.1016/j.apcatb.2022.121651.
声明
本文仅供科研分享,不做盈利使用,如有侵权,请联系后台小编删除
“邃瞳科学云”直播服务
“邃瞳科学云"平台正在收集、整理各类学术会议信息,欢迎学会、期刊、会议组织方择优在邃瞳平台上进行线上直播,希望藉此帮助广大科研人员跨越时空的限制,实现自由、畅通地交流互动。欢迎老师同学们提供会议信息(会有礼品赠送),学会、期刊、会议组织方商谈合作,均请联系翟女士:18612651915(微信同)。
投稿、荐稿、爆料:Editor@scisight.cn
扫描二维码下载
邃瞳科学云APP


