
南京大学唐少春教授,孟祥康教授团队和上海交通大学孙浩副教授团队合作,设计并制备了一种内嵌丰富Co3O4/ZnO界面异质结的多面体中空氮掺杂碳微型反应器(CZO/HNC),不仅有效加速正极离子扩散和促进LiPSs的双向转化,而且亲锂的氮掺杂位点和氧化物间异质结位点能够诱导负极上Li均匀沉积,从而显著提升了Li-S全电池的性能。通过理论计算进一步证实了这种独特结构优势及其对性能提升的微观机制。该研究成果近日以“Construction of Co3O4/ZnO Heterojunctions in Hollow N-Doped Carbon Nanocages as Microreactors for Lithium-Sulfur Full Batteries”为题发表在国际著名期刊Advanced Science上(Adv. Sci. 2023, 2300860. DOI: 10.1002/advs.202300860)。博士研究生王彪、任逸伦和朱月磊为本论文的共同第一作者,唐少春教授、孟祥康教授、孙浩副教授为该论文共同通讯作者。
伴随着电动汽车和移动电子产品的快速发展,亟需开发出高能量密度、长循环寿命的储能电池。相比于其它储能电池,Li-S电池由于其超高的理论能量密度(2600 Wh g-1)而受到学术和工业界的广泛关注,但正极存在的LiPSs穿梭效应、电化学动力学缓慢和材料体积膨胀大,负极不均匀Li沉积导致Li枝晶形成等问题尚未得到有效解决,这抑制了Li-S电池的商业化应用,因此亟需探索能够同时解决正极和负极问题的新材料和新技术。
具有强极性的低成本过渡金属氧化物被证明是优异的S和Li宿主,在正极侧吸附LiPSs,在负极侧诱导Li的均匀沉积。然而,由于氧化物导电性差、稳定性不理想,实际电化学性能远远低于预期。本研究工作中,唐少春教授团队从优化过渡金属氧化物的能带结构出发,设计了多面体纳米笼内嵌Co3O4/ZnO异质结作为微型催化反应器,成为S和Li电极的双功能宿主。由于ZnO到Co3O4之间产生的内置电场可以促进界面电荷转移和反应动力学,并且CZO/HNC为正极上LiPSs的吸附和负极上Li的均匀成核提供了充足的活性位点。因此,多面体纳米笼内嵌异质结修饰提升的Li-S全电池,表现出了超过1000次的循环寿命,且每循环的容量衰减率低至0.05%。

图1. (a) 内嵌丰富界面异质结的多面体中空氮掺杂碳微型反应器(CZO/HNC)中Co3O4/ZnO异质结的示意图。(b) CZO/HNC在Li-S全电池中的应用。

图2.制备的Co/Zn MOFs前驱体和CZO/HNC的(a, c) SEM图和(b, d) TEM微结构分析图片。 (e) CZO/HNC的HAADF-STEM图和相应的EDS-mapping元素分布。(f-h) CZO/HNC的球差校正HAADF-STEM图片及原子分布模型。

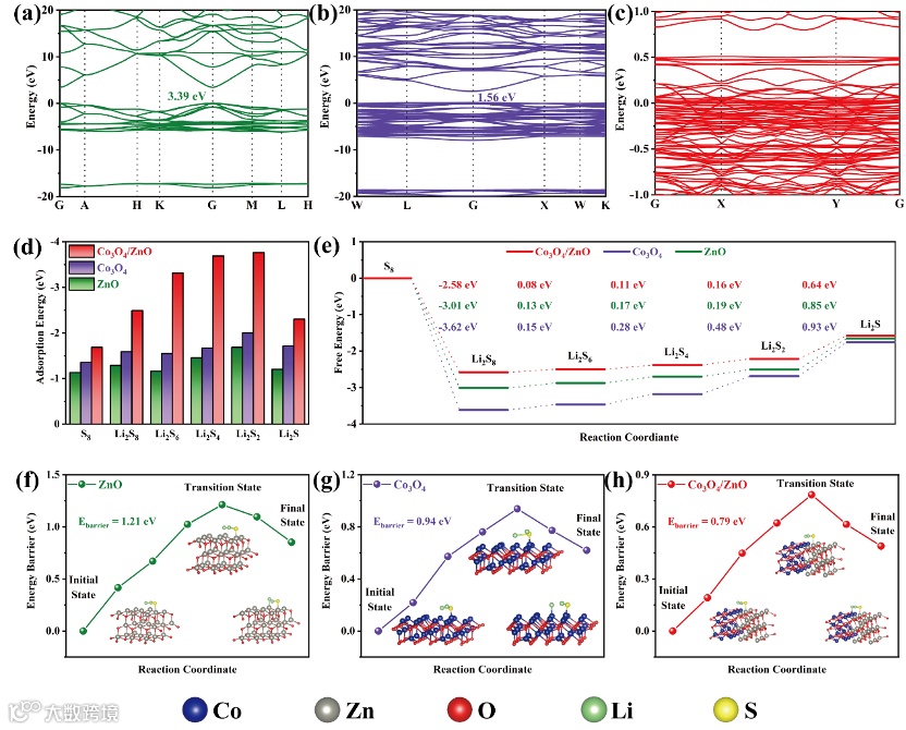
图3. (a-c) 单一ZnO, 单一Co3O4,和Co3O4/ZnO界面异质结三种不同体系的能带结构,以及它们对应的(d) 吸附能, (e) 吉布斯自由能和(f-h) Li2S分解势垒的计算数值。

图4. (a) 对称半电池在10 mV s-1下测试的CV曲线。Co3O4/HNC、ZnO/HNC和CZO/HNC电极的(b) 恒压放电和(c) 恒压充电曲线。(d) Co3O4/ZnO双向催化动力学示意图。(e) S@CZO/HNC正极的原位拉曼光谱。(f) 不同正极在0.2 mV s-1下的CV曲线。计算得到的(g) Tafel斜率和(h) 锂离子扩散系数。

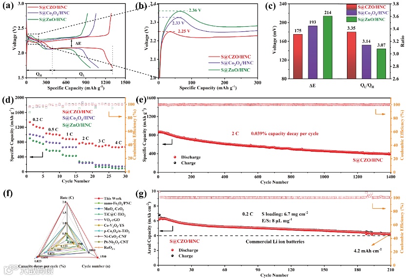
图5. (a, b) 半电池在0.2 C时的容量-电压曲线。(c) 从容量-电压曲线得到的ΔE和QL/QH的值。(d) 不同正极的倍率性能。(e) S@CZO/HNC在2 C时的循环性能。(f) 本研究基于多面体纳米笼内嵌Co3O4/ZnO异质结半电池性能与文献中报道Li-S电池的对比。(g) S@CZO/HNC正极的高负载性能。

图6. 不同载体(a)与电解液之间的接触角对比,(b) 沉积不同容量金属Li后的SEM图片,(c) 电压-容量曲线,(d) 库伦效率以及(e) 在电流密度为0.5至5 mA cm-2时的倍率性能。(f) 使用Li@CZO/HNC@Cu的对称电池的循环性能。(g) S@CZO/HNC||Li@CZO/HNC全电池的长循环寿命测试。
本研究工作设计并制备了一种多面体纳米笼内嵌高密度Co3O4/ZnO界面异质结的催化材料,同时解决了S正极和Li负极存在的问题。在这种设计中,中空碳纳米笼提供丰富的活性位点,以提高催化/吸附性能并物理限制LiPSs的穿梭;具有优化能带结构的Co3O4/ZnO异质结不仅有利于LiPSs的吸附和转化,而且有利于Li金属的均匀沉积。使用CZO/HNC同时作为正负极载体时,Li-S全电池在2 C、3.8 mg cm-2 S负载下表现出507.0 mAh g-1的优异倍率性能,在0.5 C倍率下稳定循环1000次。本工作为设计同时提升Li-S电池正、负极的催化材料提供了一种新思路,将促进Li-S电池的商业化。
近年来,唐少春教授团队一直致力于商业电池隔膜改性技术及低成本长效催化材料的设计、制备与应用研究,已取得了一系列突破和成果,该研究工作是团队在长循环寿命Li-S电池方面取得的又一个新进展。南京大学固体微结构物理国家重点实验室、南京大学人工微结构科学与技术协同创新中心、江苏省功能材料设计原理与应用技术重点实验室、海安南京大学高新技术研究院为本工作的顺利开展提供了重要的支持。特别感谢国家重点研发计划“重点专项”、江苏省碳达峰碳中和科技创新专项资金(重大科技示范)、江苏省重点研发计划项目和中央高校基本科研业务费的资助。
文章链接:https://doi.org/10.1002/advs.202300860
声明
“邃瞳科学云”直播服务
扫描二维码下载
邃瞳科学云APP

