近三十年来,高表面积的多孔材料引起了化学、材料等领域的广泛关注和研究。其中代表性的有各种类型的硅铝酸盐或硅酸盐组成的沸石分子筛,以及金属-有机骨架(MOF)和共价有机骨架(COF)等材料。这些材料具有丰富可调控的孔道结构、拓扑结构和反应位点等特性,自发现以来便广泛用于气体分离、催化等领域,相关材料已在工业催化等应用领域大放异彩。然而其丰富的组成、结构等特性依然吸引着研究人员不断深入探索。近日来,MOFs和分子筛合成与应用研究迎来重要突破,相关研究相继发表于Science和Nature Materials。
1. Omar M. Yaghi Science:多金属MOFs金属排列的精确调控
第一作者:Zhe Ji
通讯作者:Omar M. Yaghi、Tong Li
通讯单位:加州大学伯克利分校、德国波鸿鲁尔大学
本文要点:
1. 发现原子探针层析成像可以揭示多金属MOFs中的金属排列
2. 实现多金属MOFs中的金属排列的精准调控
一般而言,MOFs中以一种金属与有机配体连接。但是,对于多组分MOFS而言,更多的金属节点意味着更多的官能团选择性,以及更丰富的催化性能。目前存在的问题在于,如何确定甚至调控多组分MOFs中不同金属的排列。这对于理解和和设计具有优异性能的多组分MOFs至关重要。
有鉴于此,加州大学伯克利分校Omar M. Yaghi和德国波鸿鲁尔大学Tong Li等人报道了一种检测和调控对组分MOFs中多种金属排列的新进展。

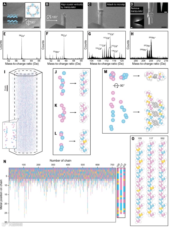
图1. 实验方法
要点1. 检测
利用原子探针层析成像,研究人员发现了MOF-74单晶中多种金属Co、Cd,Pb和Mn金属组合的金属序列。在MOF-74单晶中,金属形成氧化物棒状结构,这些氧化物棒通过有机配体连接形成蜂窝晶格。

图2. APT测试
要点2. 调控
研究发现,通过改变不同金属的比例以及合成温度,可以精确调控多组分MOFs中金属的排列情况。结果表明,排列可以是随机的(Co, Cd, 120°C),也可以是短的重复单元(Co, Cd, 85°C),也可以是长的重复单元(Co, Pb, 85°C),还可以是金属插入的形式(Co, Mn, 85°C)。
在3种晶体中,不需要改变对金属排列方式,研究人员可以在12个样品中,实现了Co金属元素的摩尔比就在0.4-0.9之间精准调控。

图3. MOF-74中的多金属排列
小结
这一研究为多组分MOFs中不同的金属排列形式提供了全新的理解,并为MOFs的研究和应用可能打开了新的局面。
参考文献:
Zhe Ji et al. Sequencing of metals in multivariate metal-organic frameworks. Science 2020, 369, 674-680.
DOI: 10.1126/science.aaz4304
https://science.sciencemag.org/content/369/6504/674
2. Science: 镁-四胺MOF材料高效CO2吸附

虽然,天然气比煤释放的CO2较少,但是对天然气的碳进行捕获从而尽量避免释放炔更困难,因为天然气燃烧过程中释放的CO2浓度是煤燃烧过程中浓度的1/3,同时含有大量O2,H2O等气体。因此,加州大学伯克利分校Jeffrey R. Long等报道了四胺修饰的有机镁金属框架化合物材料中具有碳捕获、蒸气再生作用的双重作用。
通过两步协同CO2吸附作用实现了更高的CO2捕获能力和吸附焓变化。该材料能够从潮湿的空气中捕获CO2气体,同时能够在蒸气作用中进行重生。作者发现该过程比温度处理过程、压力调控处理过程有更高的经济性。
天然气目前是美国主要的电能来源,将天然气热电厂释放的CO2进行捕获能有效的降低碳排放量。基于双胺修饰的MOF材料在两步协同CO2吸附中的作用,作者开发了四胺修饰的镁基MOF材料,实现了在更严苛的条件中用于捕捉天然气燃烧后废气中的CO2。
1)通过不同碳数的四胺(N,N'-双(3-氨基丙基)-1,3-二氨基丙烷(N,N′-bis(3-aminopropyl)-1,3-diaminopropane)、N,N'-双(3-氨基丙基)-1,4-二氨基丁烷(N,N′-bis(3-aminopropyl)-1,4-diaminobutane))和Mg的4,4′-二氧基联苯-3,3′-二羧酸盐(4,4′-dioxidobiphenyl-3,3′-dicarboxylate)结合生成四胺化的Mg2(dobpdc)(3-3-3)、Mg2(dobpdc)(3-4-3)。作者发现3-3-3和3-4-3中分别由于分子内、分子间氢键作用导致了更好的热稳定性。
2)作者发现Mg2(dobpdc)(3-4-3)展现出在仅仅含有10%CO2气氛中实现了高达90%的CO2捕获率。通过Clausius-Clapeyron方程计算作者发现,Mg2(dobpdc)(3-4-3)展现了较高的CO2吸附焓,因此在CO2捕获过程中耗能更低。此外,作者发现Mg2(dobpdc)(3-4-3)在环境压力中的吸附脱附回滞作用最低。
3)吸附机理研究。通过红外IR、固体NMR方法对Mg2(dobpdc)(3-4-3)的CO2吸附机理进行研究,作者发现原位红外吸附实验中发现1339 cm-1的C-N键、1689 cm-1的C-O键,同时在120 ℃的吸附平衡说明氨基甲酸铵物种是协同吸附作用的关键。作者在N-H振动区域发现相邻的氨基甲酸铵之间存在氢键作用。通过固体NMR测试,作者发现1.04 bar 13CO2 13C NMR中出现了162.6 ppm的峰,对应于氨基甲酸铵物种。这个单重峰说明在Mg基MOF材料中所有的吸附CO2有相同的化学环境。通过异核相关NMR测试,作者发现CO2和一级胺基反应和氨基甲酸酯附近的二级胺进行反应。以上结果说明Mg2(dobpdc)(3-4-3)中两步吸附协同机理。
Eugene J. Kim, et al. Cooperative carbon capture and steam regeneration with tetraamine-appended metal–organic frameworks, Science 2020
DOI:10.1126/science.abb3976
https://science.sciencemag.org/content/369/6502/392
目前人们发现合成纳米结构的分子筛能够显著降低分子筛内部扩散过程限制,改善催化和吸附性能,但是合成粒径低于100 nm的分子筛具有一定难度,通常需要使用结构复杂的有机分子模板剂,并且产率较低。
有鉴于此,休斯顿大学Jeffrey D. Rimer等报道了一种策略,能够有效的改善分子筛材料的传质性能,该方法通过使用鳍状突起的种晶,通过外延生长方法合成。作者将这种合成策略用于两种常见具有分子筛材料的合成,通过晶体上含有晶化的鳍状突起的种晶,并且能确保二次生长过程中不会阻碍分子筛微孔结构。作者通过分子建模和时间分辨滴定实验对鳍状结构分子筛的内部扩散作用进行表征,验证了较大程度改善了传质过程,同时在实验中验证了这种作用提高了传质性能。作者认为该合成方法能够拓展到合成其他种类的分子筛和硅铝材料中。
要点1. 在传统合成方法中,通常难以得到10~80 nm大小的ZSM-5、ZSM-11,同时通常<10 nm的二维晶体酸位点浓度较少,无法用于工业碳氢催化反应中。此外,超小晶体的分子筛难以在合成过程中通过正常方法收集产物。
要点2. 作者发现合成得到的鳍状结构分子筛,内部扩散路径距离降低,抑制了积碳生成,延长了催化剂的寿命,同时对反应产物的选择性起到调控作用。这种鳍状结构的引入降低了分子筛的扩散缺点。
要点3. 种晶法合成方法:以10 DAO (1,8-二氨基辛烷):10 K2O:100SiO2:1Al2O3:4000H2O的比例,常温搅拌均匀,在160℃中反应3天,合成ZSM-11种晶;随后以27.3 DAO (1,8-二氨基辛烷):11.9 K2O:90SiO2:0.5Al2O3:3588H2O的比例常温搅拌均匀,随后加入ZSM-11种晶,随后在120 ℃中反应2天。
Heng Dai, Yufeng Shen, Taimin Yang, Choongsze Lee, Donglong Fu, Ankur Agarwal, Thuy Thanh Le, Michael Tsapatsis, Jeremy C. Palmer, Bert M. Weckhuysen, Paul J. Dauenhauer, Xiaodong Zou & Jeffrey D. Rimer*. Finned zeolite catalysts. Nat. Mater. (2020).
DOI: 10.1038/s41563-020-0753-1
https://www.nature.com/articles/s41563-020-0753-1
