
金磊 晓查 发自 凹非寺
量子位 报道 | 公众号 QbitAI
扫描隧道显微镜(STM)
在科学界的地位可不一般——让人类能够观察到单原子表面层的局域结构图像,是纳米科技领域中重要的一个工具,还赢得了诺贝尔奖。
仪器之精密,就不用多说了。
而来自加拿大麦吉尔大学的一位博士生小哥Berard,在家便自制了一台STM,而且还成功“拍”下了石墨碳原子的图像!

价格方面,专业的STM售价在3万美元至15万美元不等,但这位博士小哥的成本,可能仅仅花费1000美元左右!
等于一下子省出了几十万器材费了啊,有没有!
这不禁让网友们惊叹:
这也太极客了吧!

STM原理
扫描隧道显微镜(STM)是一种放大倍率非常高的显微镜,甚至可以看到物体表面的原子。它的原理就蕴含在名字之中。
电子遇到绝缘体会被阻挡,就像人遇到了一面墙。但是当绝缘体足够薄以后,量子力学的作用开始突显。

随着“墙”越来越薄,电子开始能“穿过”绝缘体,到达另一侧的导体上,就好像在绝缘体上开了一个隧道,因此叫做隧道效应。

△量子隧道效应示意图,有一部分电子穿过墙达到右边
扫描隧道显微镜正是利用了这一原理。
当我们在探针和样品之间加上电压,二者之间的空气就是一堵墙,如果探针和样品之间足够近,电子就能跳过空气到达样品上,电路中将会产生电流。
这股电流的大小和探针样品之间距离有关,根据电流大小可以反推出距离,从而得出样品表面的高度数据,绘制出一张显微图像。

虽然STM原理并不复杂,但是要自己DIY,还是有不少技术难点。
首先,为了达到原子级的分辨率,探针针尖必须足够细,最好尖端只有一个原子。
其次,探针和样品之间距离很近,不到1nm,极其微弱的热膨胀或者外界振动,也有可能使二者接触,导致针尖被撞毁。
最后一个难题是,如何精准控制探针在平面上扫描。
如何DIY?
STM探针的制作其实并不复杂:取一根铂铱合金丝或钨丝,用剪线钳斜着剪断,并且轻轻拉动,获得尽可能细的尖端。

接下来是制作减震台。探针被固定在三块钢板上,钢板之间用橡胶粘连,然后挂载三根长弹簧上,尽量降低系统的共振频率。
钢板的底部还安装了一个磁铁,当钢板摆动时,磁铁将在下方的铝块上感应出涡流,涡流又会产生反向的磁场抑制振动。

而控制探针的方法是使用压电陶瓷,给这种材料两端加上电压便会伸缩,伸缩量与电压大小和方向有关。

△ 压电陶瓷纵向视图

△ 压电陶瓷侧视图
压电陶瓷像三明治一样,被夹在金属电极之间,给4片区域加上不同的电压就能控制探针在平面上来回移动。

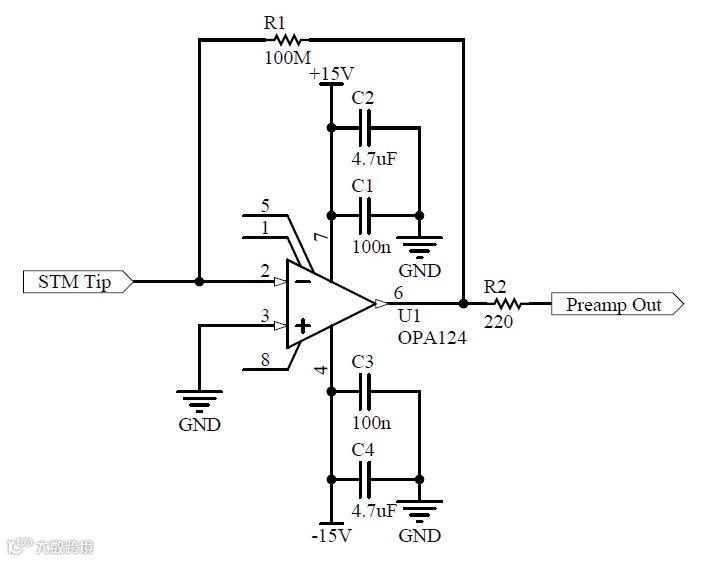
由于隧道电流非常小,通常为1nA量级,因此还要对获取的电流信号进行放大。

△ 探针电流放大电路
Berard还编写了一个Windows软件,来控制扫描,并根据电流数据输出显微镜图像。他还在个人网站上给出了这个STM控制软件和源代码。

然后,他用这个自制STM对金、铂、石墨等材料进行扫描,得到了非常美丽的图像。

作者介绍
这个项目的作者Dan Berard,是来自麦吉尔大学的一名博士生。

他的研究方向是纳米技术和生物物理学,专注于开发“凸透镜—诱导约束”(CLiC) 显微镜技术,并将其用于线性扩展DNA分子以进行基因组分析。
除此之外,Berard的一个爱好就是DIY一些电子产品,并由此延伸,他还与志同道合的小伙伴共同创办了ScopeSys这家公司,担任联合创始人兼工程负责人。

网友:太极客了吧!
Berard的项目在网上可谓是引发了不小的热议。
在惊叹其自己能够DIY如此精密仪器之余,也有网友对这种“极客文化”发表了感慨:
极客文化简直令人惊叹!
人们在家中制作各种各样神奇的机器,许多已经成为世界级产品,甚至改变了人类的历史。

但纵观Berard在此付出的努力,并不是那种“一蹴而就”完成的,而是耗时多年心血。
而时至今日,他在的自己主页中依旧更新着这个项目的进展。
许多网友也在按照他的方法,自己上手做试验,对于网友们在DIY过程中遇到的bug,Berard也会积极做出回复和指导。

是否也想打造一台专属STM?或许你也可以动手试试~
参考链接:
[1]https://dberard.com/home-built-stm/
[2]https://news.ycombinator.com/item?id=26740968
[3]http://e-basteln.de/other/stm/applications/
欢迎关注我们,订阅更多最新消息

