
第一作者:张彦昭
通讯作者:冉景润、乔世璋
通讯单位:澳大利亚阿德莱德大学
DOI:10.1002/adma.202306923
半导体基光催化材料在二氧化碳(CO2)光还原反应中具有良好的应用前景,对于解决目前存在的能源与环境问题都有积极意义。然而,光催化反应依赖于在半导体晶体内生成的光生电荷。光生电子与空穴分离后会转移到催化剂表面,然后与表面吸附的反应物(如CO2分子)进行化学反应,从而实现光催化过程。因此,光生电子在催化剂表面的转移和分布对于光催化性能具有重要的影响。澳大利亚阿德莱德大学化工学院乔世璋教授研究团队开发了一种在硫化镉(CdS)表面负载金(Au)和钴(Co)的双单原子,实现了表面电子的转移和重新分布,从而促进了光催化性能的提升。这项工作丰富了对金属负载影响光生电荷转移过程的理解,是光催化领域的重要进展。
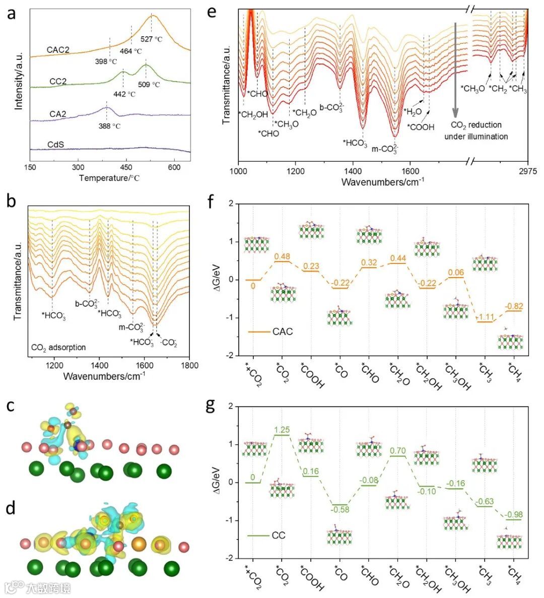
单原子负载为提高半导体材料催化性能提供了一种有效策略。然而,目前对双单原子负载的半导体材料研究仍缺乏深刻的理解。双单原子通常在光催化剂中显示出协同效应,但是对两种单原子的具体作用的阐述尚不清晰。在此基础上,本文研究了CRR光催化剂的双单原子位点以及反应机理。结合理论计算、原位光电子能谱和原位红外光谱分析,作者首次报道了Au/Co同时负载在CdS表面,实现了光生电荷在两种单原子之间分布的调控。其中,Co单原子作为光催化CO2还原的反应位点,聚集了局域化的光生电子,更有利于还原反应的进行。同时,Au单原子则失去电子,这与一般认知的金属聚集电子的原理不同。在可见光(>400 nm)范围内,该材料生成的还原产物为CO和CH4,其产量分别为64.1和7.7 μmol g-1,并且催化剂的选择性为82%,反应稳定性超过28 h。




本文介绍了一种新型的Au/Co双单原子负载的CdS纳米颗粒,其在光催化CO2还原反应中展现出良好的性能。通过HAADF-STEM和EXAFS确定了表面两种单原子的结构和配位环境。通过原位XPS光谱与理论计算确定了双单原子与CdS纳米颗粒之间的光生电荷转移过程。证实了通过双单原子的构建可以调控表面电荷的分布。另一方面,通过理论计算和原位光谱分析证实,活性位点在反应物预吸附和光还原过程中显著促进了CO2的活化,降低了关键步骤的能垒。这项研究加深了我们对单原子体系调控表面光生电荷转移方式的认识,拓宽了单原子材料光催化研究的方向。
乔世璋,澳大利亚科学院院士,现任澳大利亚阿德莱德大学化工与材料学院首席教授,能源与催化材料中心主任(Centre for Materials in Energy and Catalysis),研究方向包括纳米材料在电催化、光催化、电池等新能源技术领域的应用。在Nature、Nature Energy、Nature Communications、Journal of American Chemical Society、Angewandte Chemie-International Edition、Advanced Materials等国际期刊发表学术论文超过492篇,引用超11万次,h指数为172。乔世璋教授现任英国皇家化学学会杂志EES Catalysis主编,Journal of Materials Chemistry A 副主编。他已获得多项重要奖励与荣誉,包括2023年澳大利亚研究理事会工业界桂冠学者(ARC Australian Industry Laureate Fellow、2021年南澳年度科学家奖、2017年澳大利亚研究理事会桂冠学者(ARC Australian Laureate Fellow)、2016年埃克森美孚奖、2013年美国化学学会能源与燃料部新兴研究者奖以及澳大利亚研究理事会杰出研究者奖(DORA)。他是Clarivate Analytics/汤森路透化学、材料科学、环境与生态三个领域高被引科学家。
冉景润,2017年在阿德莱德大学获得博士学位,现任阿德莱德大学化工学院高级讲师,主要从事纳米结构光催化材料在太阳燃料领域的应用。他以第一作者身份在Nature Communications, Chemical Society Reviews, Angewandte Chemie International Edition, Advanced Materials, Energy & Environmental Science等国际重要刊物上发表论文,总引用16000余次,h指数为38。
Yanzhao Zhang, Bernt Johannessen, Peng Zhang, Jinlong Gong, Jingrun Ran, Shi-Zhang Qiao, Reversed Electron Transfer in Dual Single Atom Catalyst for Boosted Photoreduction of CO2, Adv. Mater. 2023, 2306923.
https://doi.org/10.1002/adma.202306923
声明
“邃瞳科学云”直播服务
扫描二维码下载
邃瞳科学云APP


