
第一作者:Iris C. ten Have
通讯作者:Florian Meirer,Bert M. Weckhuysen
通讯单位:乌得勒支大学
论文DOI:https://doi.org/10.1038/s41467-022-27981-x

全文速览
将二氧化碳转化为有价值的化学品和燃料,是一种有前景的技术。在这里,作者展示了由稳定在各种载体氧化物上的钴(氧化物)纳米颗粒组成的催化剂,用于还原二氧化碳生产碳氢化合物。作者证明了活性和选择性可以通过选择载体氧化物和钴氧化态来调节。调制激发(ME)漫反射红外傅里叶变换光谱(DRIFTS)表明氧化钴催化剂遵循氢辅助途径,而金属钴催化剂主要遵循直接解离途径。与通常认为的钴基催化剂中金属具有高活性相反,二氧化钛载体上的氧化钴是本研究中活性最高的催化剂,可产生11%的C2+烃。在250 °C 和20 bar 以1:2的比例共同进料CO和CO2时,C2+选择性增加到39%(C2+烃产率104 mmol h−1gcat−1),优于大多数报道的钴基催化剂。

背景介绍
随着大气中二氧化碳含量的上升导致气候变化,研究减少人为排放的二氧化碳的方法具有重要意义。碳捕集与封存(CCS)和碳捕集与利用(CCU)可用于帮助遏制持续的CO2排放。CCS是一种减少二氧化碳排放并将碳储存在地质构造中的有效策略,但该技术是能源密集型且昂贵的。因此,CCU是一个更具吸引力的选择。捕获的CO2可用作可再生资源来生产长链碳氢化合物。然而,由于二氧化碳的热力学稳定性,目前将这种温室气体用作化学原料仅限于少数工业过程。例如,尿素及其衍生物、水杨酸和碳酸盐的合成。另一个例子是甲醇合成过程,其中CO/CO2/H2混合物通过Cu/ZnO/Al2O3催化剂转化为甲醇。研究人员已经研究了几种方法,如光化学、电化学和热化学,将CO2转化为更有价值的长链碳氢化合物。然而,到目前为止,尽管已知Cu可以电化学生产乙醇和乙烯,但只有热化学CO2转化已被证明能以高转化产率生产比甲烷更长的碳氢化合物。此外,研究人员也已经研究了几种主要基于Ni、Fe、Ru、Rh、Pt和Pd的催化剂,但大多数催化剂主要产生甲烷。
钴是一个值得研究的候选物,因为它在类似的CO加氢反应中具有高C-C偶联活性。这种工业过程也称为费托合成(FTS),即:将CO和H2转化为燃料和化学品。对于钴基FTS,最佳钴纳米颗粒尺寸在6到10 nm 之间。对于小于6nm的纳米颗粒,活性通常较低,而对FTS中不需要的产物CH4的选择性较高。对于具有大于10 nm 的钴纳米颗粒的催化剂,转换频率(TOF)与具有6-10 nm 颗粒的催化剂相当。据报道,与3-7 nm颗粒相比,10 nm钴颗粒显示出更高的TOF。除了纳米颗粒尺寸外,用于稳定金属纳米颗粒的钴氧化态、钴相和载体氧化物也极大地影响了所得催化剂的活性和选择性。例如,与金属等效物相比,CoO/TiO2在CO和CO2加氢中的活性更高。然而,由于过程复杂并涉及大量反应物种,阐明从二氧化碳生产烃的反应机制仍然不明确。对于FTS催化剂,例如Co,研究人员已经提出了一个两步过程:首先通过反向水煤气变换(RWGS)将CO2转化为CO,然后通过FTS转化为碳氢化合物。研究人员已经针对RWGS和FTS分别提出了几种机制,但很可能是催化剂的性质决定了哪种途径占主导地位。对于RWGS,研究人员已经提出了直接解离途径(也称为氧化还原或碳化物机制)和氢(H)辅助途径(也称为缔合或甲酸盐机制)。吸附的CO作为中间体促进直接解离,而H辅助途径由碳酸盐、甲酸盐和甲酰基中间体实现。这些中间体既可以完全氢化形成甲烷,也可以通过FTS进行链增长形成长链烃,如链烷烃和烯烃。为了研究这一点,红外(IR)光谱是一种很有前途的研究工具,因为它可以探测表面中间体和活性物质的分子振动。然而,由于分析工具的灵敏度限制,特别是在反应条件下,机理研究仍然具有挑战性。

图文解析

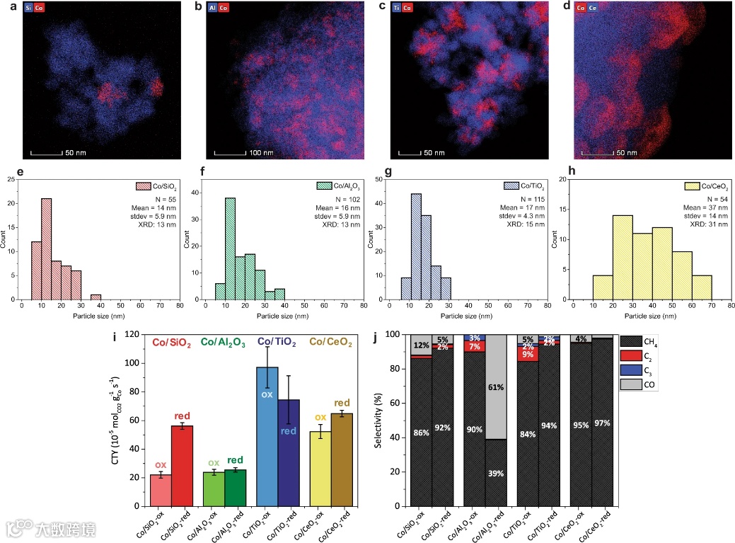
图1.钴颗粒尺寸分析及载体和氧化态对催化活性的影响。a Co/SiO2、b Co/Al2O3、c Co/TiO2和d Co/CeO2煅烧催化剂(N2,250°C)的能量色散X射线光谱(EDX)元素mapping图像。用透射电子显微镜(TEM)和X射线衍射(XRD)结果计算测定e Co/SiO2、f Co/Al2O3、g Co/TiO2和h Co/CeO2催化剂中氧化钴粒度分布和平均晶粒尺寸,其中N表示计数的颗粒数。i, j 钴基催化剂的活性和选择性,反应条件T = 250 °C、P = 20 bar、H2/CO2= 3。
图2.钴基催化剂在CO2加氢过程中的调制激发漫反射红外傅里叶变换光谱(ME DRIFTS)。CoO(后缀:-ox)和金属Co(后缀:-red)负载催化剂的a平均时间分辨漂移光谱和b相位分辨振幅光谱(T = 250 °C,P = 1 bar,H2/CO2= 3 )。具有特征振动能量的吸附表面物质:c CO、d甲酰基、e甲酸盐、f碳酸盐和g碳酸氢盐。h钴催化CO2加氢制烃的简化反应路径。
图3.金属钴催化剂的载体与CO吸附强度的关系。a当C=O配位到金属中心时,π反键的示意图。b从相位分辨的振幅谱中得到的线性吸附CO的位置与载体还原性的关系,该还原性由H2程序升温还原(TPR)数据确定。
图4.来自相敏检测(PSD)分析的动力学信息。a H 辅助机制的示意图,主要用于CoO(后缀:-ox)催化剂;以及直接解离机制示意图,主要用于金属Co(后缀:-red)催化剂。b Co/TiO2-ox和Co/TiO2-red的相位分辨振幅谱。c Co/TiO2-ox和d Co/TiO2-red所选物种的解吸斜率(关闭CO2气体后的前10秒)。两个样品均显示碳酸盐、甲酸盐和甲酰基物质。Co/TiO2-ox还显示*CH2物种。对于Co/TiO2-red,*CO(灰色;1980 cm-1)显示出比碳酸盐、甲酸盐和甲酰基物种更快的动力学(更陡的斜率)。因此,直接解离机制比H辅助机制更快。
图5. Co/TiO2上CO2加氢的基本反应步骤示意图。白色节点表示反应物和产物分子,棕色节点对应于在CoO和金属Co上检测到ME DRIFTS 的反应中间体。左侧CH2的浅蓝色节点仅在CoO上检测到;深蓝色节点为CO,仅在金属Co上。在右侧,具有CH2或CO的C-C偶联物种分别为浅蓝色或深蓝色。连接节点的黑线表示(脱)氢化步骤,红线表示氧原子的(脱)耦合。带虚线的箭头表示C-C耦合。
图6.在CO/CO2进料气体条件下,Co/TiO2催化剂的长链烃选择性和长期稳定性。a对于含有CoO(后缀:-ox)或金属Co(后缀:-red)的Co/TiO2的催化测试结果(T = 250 °C, P = 20 bar, GHSV = 3000 h−1, 10 h),可以比较CO2加氢(H2/CO2= 3) 、CO/CO2(H2/CO2/CO = 9/2/1) 加氢和费托合成(FTS; H2/CO = 2) 的产率。b在CO2加氢、CO/CO2(H2/CO2/CO = 9/2/1) 加氢和FTS (H2/CO = 2) 过程中C2、C3和C4产品的烯烃/石蜡比。Co-TiO2-ox运行150 h的稳定性测试(T = 250 °C, P = 20 bar, GHSV = 3000 h−1)所得到的c转化率和d选择性;首先同时加入CO/CO2(H2/CO2/CO = 9/2/1) 运行50 h,然后仅在CO2加氢过程中(H2/CO2= 3) 运行100 h。

总结与展望
基于上述结果,作者确定了金属Co和CoO都是CO/CO2加氢过程中的活性相。为了研究载体氧化物的影响,作者制备了一组钴基催化剂,其中既有不可还原的载体(SiO2和Al2O3),也有可还原的载体(TiO2和CeO2)。作者在工业条件(T = 250 °C 和P = 20 bar)下进行了催化测试,并通过使用ME DRIFTS 识别活性物质来解释观察到的现象。TiO2载体为削弱C-O键提供了最佳还原性,并在本研究中产生了最高的CO2加氢活性。对于正在研究的大多数催化剂,金属钴比氧化钴更活泼,这与金属钴作为活性相的经典观点一致。然而,所有具有氧化钴的催化剂也是有活性的。对于Co/TiO2,含CoO的催化剂比金属Co的活性更高。作者发现含金属Co的催化剂主要遵循直接解离途径,吸附的CO为关键中间体。另一方面,具有CoO的催化剂主要通过碳酸盐、甲酸盐和甲酰基物质,实现H辅助途径。尽管与H辅助途径相比,直接解离在动力学上更快,但后者似乎更有利于C2+烃的生产。对于研究中的最佳催化剂CoO/TiO2,作者通过以1:2的比例共同进料CO和CO2,使CO2转化率翻倍,并将C2+烃的选择性从11%提高到了39%,C2+总产率为104 mmol h−1gcat−1。因此,这对于工业应用来说是一种很有前途的方法,可以直接从二氧化碳中生产长链碳氢化合物,而不是甲烷。
声明
本文仅供科研分享,不做盈利使用,如有侵权,请联系后台小编删除
“邃瞳科学云”直播服务
“邃瞳科学云"平台正在收集、整理各类学术会议信息,欢迎学会、期刊、会议组织方择优在邃瞳平台上进行线上直播,希望藉此帮助广大科研人员跨越时空的限制,实现自由、畅通地交流互动。欢迎老师同学们提供会议信息(会有礼品赠送),学会、期刊、会议组织方商谈合作,均请联系翟女士:18612651915(微信同)。
投稿、荐稿、爆料:Editor@scisight.cn
扫描二维码下载
邃瞳科学云APP

