2024年度国家杰青名单汇总
(网络公开整理,持续更新)

制图:科学家之家
2024年度国家优青名单汇总
(网络公开整理,持续更新)

制图:硕博部落
安徽省
根据《安徽省自然科学基金管理办法(修订)》和《关于开展2024年度安徽省自然科学基金项目申报工作的通知》相关规定,2024年度安徽省自然科学基金共接收项目申请3198项,其中,面上项目979项、青年项目1198项、优青项目556项、杰青项目401项、省杰青延续项目64项。
经形式审查,予以受理的项目申请3159项,其中面上项目962项、青年项目1188项、优青项目548项、杰青项目398项、杰青延续63项;不予受理的项目申请39项,其中面上项目17项、青年项目10项、优青项目8项、杰青项目3项、杰青延续1项。不予受理项目将通知所在依托单位。


















上下滚动查看更多
江苏省
2024年度江苏省自然科学基金攀登、杰出青年基金、优秀青年基金、青年基金拟立项项目公示





















































































































上下滚动查看更多
辽宁省

上下滚动查看更多
江西省
2024年度江西省自然科学基金重大项目、创新研究群体、重点、杰出青年基金、优秀青年基金、青年直接支持项目拟立项项目公示
上下滚动查看更多
重庆市
2024年度重庆市自然科学基金专项拟立项清单公示
按照《重庆市自然科学基金项目管理办法》,市科技局组织实施了2024年度重庆市自然科学基金专项。立项建议经市科技局2024年第7次局长办公会审议通过,拟立项项目1356项,其中:面上项目1301项、杰青项目35项、博士“直通车”项目20项。
上下滚动查看更多
河北省
关于拟立项2024年度河北省自然科学基金项目及拟延续资助2020年度创新研究群体项目的公示
上下滚动查看更多
青岛市
关于公示2024年青岛市自然科学基金青年和原创探索拟支持项目名单的通知
各有关单位:按照青岛市自然科学基金管理办法,以及市科技计划项目管理有关规定,现将2024年青岛市自然科学基金青年和原创探索拟支持项目名单在“青岛市科技计划项目服务平台”(http://222.135.190.242:8081/portal/#/login/)予以公示。各有关单位、申请人可登录申报系统,点击“结果公示”查看,公示时间为2024年6月11日至6月18日。
如对公示名单有异议,请按照《青岛市科技计划项目异议处理工作规程(试行)》在公示期内以书面形式提出。提出异议时,应对有异议的具体问题有清楚表述,并尽可能提供事实依据。以个人名义提出异议的,请写明联系人姓名、单位、联系地址及联系电话;以单位名义提出异议的,请写明联系人姓名、联系地址及电话,并加盖单位公章,逾期不予受理。
联系地址:青岛市香港中路11号
邮 编:266071
传 真:85911333
异议处理处室及电话:85911341
基础研究处监督处室及电话: 85911362
市科技局科技监督与诚信建设处
青岛市科学技术局
2024年6月11日
上下滚动查看更多
北京市
2024年度北京市自然科学基金第一批项目拟资助公告
上下滚动查看更多
湖南省
关于2024年度湖南省自然科学基金项目立项的通知
上下滚动查看更多
河南省
关于下达河南省二〇二四年科技发展计划的通知
按照“十四五”科技发展的总体思路,结合我省国民经济和社会发展的任务要求,现将《河南省二〇二四年科技发展计划》下达给你们,请按照计划项目目标,认真做好组织实施工作。
附件:河南省二〇二四年科技发展计划(一)
河南省二〇二四年科技发展计划(二)
2024年3月22日
上下滚动查看更多
湖北省
湖北省科技厅关于2024年度湖北省自然科学基金拟立项项目清单的公示
根据中共中央办公厅、国务院办公厅印发了相关要求,现将2024年度湖北省自然科学基金拟立项项目予以公示。名单如下:
上下滚动查看更多
广东省
关于2024年度广东省自然科学基金拟立项项目的公示
按照创新型省份建设专项项目管理有关要求,经申报推荐、形式审查、专家评审、省科技厅党组会审议、省自然科学基金委员会审定等立项程序,对2024年广东省自然科学基金项目拟立项150项,现予以公示,名单如下:

上下滚动查看更多
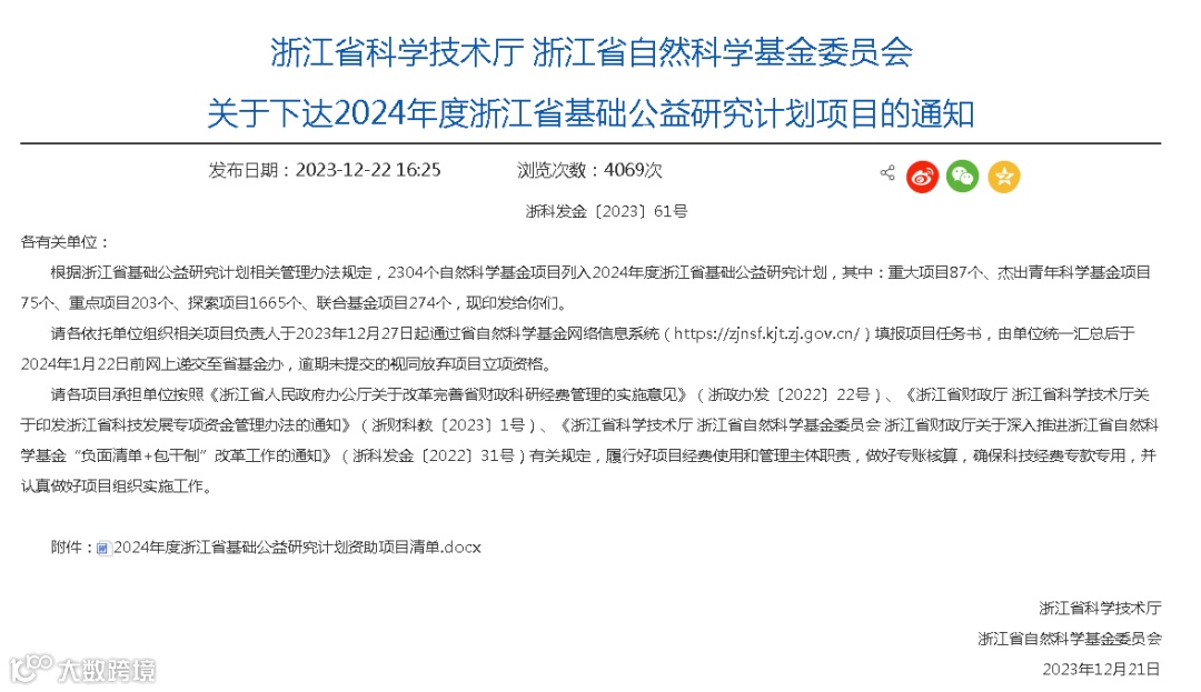
浙江省
浙江省科学技术厅 浙江省自然科学基金委员会关于下达2024年度浙江省基础公益研究计划项目的通知
根据浙江省基础公益研究计划相关管理办法规定,2304个自然科学基金项目列入2024年度浙江省基础公益研究计划,其中:重大项目87个、杰出青年科学基金项目75个、重点项目203个、探索项目1665个、联合基金项目274个
项目清单详见网站:
http://kjt.zj.gov.cn/art/2023/12/22/art_1229225203_5232640.html
上下滚动查看更多
广西省
广西自治区科技厅关于“绿色高性能结构胶混凝土研发及桥梁工程应用”等1546个拟立项项目的公示
根据有关管理规定和要求,经研究,现对依托《“十四五”广西科技计划项目申报指南(第三版)》集中申报的2024年“绿色高性能结构胶混凝土研发及桥梁工程应用”等1546个拟立项项目予以公示,其中创新团队3项、杰青项目18项
项目清单详见网站:
http://kjt.gxzf.gov.cn/dtxx_59340/tzgg/t17727154.shtml
上下滚动查看更多
河南省
关于2024年度省自然科学基金项目受理情况的公示
根据相关要求,现对2024年度省自然科学基金项目受理情况予以公示,公示期为5个工作日,自2023年11月21日至11月27日。名单如下:
上下滚动查看更多
吉林省
关于对2024年度吉林省科技发展计划拟支持项目进行公示的通知
按照相关要求,省科技厅、省财政厅依据项目评审情况,拟对1800个项目予以支持。现将2024年度吉林省科技发展计划拟支持项目向社会公示,公示期为5个工作日。名单如下:






























上下滚动查看更多
声明
“邃瞳科学云”直播服务
扫描二维码下载
邃瞳科学云APP

