
第一作者:杨冬臣
通讯作者:张金林,高书涛
通讯单位:河北农业大学
论文DOI:https://doi.org/10.1016/j.apcatb.2024.124768
本文利用2, 2'-联吡啶辅助热解方法开发了一种超稳定的钴基铠甲催化剂(Co-NC900)。在Co-NC900/PMS体系,水中的吡虫啉(IMD)在5分钟内的降解率超过96.6%。令人惊讶的是,Co-NC900在连续使用15次后,仍然能保持95%的IMD降解效率。在连续使用7天后,反应混合物中仅检测到0.083 μg L−1的钴。密度泛函理论(DFT)计算表明,Co-NC900能够通过独特的乒乓机制(C-N键的断裂与再生成)有效激活PMS,从而进一步降解新型污染物。这项研究为开发高效稳定的金属基催化剂,以去除水中新型污染物提供了一种新方法。
近年来,吡虫啉、莠去津等农药作为新兴的环境污染物,频繁在各类环境中被检测到,其对生态系统平衡及人类健康的潜在威胁,已经引起了全球范围内研究人员的深切关注。针对这一严峻挑战,基于过氧单硫盐(PMS)的高级氧化工艺(AOPs)作为一种高效的处理策略应运而生。在众多PMS活化方法中,基于过渡金属,特别是钴基催化剂的非均相活化技术,凭借其低能耗、高效率、催化剂易于回收以及反应条件温和等多重优势,在环境污染修复领域展现出了巨大的应用潜力。然而,钴离子的潜在浸出问题所引发的二次污染风险,成为了制约其广泛应用的重大障碍。
1. 采用2, 2'-联吡啶辅助热解法开发了一种超稳定的钴基铠甲催化剂(Co-NC900)。
2. Co-NC900能够通过乒乓机制有效激活过氧单硫盐(PMS)。
3. 在Co-NC900/PMS体系中,32种新污染物迅速被降解。
4. Co-NC900表现出极低的金属浸出,从而有效避免了二次污染。
1. 成功制备了高降解效率、低钴离子浸出的超稳结构钴基铠甲催化剂
本研究采用2,2'-联吡啶辅助热解方法开发了一种超稳定钴基铠甲催化剂(Co-NC900)。透射电镜、同步辐射等多项表征结果显示,该催化剂为碳层包埋的钴纳米颗粒。稳定的碳层保护可有效避免催化剂受外界破坏性环境造成的钴离子浸出。

图1 Co-NC900的同步辐射表征结果
实验结果表明,Co-NC900可通过活化过一硫酸盐(PMS),去除水中的32种新污染物(ECs)。例如,在Co-NC900和过一硫酸盐的作用下,96.6% 的吡虫啉在5分钟内被降解。在循环使用15次后,Co-NC900对IMD的去除率仍保持在 95% 以上,在连续使用7 d后降解效率仍在90%以上,而钴离子浸出仅为0.083 μg L-1,该值远低于我国工业废水排放标准(1 mg L−1)和美国可再生水限值(50 μg L-1),这表明Co-NC900具有超强的稳定性。

图2 Co-NC900/PMS体系稳定性及对多种ECs的降解性能评价
2. 明确了降解体系中主要活性氧物种及对吡虫啉的降解贡献
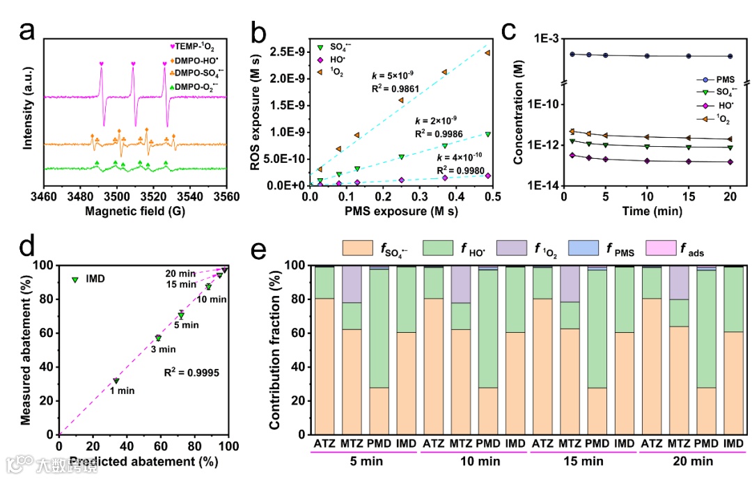
结合化学淬灭法和电子自旋共振(ESR)检测,鉴定出在Co-NC900/PMS体系中产生的主要活性氧物种(ROS)为SO4•−、HO•、和1O2,同时含有少量的O2•−。并进一步构建了化学探针模型,并成功验证了模型的有效性。通过探针法得到了SO4•−、HO•、和1O2的瞬时浓度,其中1O2浓度最高,分别为SO4•−和HO•的~2.63和13.2倍。相对贡献分析结果表明,在Co-NC900/PMS体系降解吡虫啉过程中,SO4•−和HO•为主要ROS,贡献分别约为60 %和38%,而PMS、1O2和吸附作用对其贡献很小。

图3 Co-NC900/PMS体系ROS鉴定、浓度及降解贡献分析
3. 理论密度泛函(DFT)理论揭示了Co-NC900对PMS的高效活化机制
通过模型构建、差分电荷、Bader电荷、态密度、吸附能等多个角度进行理论分析。结果表明内核Co原子和外壳C原子之间发生了电子转移,从而导致外壳C原子金属化,并通过乒乓机制将电子转移给PMS,从而活化PMS并产生高反应活性自由基,进一步实现对吡虫啉等新污染物的高效降解。

图4 DFT理论计算揭示Co-NC900对PMS的高效活化机制
4. 吡虫啉降解途径分析与降解产物生态毒性预测
利用DFT理论计算分析了吡虫啉的前沿分子轨道,结果显示IMD的最高占据轨道(HOMO)和最低未占据轨道(LUMO)主要分布在硝基胍官能团附近,说明该部分是发生降解反应最活跃的区域,并利用Hirshfeld法进一步分析了IMD的分子轨道组成。同时利用UPLC-Q-TOF鉴定出21种可能的降解中间产物并对降解路径进行了初步预测,同理论计算结果一致,IMD降解反应主要集中在硝基胍官能团附近,而氯吡啶环相对稳定。进一步利用美国环保署发布的并被广泛认可的生态毒性预测软件(T.E.S.T)对21种降解中间产物进行生态毒性评价,结果显示Co-NC900/PMS工艺可有效降低吡虫啉带来的环境风险。

图5 吡虫啉的降解途径分析与生态毒性评价
本研究制备了超稳定的钴基铠甲催化剂(Co-NC900),对水体中包括吡虫啉在内的32种新污染物具有优异的去除效果,同时有效避免了钴离子的浸出问题,并进一步研究了Co-NC900对PMS的高效活化机制、吡虫啉的降解途径及生态分析。这项研究为开发高效稳定的金属催化剂去除水中的农药等新污染物提供了一种新方法。
第一作者:杨冬臣,河北农业大学2024届博士毕业生,师从张金林教授,曾先后获得硕、博研究生国家奖学金和河北省优秀毕业生等荣誉称号,曾主持河北省博士研究生创新资助项目1项。于2024年8月加入中国科学技术大学从事博士后研究。主要从事新材料在农业可持续发展相关研究,包括纳米酶在农药环境污染修复方面的应用、单原子材料在植物保护方面的应用。以第一和共同第一作者身份在Applied Catalysis B: Environmental and Energy, Journal of Hazardous Materials, Journal of Agricultural and Food Chemistry等中科院1区TOP期刊上发表研究论文8篇。
通讯作者:张金林,河北农业大学植物保护学院教授,博士生导师,太行学者三层次A岗。现为河北农业大学植物保护学院院长;农业农村部农药检定所农药登记环境毒理试验资质单位河北农业大学植物保护学院机构负责人;河北省现代农业产业技术体系玉米产业创新团队绿色防控与质量控制岗位专家。社会学术团体兼职:中国植物保护学会理事;中国植物保护学会农药学分会、杂草学分会、植保产品推广工作委员会委员;河北省植物保护学会常务理事兼副秘书长。获教育部、河北省科技进步奖6项;申请发明专利22项;主持国家自然科学基金面上项目4项;主持农业农村部和河北省“重大危害外来入侵物种调查监测与综合防控”相关课题10项。主要从事绿色农药的靶标分子设计、农药环境分子毒理学、外来入侵生物防控的研究工作。以第一作者和通讯作者身份在Applied Catalysis B: Environmental and Energy, Journal of Hazardous Materials, Environmental Pollution, Journal of Agricultural and Food Chemistry等期刊发表论文40余篇。
通讯作者:高书涛,河北农业大学理学院教授,博士生导师,太行学者三层次B岗,河北农业大学百名青年学术带头人。主要研究方向:光催化有机合成,纳米生物医学。主持国家自然科学基金项目1项,河北省自然科学基金项目2项,在Advanced Science, ACS Catalysis, Biomaterials, Chemical Engineering Journal, ACS Applied Materials Interfaces, Science China Materials, Science China Life Science, Applied Surface Science发表SCI收录论文50余篇。
欢迎关注我们,订阅更多最新消息
“邃瞳科学云”推出专业的自然科学直播服务啦!不仅直播团队专业,直播画面出色,而且传播渠道多,宣传效果佳。
“邃瞳科学云"平台正在收集、整理各类学术会议信息,欢迎学会、期刊、会议组织方择优在邃瞳平台上进行线上直播,希望藉此帮助广大科研人员跨越时空的限制,实现自由、畅通地交流互动。欢迎老师同学们提供会议信息(会有礼品赠送),学会、期刊、会议组织方商谈合作,均请联系18612651915(微信同)。
投稿、荐稿、爆料:Editor@scisight.cn