第一作者:潘容容、王琪、赵岩、冯振东
通讯作者:刘佳,顾向奎,张加涛
通讯单位:北京理工大学,武汉大学
论文DOI:10.1126/sciadv.adq2791
近日,北京理工大学材料学院刘佳副教授、武汉大学动力与机械学院顾向奎教授、北京理工大学化学与化工学院张加涛教授合作在光催化二氧化碳还原领域取得进展,相关研究成果以“Bioinspired catalytic pocket promotes CO2-to-ethanol photoconversion on colloidal quantum wells ”为题在《Science Advances》发表。这一研究成果为利用太阳能将温室气体二氧化碳转化为碳基能源燃料提供了新的光催化剂设计思路。
以洁净、丰富、可再生的太阳光作为能量来源,利用半导体光催化剂将二氧化碳转化为乙醇等高附加值能源燃料,为建立 “人工碳循环”、实现“碳中和”目标提供了一种理想的解决途径。然而,由于该过程涉及复杂的多电子/质子转移及碳-碳耦合反应机制,在光催化剂表面构建单一结构的反应位点往往难以实现有效的化学转化过程,导致表面反应动力学缓慢、产物选择性差。
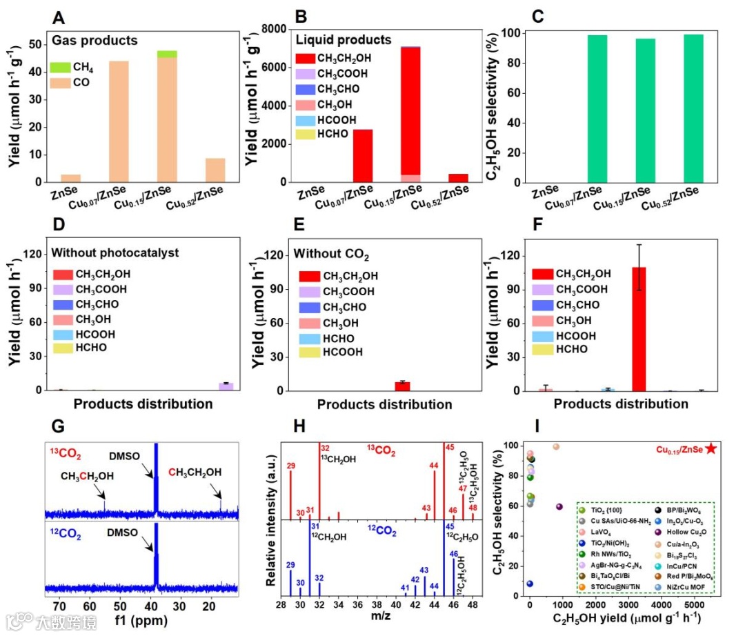
针对这一难题,研究团队受到自然界生物酶催化中心多级结构与限域协同催化原理的启发,以掺杂ZnSe二维量子阱作为捕光材料,利用其表面物理吸附的氨基配体与表面原子共同构建了NH2…Cu-Se(-Zn)限域多功能协同催化中心,在光催化二氧化碳还原制乙醇反应中实现了5.5 mmol/g/h的平均转化速率,相较目前同类研究水平提高了一至三个数量级,且选择性高达98.2%。

图1 NH2…Cu-Se(-Zn)限域多功能协同催化中心结构表征

图2 光催化二氧化碳还原活性与选择性研究
理论计算与光谱研究表明:所设计的NH2…Cu-Se(-Zn)限域多功能协同催化中心能够通过NH2基与CO2形成化学键合,使得原本为化学惰性的线型CO2分子发生弯曲形成化学活性构型;完成预活化的CO2分子在NH2与Cu的协同作用下,发生多步质子耦合电子转移过程,被还原为*CO并由NH2递送至Cu位点:
2RNH2 + CO2 → RNHCOO- + RNH3+ (1)
RNHCOO- + RNH3+→ RNHCOOH + RNH2 (2)
RNHCOOH + H+ + e- + RNH2 → RNHC(O)-Cu + H2O + RNH2 (3)
RNHC(O)-Cu + RNH2 + H+ + e- → 2RNH2+ CO-Cu (4)
随后,吸附在Cu上的*CO被临近的Se夺取,并在Se位点发生加氢反应转变为*CHO;锚定于Se位点的*CHO可继续与临近Cu上吸附的*CO发生不对称碳-碳耦合,形成*COCHO中间体;在附近NH2的协同稳定作用下,所生成的*COCHO中间体进一步发生一系列化学转化过程,从热力学上倾向于最终生成乙醇产物,实现CO2到乙醇的高选择性转化。

图3 光催化二氧化碳还原反应机理研究

图4 光催化二氧化碳还原反应中间物种研究
该研究成果展示了仿酶催化中心结构与功能设计在开发高效光催化材料方面的巨大潜力,这种催化剂表面设计策略有望进一步应用于其他复杂的光催化过程,对于解决太阳能光-化学转化效率低、选择性差的瓶颈问题具有重要的指导意义。
Rongrong Pan†, Qi Wang†, Yan Zhao†, Zhendong Feng†, Yanjun Xu, Zhuan Wang, Yapeng Li, Xiuming Zhang, Haoqing Zhang, Jia Liu*, Xiang-Kui Gu*, Jiangwei Zhang, Yuxiang Weng, Jiatao Zhang*, Bioinspired catalytic pocket promotes CO2-to-ethanol photoconversion on colloidal quantum wells, Science Advances, 2024, 10, eadq2791.
https://www.science.org/doi/10.1126/sciadv.adq2791
该研究受到国家自然科学基金、国家重点研发计划、中国科学院战略重点研究项目资助。
欢迎关注我们,订阅更多最新消息
“邃瞳科学云”推出专业的自然科学直播服务啦!不仅直播团队专业,直播画面出色,而且传播渠道多,宣传效果佳。
“邃瞳科学云"平台正在收集、整理各类学术会议信息,欢迎学会、期刊、会议组织方择优在邃瞳平台上进行线上直播,希望藉此帮助广大科研人员跨越时空的限制,实现自由、畅通地交流互动。欢迎老师同学们提供会议信息(会有礼品赠送),学会、期刊、会议组织方商谈合作,均请联系18612651915(微信同)。
投稿、荐稿、爆料:Editor@scisight.cn