

第一作者:柳建斌、Jiangwen Liao
通讯作者:费慧龙教授
通讯单位:湖南大学
DOI: 10.1002/adma.202211398
金属和氮掺杂纳米碳(M-N-Cs)是电化学催化能源转化过程中一种极具前景的贵金属替代材料。然而,通过高温热解策略合成出的M-N-Cs经常存在组分不均匀性,即同时存在着原子级分散的M-Nx位点和金属纳米颗粒(NPs),阻碍着活性位点的识别和性能的合理优化。在本文中,作者开发出一种高效且通用的策略,通过采用碘化铵作为蚀刻剂在高温下去除过量的金属聚集体,成功制备出一系列原子级分散的贵金属和非贵金属基M-N-Cs (M = Pt, Fe, Co, Ni, Mn, Cu, Zn)。以Pt-N-C为例,Pt-N-C中Pt NPs的完全去除,可以分析出原子级Pt-Nx位点和Pt NPs对析氢反应催化活性的贡献。结合电化学测试和理论计算表明,原子级Pt-Nx位点本身具有可忽略的活性,但其可以通过协同效应显著提高Pt NPs的活性。
电化学转化过程的发展在解决未来能源安全问题方面发挥着关键作用。电催化剂在这些能量转化技术中不可或缺,因其决定着所涉及反应的速率、效率和选择性。目前,贵金属仍然是大多数能量转化过程中最为有效的电催化剂,例如用于析氢反应(HER)和氧还原反应(ORR)的铂(Pt)。然而,贵金属的高成本和稀缺性阻碍着其进一步的广泛使用,因此研究人员致力于减少或消除贵金属的使用。为此,单原子催化剂(SACs)因其具有均相和非均相催化剂的综合优点(如高原子利用效率和活性位点的均匀性),而受到广泛关注。作为SACs的一种独特子类,金属和氮掺杂的纳米碳(M-N-Cs)具有高电导率、优异的(电)化学稳定性和可调控的反应性,因此在催化电化学反应过程中极具吸引力。例如,Fe-N-C和Co-N-C催化剂被认为是ORR和HER过程中极具前景的Pt催化剂替代品。
要实现M-N-Cs的实际应用,开发高效且可靠的合成策略是关键。通常,M-N-Cs通过高温热解含有金属、氮和碳的前驱体合成。然而,该方法所合成出的M-N-Cs在组份上通常是不均匀的,即同时存在着原子级分散的M-Nx位点和金属纳米颗粒(NPs),导致金属原子的利用效率降低。此外,M-N-Cs的组分不均一性也使得阐明不同组分的作用和识别活性位点的结构具有挑战性。例如,目前普遍认为原子级分散M-Nx (M = Fe)位点是ORR过程的催化活性中心,而NPs仅催化石墨碳和氮官能团的形成。与之相反,一些研究则认为NPs本身就是活性部分,或作为促进剂通过协同效应增强M-Nx位点的活性。这些争议性结果进一步阻碍着M-N-Cs的合理设计和合成,其性能优化仅限于试错法。
因此,制备具有唯一原子级分散性的金属M-N-Cs,以避免NPs对真正活性位点识别和催化性能评估的干扰至关重要。为了实现这一目标,科研人员已开发出若干策略。在强酸(如H2SO4和HCl)中处理M-N-Cs是最常用的方法,但很难去除所有的NPs。此外,强酸处理会破坏M-Nx位点或碳基底的结构,从而对M-N-Cs的本征活性产生不利影响,而且该方法不适用于去除相应M-N-Cs中的贵金属NPs (如Pt, Ru, Ir)。替代策略包括高温Cl2处理、气态HCl或NH4Cl蚀刻、以及H2O2辅助酸溶解。然而,这些处理方法要么受到有毒和腐蚀性试剂的影响,要么会破坏催化剂中的活性组分。此外,这些去除M-N-Cs中不同金属NPs方法的通用性尚待证明。

图1. (a) M-SA-NC的合成过程示意图。Pt-SA/NP-NC和Pt-SA-NC的(b) XRD衍射结果和(c)高分辨Pt 4f XPS谱。(d)载气下游收集沉积物的XRD衍射结果。

图2. Pt-SA/NP-NC的(a)低分辨率TEM图和(b)高分辨率TEM图。其中,NPs在图a中采用黄色虚线圆圈标记,图a中的插图为Pt NPs的粒径分布。(c) Pt-SA/NP-NC的原子级分辨率HAADF-STEM图,Pt SAs和NPs分别采用红色和黄色虚线圆圈标记。(d) Pt-SA-NC的低分辨率TEM图。(e) Pt-SA-NC的原子级分辨率HAADF-STEM图。(f) Pt-SA-NC中C, N, Pt元素的EDS映射图。(g) Pt-SA/NP-NC, Pt-SA-NC和对照样品的Pt L3-edge XANES谱。(h) Pt-SA-NC, Pt-SA/NP-NC和对照样品的Pt L3-edge k3-加权EXAFS-FT曲线。(i) Pt-SA-NC的R空间EXAFS拟合曲线。

图3. 电催化HER性能。(a) Pt-SA/NP-NC, Pt-SA-NC和Pt/C在0.5 M H2SO4溶液中的LSV极化曲线。(b)对应样品的Tafel曲线。(c) 10 mA cm-2电流密度下的Tafel斜率与过电位对比。(d)在0.5 M H2SO4溶液中与100 mV过电位下的TOF和MA值。(e) Pt NPs+PtN3的原子构型,红色虚线圆圈表示不同的H吸附位点。灰色原子为Pt,浅蓝色原子为N,棕色原子为C。模型中的S1和S2分别代表Pt NPs中(111)晶面和(211)晶面上的氢吸附位点,而S3对应于原子级PtN3位点。(f)图e中相应位点的∆GH*值。(g)在Pt (111), Pt NPs (111), PtN3和Pt NPs+PtN3表面上H吸附的∆GH*值。(h) Pt在上述三种结构模型上的PDOS。

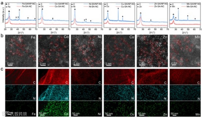
图4. NH4I处理在去除各种M-N-Cs中的金属聚集体方面的普适性。(a)各种M-SA/NP-NCs和M-SA-NCs的XRD衍射结果。(b) M-SA-NCs的HAADF-STEM图。(c)相应M-SA-NCs中C, N和M元素的EDS映射图。

总的来说,本文采用NH4I作为高温蚀刻剂,成功地完全去除M-N-Cs中的结晶金属聚集体,而不会明显破坏原子级M-Nx位点和碳基底。该策略不涉及溶剂或有毒试剂的使用,并且适用于各种M-N-Cs催化剂,包括非贵金属和贵金属基材料。作者设想,基于NH4I蚀刻策略的通用性不仅限于碳基SACs,还可扩展至其它类型的载体中。以Pt-N-C HER催化剂为例,完全去除金属聚集体能够阐明原子级Pt-Nx位点和Pt NPs在催化活性中的贡献。该策略可用于辅助制备具有明确活性位点的SACs,并有利于高性能SACs的合理设计。
Jianbin Liu, Jiangwen Liao, Kang Huang, Juncai Dong, Guanchao He, Zhichao Gong, Huilong Fei. A General Strategy to Remove Metal Aggregates toward Metal-Nitrogen-Carbon Catalysts with Exclusive Atomic Dispersion. Adv. Mater. 2023. DOI: 10.1002/adma.202211398.
文献链接:https://doi.org/10.1002/adma.202211398
声明
“邃瞳科学云”直播服务
扫描二维码下载
邃瞳科学云APP

