

第一作者:魏代星、王亦清
通讯作者:沈少华教授
通讯单位:西安交通大学动力工程多相流国家重点实验室
论文DOI:10.1002/anie.202217369
本文通过调整Ag-Cu双金属表面合金(AgxCu100-x)的表面组分和外加电压,实现了具有可控产物选择性的电化学二氧化碳还原(ECO2RR),分别获得了对C2烃/醇产物(C2-H/A)(法拉第效率FE约为60%)、C1烃/醇产物(C1-H/A)(FE约为41%)和CO(FE约为74%)的高选择性生产。原位光谱学研究和理论计算表明,调整表面组分可以改变AgxCu100-x的d带中心,从而调节*CO的结合强度,进而实现对*CO后续反应路径及最终产物选择性的有效调控。进一步调整ECO2RR的外加电压可改变参与催化反应的电子能量,以实现对目标产物选择性的精细调控。此外,本文还提出了一个热力学评价指标Pr来评估*CO各后续反应路径的热力学优势,并以该评价指标为基础绘制ECO2RR产物选择性优势区域图,为以获取高附加值产物为目标的新型催化剂设计提供了可靠的热力学预测和理论指导。
由清洁和可再生能源产生绿色电力驱动ECO2RR获取燃料或化学品(如CO、CH4、CH3OH、C2H4、C2H5OH等)将有望解决全球变暖和能源短缺问题。在众多应用于ECO2RR的金属催化剂中,Cu凭借其与大多数ECO2RR中间体的有利结合,可以产生多种高附加值的多碳产物,被认为是最有希望实现ECO2RR工业化应用的金属催化剂。本文在Cu基催化剂中引入Ag这一具有弱*CO结合强度的金属,形成Ag-Cu双金属表面合金(AgxCu100-x),实现了ECO2RR对C2-H/A、C1-H/A和CO的可控选择性生产。
1、本文在Ag-Cu双金属表面合金上实现了具有可控产物选择性的ECO2RR,通过调整表面组分和外加电压分别实现了对C2-H/A、C1-H/A和CO的高选择性生产。
2、原位光谱学研究和理论计算揭示了Ag-Cu双金属表面合金上具有可控产物选择性的ECO2RR机制。具体来说,由表面组分决定的d带中心可以将*CO的结合强度从强到弱进行调节,从而有效调控*CO的后续反应路径,进而调控最终产物的选择性。进一步调整外加电压可以改变参与电子的能量,以实现对目标产物选择性的精细调控。
3、本文提出了一个热力学评价指标Pr来评估*CO各后续反应路径的热力学优势,并以该评价指标为基础绘制ECO2RR产物选择性优势区域图,为具有可控产物选择性的新型催化剂设计提供了可靠的理论指导。
本文采用一种优化的多元醇方法结合后续电催化还原过程,制备了Ag-Cu双金属表面合金(AgxCu100-x),通过调整Ag:Cu的投料比,实现了对AgxCu100-x组分由富Cu到富Ag的有效调节。原位X射线吸收光谱及X射线衍射谱证明了AgxCu100-x体相是由单质Ag和单质Cu组成的相分离状态,高分辨透射电镜观测到随着表面Ag组分的增加,AgxCu100-x表面晶格间距逐渐由2.11 Å增加至2.36 Å,这证明了AgxCu100-x表面Ag-Cu合金的形成。

图1 Ag-Cu双金属表面合金的合成示意、形貌及化学态
Ag-Cu双金属表面合金(AgxCu100-x)表现出了可控的ECO2RR产物选择性。表面富Cu的AgxCu100-x(14 < x < 34)在-0.85~-1.00 V vs. RHE的电压范围内有利于以高选择性将CO2还原为C2-H/A产物;表面Ag组分进一步增加的AgxCu100-x(27 < x < 55)在-1.00~-1.10 V vs. RHE的电压范围内有利于选择性生产C1-H/A产物;表面富Ag的AgxCu100-x(x > 74)在-0.90~-1.15 V vs. RHE的电压范围内倾向于以高选择性将CO2还原为CO。

图2 Ag-Cu双金属表面合金的可控产物选择性
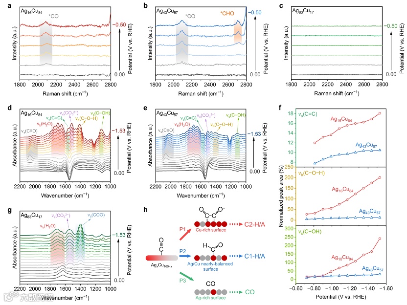
原位拉曼光谱和原位红外光谱研究了以表面富Cu的Ag16Cu84、表面Ag/Cu近平衡的Ag43Cu57和表面富Ag的Ag83Cu17为代表的Ag-Cu双金属表面合金在ECO2RR过程中的反应中间体(如*CO,*CHO,*COCO等),结果表明AgxCu100-x的表面组分极大地影响了*CO的后续反应路径:在表面富Cu的AgxCu100-x上,*CO倾向于发生*CO-*CO偶联反应形成*COCO中间体,进而促进C2-H/A的生成;在表面Ag/Cu近平衡的AgxCu100-x上,*CO倾向于发生质子化反应形成*CHO,进而有利于C1-H/A的生成;在表面富Ag的AgxCu100-x上,*CO倾向于从AgxCu100-x表面脱附,进而促进了高选择性的CO生成。

图3 Ag-Cu双金属表面合金的原位拉曼光谱和原位红外光谱
理论计算表明,通过将AgxCu100-x的表面组分由富Cu调节至富Ag,可以有效降低AgxCu100-x的d带中心,进而减弱*CO中间体在AgxCu100-x上的结合强度。*CO各后续反应的吉布斯自由能变(ΔG)证明了AgxCu100-x上强的*CO结合强度有利于促进*CO-*CO偶联反应进而促进C2-H/A产物的生成;适中的*CO结合强度有利于使*CO质子化形成*CHO,进而促进C1-H/A产物的生成;而弱的*CO结合强度则促进了*CO的脱附,进而获得高选择性的CO生成。此外,不同电压下*CO各后续反应的ΔG论证了外加电压的改变可以调整各反应中参与电子的能量,进而实现对不同产物选择性的准确调控。

图4 Ag-Cu双金属表面合金的理论计算结果
结合上述讨论结果,本文提出了评价指标

来评估*CO各后续反应路径的热力学优势,并以该评价指标为基础绘制了ECO2RR的产物选择性优势区域图。在表面富Cu的AgxCu100-x(Ag:8~30 at.%)上,较高的d带中心(-2.63~-3.24 eV)使得*CO的结合强度较强,并在-0.80~-1.20 V vs. RHE电压范围内使*CO-*CO偶联反应在热力学上占据主导地位,进而促进了高选择性的C2-H/A产物生成;通过增加AgxCu100-x表面Ag组分(Ag:30~50 at.%),下移的d带中心(-3.24~-3.80 eV)使得*CO的结合强度适中,在较大还原电压(比-1.00 V vs. RHE更负)提供的较高电子能量帮助下,使*CO的质子化形成*CHO成为发生在*CO上的热力学主导反应,进而促进了C1-H/A产物的高选择性生成;进一步增加AgxCu100-x的表面Ag组分至富Ag(Ag:>60 at.%),进一步下移的d带中心(<-4.08 eV)将极大减弱*CO的结合强度,这在-0.80~-1.20 V vs. RHE电压范围内有利于*CO从富Ag的表面脱附,进而以高选择性生成CO。

图5 Ag-Cu双金属表面合金各产物选择性优势区域图及反应机理示意图
本文制备了表面成分从富Cu到富Ag合理调整的Ag-Cu双金属表面合金(AgxCu100-x),在ECO2RR中获得了对不同高附加值产物(如C2-H/A、C1-H/A和CO)的可控选择性生产。原位光谱学研究和理论计算证明,通过改变AgxCu100-x表面合金的组分,降低的d带中心可以有效调整*CO的结合强度,进而调节*CO后续反应路径,从而调控产物的选择性。进一步调整外加电压将改变参与*CO后续反应的电子能量,以实现对目标产物选择性的准确调控。此外,本文还提出了ECO2RR产物选择性优势区域图,以评估*CO各后续反应的热力学优势,来预测ECO2RR的产物选择性。本文或将对揭示ECO2RR产物选择性决定因素和基本原理有所启发,并为具有可控产物选择性的新型ECO2RR催化剂设计起到一定的指导作用。
魏代星,西安交通大学沈少华教授课题组博士研究生,研究方向为电催化CO2还原。
王亦清,西安交通大学沈少华教授课题组博士研究生,有机半导体材料光催化分解纯水和第一性原理计算。
沈少华,西安交通大学教授、博导,动力工程多相流国家重点实验室副主任,国家杰出青年科学基金获得者。博士毕业于西安交通大学,美国加州大学伯克利分校博士后,从事太阳能光电催化能源转化研究。学位论文获“全国百篇优秀博士学位论文”,入选中组部“万人计划”青年拔尖人才和教育部“青年长江”;获中国青年科技奖、国家自然科学二等奖、中国可再生能源学会技术发明一等奖、陕西省科学技术一等奖、陕西省教学教育成果特等奖、IAAM Award、Nano Research Young Innovator Award等奖励。以一作/通讯作者在Nature Energy, Adv Mater、Angew等期刊发表SCI论文120余篇,他引13000余次。兼任中国工程热物理学会多相流分会副主任、可再生能源学会氢能专委会副秘书长、可再生能源学会青年工作委员会秘书长等学会职务,担任Science Bulletin、Chinese Chemical Letters、Battery Energy、Carbon Neutrality等期刊编委。
声明
“邃瞳科学云”直播服务
扫描二维码下载
邃瞳科学云APP

