
第一作者:Fan Liu
通讯作者:Chuancheng Duan
通讯单位:美国堪萨斯州立大学
论文DOI:https://doi.org/10.1038/s41560-023-01350-4
质子陶瓷电化学电池(PCEC)可用于发电和可持续制氢。降低PCEC的工作温度有利于其规模化和商业化。然而,在低工作温度下实现高能效和长期耐用性是一个长期挑战。在本研究中,作者报道了一种简单且可扩展的方法,用于制造超薄、化学均匀且稳定的质子传导电解质。原位形成的复合正极Ba0.62Sr0.38CoO3−δ–Pr1.44Ba0.11Sr0.45Co1.32Fe0.68O6−δ,显著降低了欧姆电阻、正极-电解质接触电阻和电极极化电阻。PCEC 在燃料电池模式下实现了高功率密度(450°C 时约为 0.75 W cm−2,275°C 时约为 0.10 W cm−2),并在蒸汽电解模式下实现了出色的电流密度(在 450°C、1.4 V时,为 -1.28 A cm−2)。在 600°C 时,PCEC 的功率密度达到~2 W cm−2。此外,本研究还展示了在 <450°C 的温度下直接利用甲烷和氨进行发电。该 PCEC 在 400°C 下也能稳定发电和制氢。
基于氧离子导体和质子传导氧化物的陶瓷电化学电池已被证明可用于高效发电和绿色氢气生产。与低温聚合物电解质膜电化学电池相比,陶瓷电化学电池具有许多优点,包括燃料电池模式下的燃料灵活性以及蒸汽电解模式下更高的能源效率。然而,陶瓷电化学电池的规模化和商业化落后于聚合物电解质膜电化学电池,这主要归因于陶瓷电化学电池的高工作温度(>500°C)。因此,制备低温陶瓷电化学电池一直是该研究领域的主要挑战和机遇。
基于氧离子导体的固体氧化物电化学电池的工作温度已成功降低至~500°C。然而,由于氧离子传导的活化能相对较高,将这些电池的工作温度降低至<450°C 具有挑战性。目前,只有少数研究报道了 PCEC 可以在 <450°C 的温度下运行。在电解质和正极之间沉积致密的界面层可以降低欧姆电阻,并将峰值功率密度 (PPD) 在 450°C 的氢气-空气中增加到 0.36 W cm-2。最近的一项研究报告称,采用酸蚀刻电解质和通过这种模板方法制备的正极,在 450°C 下的H2-O2 的 PPD 进一步提高到 0.65 W cm-2。然而,大多数已验证的方法要么比较复杂,要么无法扩大化。因此,迫切需要证明直接且可扩展的方法来制备具有低电阻电解质和活性正极的PCEC,以在<450℃下实现良好的PCEC性能。
图1. 将PCEC的工作温度降低至<450°C。a,本文 PCEC 的欧姆电导率(ASRO)与文献结果的比较。b,PCEC 的电极极化面积比电阻(ASRP)与文献结果的比较。这项工作中开发的正极可实现最低的 ASRP。c,PCEC燃料电池 PPD 与文献结果的比较。d,在 400–700°C 电解模式下,PCEC的能源效率与文献结果的比较。这项工作证明了PCEC可以在400°C下生产氢气,其电解能源效率和氢气生产率与之前在>500°C下运行的PCEC相当或更高。BCFZY, BaCo0.4Fe0.4Zr0.1Y0.1O3−δ; PBSCF, PrBa0.5Sr0.5Co1.5Fe0.5O6−δ; BSCF, Ba0.5Sr0.5Co0.8Fe0.2O3−δ; GCCCO, Gd0.3Ca2.7Co3.82Cu0.18O9−δ;;EEE,电解能源效率。

图2. 使用超声波喷涂和低Ba缺陷负极可轻松制备超薄质子传导电解质。a,超声波喷涂过程的示意图。b,PCEC全电池的横截面 SEM 图像;显示了可以通过超声波喷涂制备超薄(~3μm)、致密的竹结构电解质层。c,PCEC电解质表面的 SEM 图像,显示了平均晶粒尺寸为 8μm。d,超薄(~3 μm)致密竹结构电解质层的插图,显示出准二维特征。它可以被认为是准二维电解质,因为晶粒尺寸远大于厚度。质子通量(绿色箭头)不会穿过晶界,从而降低了 ASRO。e,电解质和负极的HAADF图像。GB,晶界。f,沿 e 中所示红线的 EDS 线扫描剖面。g,微尺度阳离子组分的 HAADF 图像和 EDS 图,其中包括 Ba、Ce、Zr、Y、Yb 和 Ni。比例尺为 1 μm。h,纳米级电解质晶界的HAADF图像,以及相应的元素EDS图,包括Ba、Ce、Zr、Y、Yb和O。i,沿h中所示红线的EDS线扫描剖面。

图3. 原位形成的BSC + PBSCF正极的晶体结构、形貌、显微结构和化学成分。a,XRD图谱和Rietveld精修结果,显示BSC + PBSCF含有~30.6 wt% BSC和~69.4 wt% PBSCF-2。b,BSC + PBSCF的TEM图像。c,BSC + PBSCF的高分辨率TEM图像,证实BSC + PBSCF由PBSCF-2和BSC组成。d,HAADF图像和相应的EDS映射图像,进一步证实BSC + PBSCF是由PBSCF-2和BSC组成。比例尺为 20nm。e,在 d 中区域 1 和 2 处的 EDS 谱;将 BSC 的化学计量确定为 Ba0.62Sr0.38CoO3−δ ,将 PBSCF-2 的化学计量确定为Pr1.44Ba0.11Sr0.45Co1.32Fe0.68O6−δ。EDS结果分析还证实BSC相的重量百分比为~30.0 wt%,PBSCF-2的重量百分比为~70.0 wt%,这与XRD精修结果一致。

图4. 原位形成的BSC + PBSCF正极降低了ASRP。a,含有BSC + PBSCF和PBSCF-1正极的PCEC在OCV条件下的ASRP。b,BSC + PBSCF 和 PBSCF-1 的 O2-TPD曲线。c,BSC + PBSCF 和 PBSCF-1 的 Dchem与工作温度的函数关系。d,BSC + PBSCF 和 PBSCF-1 的 kchem与工作温度的函数关系。e,以BSC + PBSCF和PBSCF-1为正极的PCEC的EIS谱,在450℃的OCV条件下测量。f,在e中所示的EIS谱的弛豫时间分析。

图5. DFT 计算用于研究 PBSCF-1、PBSCF-2 和 BSC 的体氧空位形成和氧扩散。a-c,PBSCF-1 (a)、PBSCF-2 (b) 和 BSC (c) 的晶格结构。Pr、Ba、Sr、Co、Fe 和 O 原子分别为黄色、猩红色、绿色、蓝色、棕色和红色。最稳定的氧空位(Ov1)和第二稳定的空位(Ov2)位点用黑色圆圈标记。氧气扩散路径由箭头指示。还标记了初始状态(IS,黑色)、最终状态(FS,黑色)和过渡状态(TS,蓝色)。d, Ov1 对应的 ΔEOv、Ov2 对应的 ΔEOv 以及 Ea,bulk。

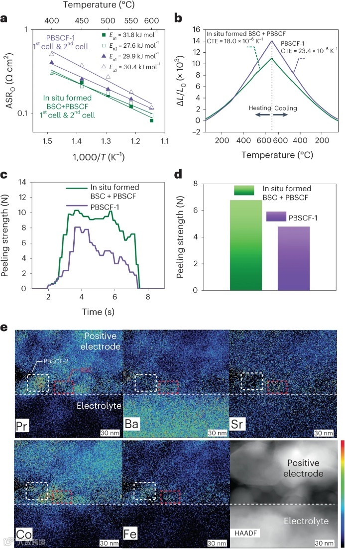
图6. 原位形成的BSC + PBSCF降低了正极-电解质的接触电阻。a,含有BSC + PBSCF和PBSCF-1正极的PCEC的ASRO。b,正极的线性热膨胀曲线与加热和冷却过程温度的函数关系,以及相应的 CTE。c,BSC + PBSCF 和 PBSCF-1 正极的代表性剥离强度测量曲线。d、正极平均剥离强度。与 PBSCF-1相比,BSC + PBSCF 正极与电解质的结合更紧密、更牢固。e,BSC + PBSCF正极-电解质界面的HAADF图像,以及相应的Pr、Ba、Sr、Co和Fe的EDS映射图像。水平虚线显示了正极-电解质界面。白色虚线框显示界面处形成的 PBSCF-2 相。红色虚线框显示界面处形成的 BSC 相。e中的颜色条定量显示元素的浓度,其中黑色表示最低浓度,红色表示最高浓度。

图7. LT-PCEC 具有卓越的燃料电池和电解性能。a,代表性LT-PCEC 在 350–600°C 下的 I-V 和 I-P 曲线。b,代表性LT-PCEC 在 275-450°C 下的 I-V 和 I-P 曲线。c,以BSC + PBSCF和PBSCF-1为正极的PCEC的燃料电池PPD比较。d,以BSC + PBSCF和PBSCF-1为正极的PCEC的EIS谱,在400℃的OCV条件下测量。e、使用氨作为燃料的代表性 LT-PCEC 的 I-V 和 I-P 曲线。f,PCEC燃料电池的氨性能与文献结果的比较。g,三种SMR催化剂(包括 Sm0.2Ce0.7Ni0.1Ru0.05O2−δ, Sm0.2Ce0.7Ni0.15O2−δ 和 Sm0.2Ce0.7Ru0.15O2−δ)的甲烷转化率,这些催化剂在填充床反应器中进行了测试。蒸汽与碳的比例为1:1。h、代表性 LT-PCEC 对甲烷的 I-V 和 I-P 曲线。i,PCEC 燃料电池的甲烷性能与文献结果的比较。j,LT-PCEC 在 350–450°C 电解模式下制氢的极化曲线。将40体积%H2O+60体积%N2供给至正极。k,400°C 电解模式下 LT-PCEC 的 FE (%)。l,LT-PCEC 在 400°C 电解模式下的能源效率。

图8. 原位形成的 BSC + PBSCF,作为燃料电池模式发电和电解模式绿色氢气生产正极的 LT-PCEC 稳定性。a,在 400°C 下,LT-PCEC在氢气-空气中的稳定性测试。放电电流密度为300 mA cm−2。b,氢气-空气稳定性测试后的 LT-PCEC 的 SEM 图像。c,LT-PCEC 在 400°C 电解模式下、充电电流密度为 600 mA cm−2时的长期稳定性测试。d,在电解模式稳定性测试后,LT-PCEC 的 SEM 图像。
总的来说,本文通过制备超薄、单晶厚度、化学均匀和低电阻的电解质,以及开发原位形成的复合正极,成功地制备了能够在<450℃下发电和制氢的高性能PCEC。与通过昂贵且复杂的工艺制备的PCEC的电阻相比,通过简单且可扩展的工艺制备的PCEC电解质的电阻相当或更低。实验和计算研究均表明,这种原位形成的BSC + PBSCF正极具有显著提高的电催化活性,并降低了正极-电解质接触电阻。在 450°C 下,这项工作中开发的 PCEC 在燃料电池和蒸汽电解模式下均实现了卓越的性能。PCEC 在 400°C 电解模式下表现出长期耐用的燃料电池性能和优异的耐用性。这些可重复的结果进一步凸显了使用 PCEC 进行大规模高效发电和制氢的前景。
本文仅用于学术分享,不做盈利使用,如有侵权,请联系后台小编删除
欢迎关注我们,订阅更多最新消息
“邃瞳科学云”推出专业的自然科学直播服务啦!不仅直播团队专业,直播画面出色,而且传播渠道多,宣传效果佳。
“邃瞳科学云"平台正在收集、整理各类学术会议信息,欢迎学会、期刊、会议组织方择优在邃瞳平台上进行线上直播,希望藉此帮助广大科研人员跨越时空的限制,实现自由、畅通地交流互动。欢迎老师同学们提供会议信息(会有礼品赠送),学会、期刊、会议组织方商谈合作,均请联系陈女士:18612651915(微信同)。
投稿、荐稿、爆料:Editor@scisight.cn