第一作者:宋文涛
通讯作者:刘斌,毛献文,何迁
通讯单位:新加坡国立大学
论文DOI:https://doi.org/10.1038/s41467-025-62062-9
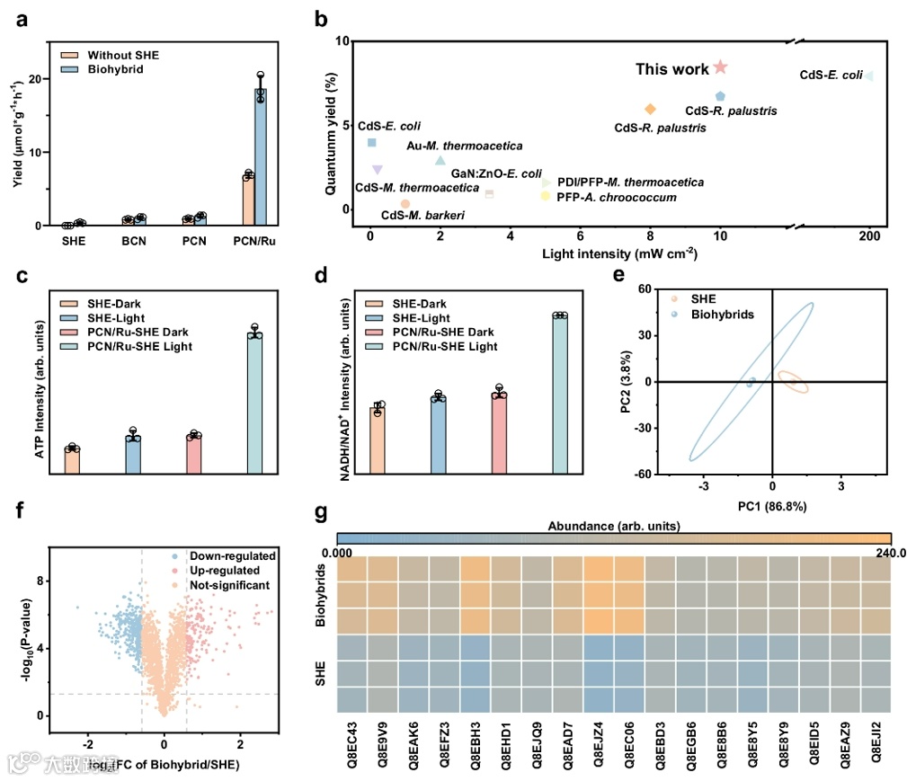
生物-非生物杂化体系通过将细胞内生物催化途径与人工合成的半导体相结合,在太阳能转化为化学能方面展现出巨大的潜力。然而,由于微生物与材料之间复杂的界面接触和普遍存在的异质性,实现原子级精确的界面接触并阐明单细胞/亚细胞水平的电子传输机制以实现高效的太阳能转化仍然具有挑战性。在此,我们报道了一种通过在生物-非生物界面上构建单原子桥来促进直接电子转移途径的通用设计,从而增强太阳能到化学能的转化。具体而言,以C3N4/Ru-Shewanella杂化系统为例,我们发现单原子桥可以促进有效的电荷分离并降低界面处的电子转移势垒。更重要的是,原位单细胞光电流技术和理论计算进一步揭示,与C3N4-Shewanella相比,具有Ru-N4界面结构的C3N4/Ru-Shewanella直接电子的注入提高了11.0倍。与Shewanella和C3N4-Shewanella相比,C3N4/Ru-Shewanella的太阳能制氢能力分别提高了47.5倍和14.2倍,量子产率高达8.46%。通过蛋白质组学分析和C3N4/Cu-Shewanella杂化体系的进一步证明,这项工作论证了单原子桥介导的直接电子注入的普适策略,并为微生物-半导体生物杂化体系在太阳能利用方面的原子级电荷动力学研究提供了新的见解。
迄今为止,生物-非生物混合体系已经被成功用于太阳能驱动的化学燃料生产,例如氢气和甲烷。然而,不理想的界面接触和缓慢的电子转移介质往往导致较低的电子转移速率和太阳能转换效率。此外,半导体与微生物之间复杂的相互作用以及异质性使得界面电子转移机制的理解变得复杂。因此,探索原子精确的界面接触并在单细胞或亚细胞水平上定量探测界面的电子转移,对于实现高效的太阳能到化学转化至关重要。
(1) 对生物-非生物复合体系界面的电子转移进行了深入研究,并利用了单细胞光电流技术定量地分析了复合体系界面的电子注入。
(2) 通过在生物-非生物界面分别构筑Ru和Cu单原子桥证实,单原子桥在生物杂化界面主要介导直接电子转移,而黄素介导的间接电子转移贡献较小。
(3) 借助理论模型,从原子水平的角度揭示了生物-非生物界面电荷转移动力学,为优化生物-非生物杂化体系进行太阳能到化学转化提供了启示。
Figure 1. 在生物-非生物界面构筑单原子桥提升电子转移来促进太阳能产氢。
Figure 2. 原位的单细胞光电流注入研究。
Figure 3. 生物-非生物界面的电荷转移动力学研究。
Figure 4. C3N4/Ru-Shewanella混合体系用于H2的产生和蛋白质组学分析。
这项工作强调了生物-非生物界面的单原子桥提升直接电荷注入的有效策略,并且借助单细胞光电流技术和理论模型,定量地理解了微生物-半导体界面上的电子转移机制。
Song, W., Liu, Y., Wu, Y. et al. Single-atom bridges across biotic-abiotic interfaces facilitate direct electron transfer for solar-to-chemical conversion. Nat. Commun.16, 6708 (2025).
https://doi.org/10.1038/s41467-025-62062-9
刘斌:现任新加坡国立大学教授、陈振传百年纪念教授、常务副校长、新加坡科学院院士、工程院院士、美国工程院外籍院士。她2001年于新加坡国立大学取得博士学位,并于美国加州大学圣巴巴拉分校开展博士后研究工作,2005年起于新加坡国立大学开展共轭聚合物和发光材料等在能源及生物的应用研究工作并做出杰出贡献。发表高水平学术论文500余篇(h index=124),连续多年被Thomson Reuters评为“全球最具影响力科学家”之一,并被Clarivate推举为材料科学领域Top 1%高被引研究学者。曾获新加坡国家科学技术青年科学家奖(2008年)、新加坡总统技术奖(2016年)、ACS Nano Lectureship Award(2019年)、RSC Centenary Prize(2021年)、Kabiller's Young Investigator Award((2021年)、IUPAC杰出女性化学家奖(2023年)、新加坡总统科学奖(2024)等奖励。
毛献文:新加坡国立大学材料系校长荣誉青年教授 (NUS Presidential Young Professor),清华大学本科,麻省理工博士,康奈尔大学博士后,主要从事single-entity operando functional imaging相关技术的开发和应用。核心研究成果在Nature Materials, Nature Chemistry等国际权威学术期刊发表论文多篇,被New York Times,Materials Today,Chemical & Engineering News等国际媒体报道。曾获得Materials Research Society (MRS) Postdoctoral Award (2020), Blavatnik Regional Awards for Young Scientists Finalist (2020), MIT Water Innovation Prize (2016)等荣誉。
何迁:新加坡国立大学材料科学与工程系助理教授,于2008年在清华大学本科和硕士毕业,此后于2013 年在美国Lehigh大学获得材料科学与工程博士学位。2013年到2016年期间,曾在美国橡树岭国家实验室进行博士后研究。2016年到2019年在英国卡迪夫大学化学院任教。他在一些高影响力期刊上已发表超过160余篇论文,其中包括Science, Nature Catalysis, Nature Synthesis, Nature Communications, JACS等刊物。他的课题组正致力于电子显微技术的开发和应用,特别是在催化剂和功能纳米材料方向。何迁教授曾获新加坡NRF Fellowship资助,曾获美国电子显微学会优秀博士后奖等。
声明

