第一作者:黄婧
通讯作者:张中海
通讯单位:华东师范大学
论文DOI:10.1039/D5SC01852H
本文提出了一种基于金单原子/二氧化钛(Au SA/TiO2)光电极的单分子核酸适配体传感器(PEC-sm-aptasensor),实现了在活体小鼠不同脑区对多巴胺(DA)的高选择性检测。通过将核酸适配体锚定在原子级分散的金单原子位点上,避免了传统电化学生物传感器中核酸适配体在电极表面聚集形成“纳米丛”结构而导致的非特异性吸附问题,显著提高了传感器的选择性和灵敏度。在帕金森病(PD)小鼠模型中,该传感器揭示了与传统观点不同的神经递质动态变化模式,表明在PD发生时,皮层中DA的浓度能够保持相对稳定,而其他单胺类神经递质水平显著降低。
帕金森病(PD)是一种常见的神经退行性疾病,其发病机制与大脑中多巴胺(DA)神经元的退化密切相关。传统电化学生物传感器在检测单胺类神经递质(如DA、去甲肾上腺素NE、肾上腺素EP和5-羟色胺5-HT)时,常常因这些分子结构相似而难以准确区分。此外,在复杂生物体系中,多种干扰物质共存,进一步加剧了检测难度。现有的检测方法在活体环境下对DA的精准检测存在局限性,尤其是在不同脑区的特异性检测方面。
本文创新性地提出了一种单原子锚定策略,通过将核酸适配体锚定在原子级分散的金单原子位点上,实现了在活体环境下对DA的高选择性检测。这种策略有效解决了传统电化学生物传感器在检测结构相似分子时的选择性难题,为帕金森病的神经化学研究提供了新的视角和工具。具体而言:
(1) 设计并制备了Au SA/TiO2光电极,通过低温电化学沉积法将金单原子精准锚定在具有氧空位的二氧化钛表面,使每个金单原子能够通过Au-S键与单个核酸适配体相连,避免了核酸适配体的聚集,减少了非特异性吸附。
(2) 在帕金森病小鼠模型中,PEC-sm-aptasensor展现出优异的检测性能,揭示了与传统观点不同的神经递质动态变化模式,为帕金森病的病理机制研究提供了新的线索。
图1:核酸适配体与Au NPs和Au SA的结合模式对比。
图1展示了适配体在两种载体表面的固定差异:在Au NPs/TiO2光电极中,适配体因表面空间拥挤而形成“纳米灌木丛”结构,导致适配体间相互缠绕,从而产生非特异性吸附;在Au SA/TiO2中,适配体与单个金原子通过Au–S键形成一对一的锚定,实现单分子分布,显著降低了非特异吸附风险,为后续高选择性检测奠定基础。
图2:Au SA/TiO2光电极的结构组成与单原子特征验证
图2系统展示了Au SA/TiO2光电极从微观形貌到原子级结构的表征过程:(a-b) SEM显示Ti线构建的光电极整体形貌及其表面纳米结构;(c) HRTEM图中观察到清晰晶格条纹及晶体边缘轻度无序,提示存在氧空位;(d-e) AC HAADF-STEM图像中孤立亮点为Au单原子,配合线扫描分析进一步确认其以孤立状态分布;(f) 3D热图直观显示了高亮度孤立位点分布;(g) XANES显示Au SA样品白线强度明显高于Au箔,说明Au处于高氧化态;(h-j) FT-EXAFS和WT谱图揭示:Au SA/TiO2样品仅有Au–O配位峰(1.57 Å),无Au–Au配位峰,证实金原子单分散而非团簇状态。
图3:PEC aptasensor对DA的高选择性识别性能验证
图3评估了传感器的识别选择性:(a-b) 电化学响应对比表明,aptamer/Au SA/TiO2对DA具有高度选择性,而aptamer/Au NP/TiO2对多种结构类似分子(NE、EP、5-HT等)均产生响应;(e-f) 拉曼光谱分析进一步确认,Au SA修饰的传感器在DA作用下产生特征峰,而对干扰分子无明显响应;(g-h) 荧光滴定实验测定了DA与aptamer结合的解离常数(Kd):Au SA系统为0.22 nM,Au NP系统为4.13 nM,表明单原子锚定下适配体与DA的亲和力显著提高。
图4:光电响应与电子传输机制差异分析
图4分析了传感器光响应差异的物理来源:(a-b) 光电流测试显示,Au SA/TiO2在固定适配体后光电流增强,说明电子传输通道被优化;而Au NP/TiO2体系中适配体固定后电流下降,提示复杂结构导致电子迁移受阻;(c-f) 飞秒瞬态吸收光谱(fs-TAS)揭示:Au SA体系中,τ2与τ3寿命缩短,代表电子迁移与空穴复合加快;而Au NP体系中寿命延长,说明电子传输变慢;(g) 展示了电荷俘获模型。
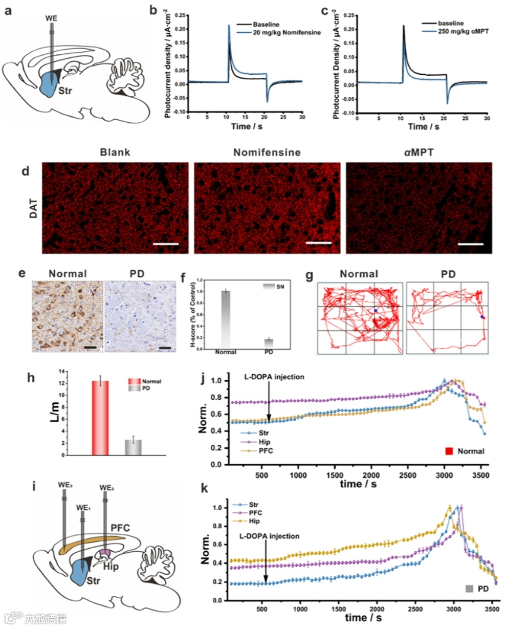
图5:传感器在小鼠大脑中对DA的实时监测应用
图5验证了传感器在活体条件下的实用性:(a) 示意图展示微光电极植入小鼠纹状体;(b-c) 分别注射DA再摄取抑制剂(诺米芬新)与合成抑制剂(aMPT)后,传感器可实时监测DA浓度的升高与下降;(d) 免疫荧光检测DAT表达变化与传感器响应趋势一致;(e-f) 黑质区域TH表达显著下降,证实PD模型建立;(g-h) 行为学验证显示PD模型小鼠运动能力明显减弱;(j-k) 多脑区DA监测结果显示,PD模型小鼠在前额叶皮层DA水平基本保持不变,与传统认知存在差异,提示DA在该区域并未显著受损。
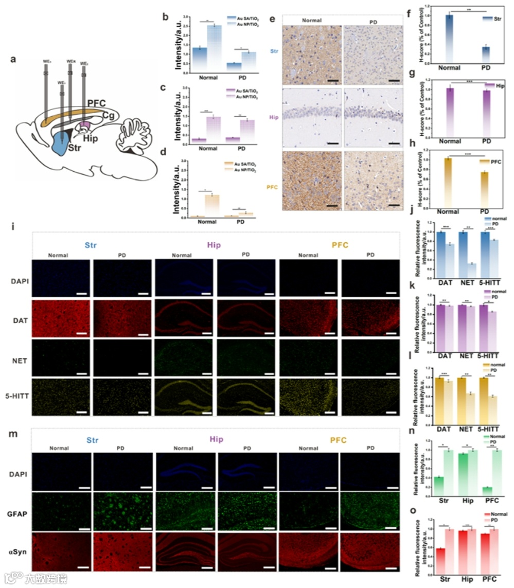
图6:多脑区神经递质动态监测与病理机制探究
图6进一步拓展了传感器在多脑区应用的能力,揭示帕金森病模型中神经递质的区域分布变化:(a-d) 分别在Cg、Str、Hip、PFC植入传感器,结果显示:aptamer/Au SA/TiO2能有效区分PD与正常模型的Str区DA下降,而Au NP传感器则因识别非特异性而误判PFC中DA水平;(e-h) TH免疫组化进一步证实:Str区TH表达显著下降,PFC轻度下降,Hip基本无变化;(i-l) 多巴胺(DAT)、去甲肾上腺素(NET)、5-羟色胺(5-HITT)转运体荧光信号揭示:PFC中NE和5-HT下降,而DA维持稳定;(m-o) GFAP与α-syn免疫标记显示,Str区有显著炎症和α-syn聚集,Hip区基本无损伤,PFC表现为中度变化;结果表明:PD模型中DA的下降具有显著区域特异性,前额叶皮层DA水平保持稳定的同时,NE和5-HT则受影响,解释了以往误判的原因。
该研究通过创新性的单原子锚定策略,成功解决了传统电化学生物传感器在检测结构相似分子时的选择性难题,为帕金森病的神经化学研究带来了一系列新发现和新启示。PEC-sm-aptasensor不仅在传感器技术层面实现了从传统纳米颗粒锚定到单原子锚定的跨越,为生物传感器的设计提供了全新的思路和范例,也为其他领域的高选择性检测提供了借鉴,有望推动更多高性能生物传感器的开发。同时,这一发现为帕金森病的精准诊断、病情监测和治疗策略制定提供了更为准确的依据,有助于开发出更具针对性的治疗方法,以改善帕金森病患者的认知功能和生活质量。
未来的研究可以进一步拓展PEC-sm-aptasensor的应用范围,实现多种神经递质的同时检测,并深入探究其在长期活体检测中的稳定性和生物相容性。此外,还可以结合其他先进的检测技术和数据分析方法,进一步提高传感器的性能和功能,为其在帕金森病及其他神经退行性疾病的研究和临床应用中发挥更为重要的作用奠定基础。同时,这一研究也为探索帕金森病的病理机制提供了新的方向,有助于开发出更有效的治疗方法和干预策略。
标题:Aptamer single-molecule dispersion on single-atom anchoring sites for high-selectivity in vivo detection
作者:Jing Huang, Shiting Gu, Xue Zhou, Yibin Liu and Zhonghai Zhang*
期刊:Chemical Science
DOI:10.1039/d5sc01852h
链接:https://pubs.rsc.org/en/content/articlelanding/2025/sc/d5sc01852h
张中海:华东师范大学化学与分子工程学院分析化学专业教授,现任学院副院长、博士生导师。研究方向涉及光电分析检测、光电催化、人工光合作用。近年来在Nat. Commun., PNAS, Angew. Chem., Adv. Mater., Joule, ACS Nano, Adv. Funct. Mater., Nano Lett., Anal. Chem.等国际著名学术期刊上发表高质量学术论文100余篇。文章他引超过7500次,H-index达到47。
课题组主页网址:https://faculty.ecnu.edu.cn/_s34/zzh2/main.psp
声明

