第一作者:葛骁
通讯作者:葛骁、王伟、王小治
通讯单位:扬州大学环境科学与工程学院、中国科学技术大学
论文DOI:10.1002/anie.202506470
通过晶体相变与氟掺杂协同调控TiO2上单原子Fe位点的自旋态,显著降低Fe自旋态,优化N2及其中间体的吸附/脱附动力学,实现常温常压下光催化氮还原(NRR)。实验表明,所制备的Fe/FaTiO2催化剂的氨产率高达780.64 μmol g-1 h-1,较原始TiO2提升72倍,并具有良好的循环稳定性。
氨是农业与工业的重要原料,传统Haber-Bosch工艺能耗高、碳排放大。太阳能驱动的光催化氮还原被视为绿色替代路线,但N≡N键能极高(940.95 kJ mol-1),反应动力学缓慢。单原子催化剂因其最大原子利用率受到关注,而电子自旋态被认为可显著影响催化活性。然而,如何精准调控自旋态并揭示其影响机制仍面临挑战。
①提出并验证“低自旋Fe位点促进N2活化”的新观点,打破“强吸附即高活性”的传统认知。
②通过无定形TiO2晶相转变和F掺杂协同策略,实现对单原子Fe自旋态的连续调控,大幅降低Fe磁矩。
③结合DFT计算与原位DRIFTS,揭示N─NH*中间体形成与NH3脱附为关键步骤,低自旋Fe显著降低其自由能垒。
④Fe/FaTiO2创纪录的氨产率(780.64 μmol g-1 h-1)和优异的循环稳定性,展示了自旋工程在光催化NRR中的巨大潜力。
图1. 光催化固氮的自旋预测与调控。a) Fe/FcTiO2表面在不同Fe磁化强度下N2的吸附自由能及吸附态Fe-N键长。b) Fe L边XANES谱图。c) Fe/aTiO2、Fe/FaTiO2和Fe/FcTiO2的EPR谱图。d) Fe/FcTiO2(中自旋态)和Fe/FaTiO2(低自旋态)的电子分布。
图2. Fe/FaTiO2和Fe/FeTiO2的结构和形貌表征。a) Fe/FaTiO2的TEM图。b) Fe/FaTiO2的AFM高度图。c) Fe/FaTiO2的XRD图谱。d) Fe/FaTiO2的TEM图。e) Fe/FaTiO2相应的元素分布图。f), g) Fe/FeTiO2的AC-HAADF-STEM图及土黄框区域对应的原子重叠高斯函数拟合图。h), i) Fe/FaTiO2的AC-HAADF-STEM图及土黄框区域对应的原子重叠高斯函数拟合图。
图3. 样品的电子态和原子结构表征。a) Fe箔、FeO、Fe3O4、Fe2O3和Fe/FaTiO2的X射线吸收光谱研究。b) 以Fe箔、FeO和Fe2O3为参考,根据XANES谱图计算的Fe氧化态。c) Fe/FaTiO2 Fe K边的EXAFS拟合曲线。d)相应的EXAFS拟合曲线。e) Fe箔、Fe2O3、FeO和Fe/FaTiO2的小波变换(WT)图。f) Fe/aTiO2、 Fe/FaTiO2和Fe/FcTiO2的Ti Le边软XAS谱图。g) Fe/aTiO2、Fe/FaTiO2和Fe/FcTiO2的O K边软XAS谱图。
图4. 材料的光学表征。a) Fe/aTiO2、Fe/FcTiO2和Fe/FaTiO2的紫外-可见吸收光谱。b) 相应的Tauc图。c) Fe/aTiO2、Fe/FcTiO2和Fe/FaTiO2在300 W氙灯(截止波长> 320 nm)下的瞬态光电流响应。d) Fe/aTiO2、Fe/FcTiO2和Fe/FaTiO2的时间分辨PL光谱。e) Fe/aTiO2、Fe/FcTiO2和Fe/FaTiO2的UPS VB谱图。f) 所制备Fe/aTiO2、Fe/FcTiO2和Fe/FaTiO2的电子能级图。
图5. 催化剂进行光驱动N2固定的催化性能。a) 不同对比样品在1小时内的光催化氨产率。光源:300 W氙灯,截止波长λ> 320 nm;反应溶液:100 mL去离子水;催化剂:10 mg。b) 可见光(λ> 320 nm)照射下所制备Fe/FaTiO2产生NH3的定量测定。c) Fe/FaTiO2在8小时循环测试中的光催化氨产率。d) Fe/FaTiO2在对应光学吸收光谱的单色光下的量子效率(QE)。e) Fe/FaTiO2以14N2、15N2为原料在可见光照射下的1H NMR (500 MHz)谱图,以及14NH4Cl和15NH4Cl的1H NMR (500 MHz)谱图。f) 所制备Fe/FaTiO2及不同对比催化剂产生的NH3。g) 所制备Fe/FaTiO2在光催化N2固定过程中的原位DRIFTS谱图。
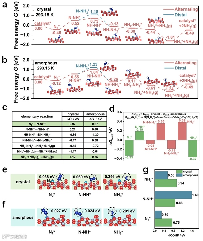
图6. 催化剂NRR的DFT理论计算。a) 远端交替路径在晶态表面的自由能图。b) 远端交替路径在非晶态表面的自由能图。c) 非晶态表面各基元反应的自由能变化,关键基元反应以绿色突出显示。d) 各种中间体在晶态和非晶态表面吸附相互作用的比较。e) 晶态表面上的三个关键吸附态。f) 非晶态表面上的三个关键吸附态。g) Fe-N键在两个表面上三个关键吸附态中的ICOHP值。
本工作将自旋工程理念引入光催化氮还原领域,通过晶体相变与元素掺杂协同策略精准调控单原子Fe的自旋态,显著降低关键中间体形成能垒,实现高效、稳定的NRR。未来可进一步拓展自旋调控策略至其它过渡金属及反应体系,为设计新一代高效光催化材料提供范式。
Ge et al. Engineering Spin State of Atomic Iron Centers for High-Performance Photocatalytic Nitrogen Fixation. Angew. Chem. Int. Ed. 2025, e202506470.
王小治,扬州大学教授、博导,扬州大学环境科学与工程学院院长。主要研究方向为:固废资源化、环境材料合成及水土环境应用。江苏省“333工程”培养对象,江苏省“六大人才高峰”团队负责人。兼任中国土壤学会理事,中国生态学会生态健康与人类生态专业委员会委员,中国土壤学会土壤工程委员会委员。目前担任《农业资源与环境学报》编委。近几年承担与完成科技部、国家自然基金委等科研项目10余项。申请及授权发明专利40余件。研究成果获得江苏省科技进步三等奖、江苏省环境科学学会环境保护科学技术一等奖、江苏省能源研究会科技奖科学技术进步二等奖等。迄今为止,以通讯作者在Angew. Chem. Int. Ed., ACS Nano, Advanced Science,ACS Catalysis,Applied Catalysis B: Environmental and Energy等国际一流期刊上发表论文150余篇,论文引用3000余次。
葛骁,主要从事单原子催化剂可控制备、环境功能纳米材料的开发设计、水土环境修复及固体废弃物资源化利用等方面研究工作。研究成果获得江苏省环境科学学会环境保护科学技术一等奖、中国商业联合会科学技术进步二等奖等。迄今为止,以第一或通讯作者在Angew. Chem. Int. Ed., ACS Nano, ACS Catalysis,Applied Catalysis B: Environmental and Energy国际知名期刊发表论文30多篇。
声明

