标题:Electrocatalytic Polyester Waste Upcycling via Lattice Oxygen Redox Activation
作者:Yan Chen, Chenghao Jia, Chenyu Zhou, Shiying Wu, Xuepeng Xiang, Nian Zhang, Shijun Zhao, and Zhang Lin
通讯作者:林璋
通讯单位:华南理工大学&中南大学
论文DOI:https://doi.org/10.1002/anie.202513447
聚酯被认为是塑料最重要的分支之一,包括聚对苯二甲酸乙二醇酯(PET)、聚对苯二甲酸丙二醇酯(PTT)、聚对苯二甲酸丁二醇酯(PBT)、可生物降解塑料(如聚乳酸(PLA)、聚丁二酸丁二醇酯)等。废弃聚酯中的酯基允许它们在温和的温度和压力下完全水解成小分子醇,如乙二醇、丙二醇、1,4-丁二醇、乳酸等。通过利用这些来自废弃聚酯的醇单体作为碳源,电催化技术可以合成高附加值的有机酸产品(如甲酸、乙醇酸、乙酸、琥珀酸、丙酮酸),并以低功耗产生有价值的氢气。开发高效和高选择性的电催化剂对于聚酯塑料电化学改性工艺的可持续性和经济可行性至关重要。不少相关工作报导了通过包括杂原子掺杂、非均相界面、单原子化、结构非晶化等在内的多种手段提升催化剂的性能表现,但是都是基于优化催化剂中金属位点的性质进而展开,催化剂中阴离子的氧化还原活性与电催化性能之间的关联尚不明晰。了解这一全新的领域对于设计有效的塑料改性催化剂至关重要。
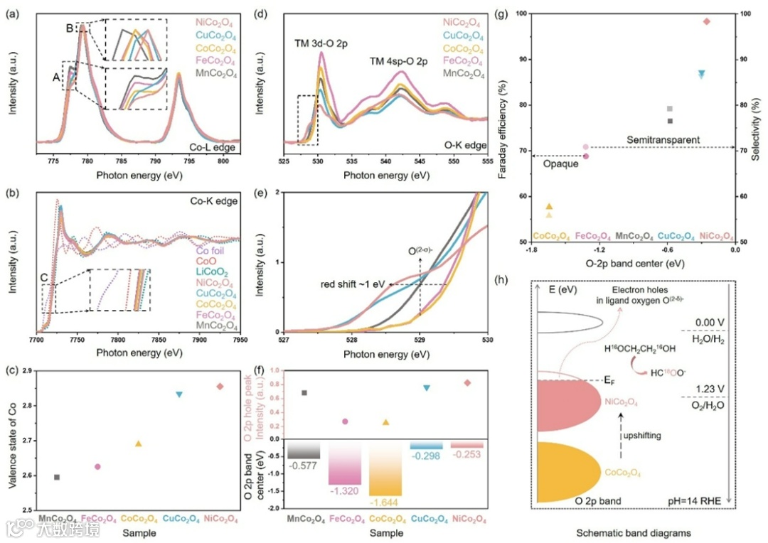
近日,中南大学林璋教授&华南理工大学陈燕教授以不同电负性杂原子掺杂的尖晶石MCo2O4(其中M=Mn、Fe、Co、Cu和Ni)作为模型催化剂,确定了晶格氧活性是控制废弃PET电化学改性的关键因素。NiCo2O4表现出最高的氧活性,其特征是氧配体空穴密度最大,O 2p能带中心最接近费米能级。这种独特的特性有助于其晶格氧直接参与到乙二醇氧化反应当中,使产甲酸盐的选择性和法拉第效率同时高达98.3%和98.9%,在过渡金属氧化物用于小分子醇电化学氧化的性能对比中具有显著的竞争力。本工作中关于晶格氧活性作用的理论发现为完善能够升级废弃聚酯的高活性催化剂的设计原理提供了关键的见解。

开发高效和高选择性的电催化剂对于聚酯塑料电化学改性工艺的可持续性和经济可行性至关重要。最近的研究探索了包括杂原子掺杂、非均相界面、单原子化、结构非晶化和合金化等策略以提高催化剂的催化性能。虽然这些方法存在差异,但它们的核心目标都是以优化金属位点作为活性中心。有趣的是,具有氧化还原活性的阴离子网络被报导存在于催化剂中。但是晶格氧位点(不同于金属位点)在增强电催化聚酯塑料升级的催化活性方面的作用仍未得到探索。因此了解晶格氧活性和催化性能之间尚不明确的联系对于设计有效的塑料改性催化剂至关重要。对这一有待研究的领域展开探索是完善催化剂设计原则和改进废物转化过程的关键机会。
(1) 首次明晰了催化剂中晶格氧活性(氧配体空穴密度、O 2p能带中心位置)与乙二醇电氧化制甲酸的性能(选择性、法拉第效率)之间的联系、明确了其可以作为尖晶石MCo2O4(其中M=Mn、Fe、Co、Cu和Ni)系统中EGOR性能的电子结构描述符。
(2) 通过18O同位素标定耦合GC-MS直接证明了NiCo2O4的晶格氧参与反应。受益于其最高的晶格氧活性,产甲酸盐的选择性和法拉第效率同时高达98.3%和98.9%。极少的杂质生成提升了后续高附加值产品二甲酸钾的收率并提升了盈利空间。经济性分析表明废PET塑料电化学升级回收产生的收入约为739美元/吨。
电化学升级方案相比于传统的热处理方案更加适配现有的风/光电系统,能够在更低的温度和压力下实现塑料的处理,同时生产高附加有机酸产品。
图1. 废聚酯的电化学升级方案代替传统方法合成有机酸的示意图,可以同时去除“白色污染”并实现可持续的碳循环
电化学性能测试表明尖晶石MCo2O4(其中M=Mn、Fe、Co、Cu和Ni)的整体氧化电流随着掺杂杂原子电负性(Mn(1.55) < Fe(1.83) < Co(1.88)< Cu(1.90) < Ni(1.91))的增加而增加,即NiCo2O4> CuCo2O4 > CoCo2O4 > FeCo2O4> MnCo2O4。产物测试的结果表明产甲酸盐的选择性与法拉第效率遵循NiCo2O4 > CuCo2O4> MnCo2O4 > FeCo2O4 > CoCo2O4的顺序,即产甲酸盐活性对掺杂剂的电负性呈现出火山状依赖。原位红外光谱技术进一步证实了催化剂表面甲酸盐产生的动力学趋势同产物测试的趋势一致。
图2. PET衍生乙二醇电氧化反应(EGOR)的电催化剂表征和性能评价
产甲酸盐的法拉第效率和选择性并没有遵循与Co价态和掺杂原子电负性顺序相同的趋势,而是对掺杂剂的电负性和Co价态呈现出火山状依赖。这一结果表明,Co价态不是表示MCo2O4(其中M=Mn、Fe、Co、Cu和Ni)尖晶石体系EGOR活性的合适电子结构描述符。与金属价态的不适配完全不同的是,O 2p能带中心位置与氧配体空穴的峰值强度呈现出一致的趋势,也与EGOR活性对掺杂剂的依赖性一致。通过绘制不同样品的O 2p能带中心位置与甲酸盐生产的法拉第效率及选择性的关联图,可以清楚地看到O 2p能带中心与EGOR活性之间的强相关性。这种强烈的相关性表明,O 2p能带中心可以作为表示MCo2O4 EGOR活性的电子结构描述符。
图3. 确定MCo2O4电催化剂(M=Mn、Fe、Co、Cu和Ni)用于EGOR活性的电子结构描述符
通过18O同位素标记耦合GC-MS测试,表明Co3O4中晶格氧不参与乙二醇氧化反应,但晶格氧活性更高的MnCo2O4及NiCo2O4中的晶格氧直接充当活性位点并参与反应,且NiCo2O4中的晶格氧参与的程度更高。反应路径的能垒图也与实验结果一致。
图4. 用于确定乙二醇氧化反应途径的同位素标记实验和理论计算
随后进行了实际废弃塑料通过电化学升级方案得到高附加值产品的小试运行。废PET塑料首先在1 M KOH的水溶液中水解成单体。然后将获得的混合溶液直接用作膜电极组件(MEA)组装的电解槽的电解底物。以NiCo2O4同时作为阴极和阳极,水解产物中的EG被氧化成甲酸盐,而水被还原成氢气。电解过程中甲酸盐生产的法拉第效率约为92%。同时,使用排水法对氢气生产的法拉第效率进行了量化,数值接近100%。电解后,通过添加甲酸作为酸化剂,水解产物PTA可以首先从溶液中沉淀出来。EG电氧化得到的甲酸盐与后续加入的甲酸经过蒸发结晶反应进而转化为二甲酸钾(KDF)。由于NiCo2O4对甲酸盐的高选择性,实现了高达74%的KDF收率。经济性分析表明,使用这种电解系统升级一吨废弃PET的盈收约为739美元。
图5. 废PET电催化回收为有价值的产品流程图
本研究成功合成了具有不同电负性杂原子掺杂(M=Mn、Fe、Co、Cu、Ni)的尖晶石型MCo2O4电催化剂,用于废弃聚对苯二甲酸乙二醇酯(PET)的电催化升级回收。MCo2O4对PET衍生乙二醇电氧化反应(EGOR)的活性与掺杂金属M的电负性呈火山型曲线关系,其中Co3O4和NiCo2O4分别表现出最低和最佳性能。NiCo2O4产甲酸盐的法拉第效率和选择性分别高达98.9%和98.3%,是过渡金属电催化剂在醇电氧化领域报道的最高值之一。通过软X射线吸收谱(sXAS)和密度泛函理论(DFT)计算,确立了晶格氧活性,即氧配体空穴密度和O 2p能带中心相对于费米能级位置,作为MCo2O4体系用于EGOR性能的电子结构描述符。结合18O同位素标记实验与反应路径计算,进一步证实晶格氧直接参与EGOR可促进甲酸盐生成。最终组装了以NiCo2O4同时作为阴极和阳极的电解槽,用于实际废弃PET塑料水解液的电解处理。经过分离纯化,成功获得了氢气、二甲酸钾(KDF)和对苯二甲酸(PTA)等高价值产物。经济分析表明,该电解系统每升级回收一吨PET塑料可盈收739美元。本工作关于晶格氧活性作用的理论发现,为完善废弃聚酯升级回收的高活性催化剂设计原则提供了关键见解。
声明

