第一作者:吴祺祺、吉思佳、陈金玲
通讯作者:陈光需、邱光磊、洪崧富、赵伟伟
通讯单位:华南理工大学、国立阳明交通大学、南京大学
论文DOI:https://doi.org/10.1038/s44221-025-00516-6
二氧化碳资源化利用被视为实现碳中和的重要途径,但一个长期难题是:如何在不经过复杂分离和纯化的情况下,直接利用电化学还原产物。与此同时,城市污水处理中反硝化过程需要外加碳源,而现有的商业碳源(如醋酸盐)成本高昂且存在应用局限。本研究提出了一种新型的电化学-生物耦合体系,将二氧化碳电还原与城市污水反硝化过程相结合。在该体系中,电催化反应在中性电解液中高效生成甲酸盐(formate-e),并直接作为微生物反硝化的碳源与能量载体。实验结果表明,该体系不仅实现了优异的硝酸盐去除速率(~3.06 mg/L/h),而且在针对特异性菌群长期连续驯化后,formate-e的反硝化效果超越了传统的商业碳源醋酸盐。通过进一步的环境与技术经济分析显示,若结合电化学回收与分离系统,可显著降低电解液成本,为该耦合系统的规模化应用创造条件。这一研究为二氧化碳减排与城市污水处理的协同发展提供了全新思路,也展现了电化学产物直接应用于环境治理的巨大潜力。
碳捕集、利用与封存(CCUS)被认为是缓解温室效应的有效途径。其中,电化学二氧化碳还原(CO2RR)因能够利用可再生电力将CO2转化为高价值产物而备受关注。近年来,催化剂开发取得了显著进展:Cu基催化剂可生成包括乙烯、乙醇和乙酸在内的多种C2+产物,但单一产物选择性较低,导致分离与纯化成本高昂;Ag和Au基催化剂已能在工业相关电流密度(>500 mA cm-2)下高选择性地产生CO;而Pd、Sn和Bi基催化剂则在甲酸合成上表现出极高的选择性(FE > 90%)。与此同时,反应装置的优化也持续推动了CO2RR效率的提升。然而,CO2RR产物的收集与分离仍面临能耗高、工序复杂等难题,严重制约了其实际应用。因此,亟需建立一种能够直接利用CO2RR产物的应用途径,从源头上减少甚至避免额外分离步骤,为其产业化推广铺平道路。
为此,科学界亟需探索更加简洁、可规模化的应用途径,最好能直接利用这些还原产物,避免额外的分离步骤。相关探索已经起步,例如,有研究通过将CO2RR与基因工程改造的酵母发酵结合,实现了葡萄糖和脂肪酸的合成(Nat. Catal. 2022, 5, 388-396);也有团队利用电解生成的醋酸和甲酸生产生物燃料β-法呢烯(Chem Catal. 2023, 3, 100557);还有研究开发了两步电解系统,能产出高浓度的醋酸溶液,用于食品生产中的微生物培养(Nat. Food 2022, 3, 461-471)。但是,CO2在电化学反应中的转化率有限,加之产物往往需要中和、蒸馏等复杂分离步骤,使其难以实现实际的工业化应用。所以,探索一种更简洁、可规模化的利用路径,不仅具有重要的科学意义,也对实际推广充满吸引力。
基于此,华南理工大学环境与能源学院的陈光需教授和邱光磊教授深度结合学科特色和实验平台,通过仔细对比CO2RR与城市污水反硝化处理两个系统的特点,研究团队提出,生物反硝化是CO2RR产物的理想应用场景。原因有四:(1) 反硝化过程中需要多种碳源,这使得CO2RR产物可以直接被利用,避免了复杂的分离难题;(2) 参与反硝化的微生物种群多样且具有适应性,能够根据可利用的有机物进行自我驯化;(3) 反硝化对碳源浓度的需求仅在毫克每升级别,正好匹配CO2RR产物的浓度范围;(4) 反硝化过程适宜在中性或微碱性条件下进行,与电化学反应条件高度契合。基于此,团队设计了一种电化学-生物反硝化耦合系统:利用可再生电力将CO2转化为甲酸,再由活性污泥中的微生物直接用于反硝化。这一体系为实现能源-碳循环闭环和推动污水处理的绿色转型提供了新路径。
图1. 电化学-生物反硝化耦合系统。a, CO2RR与生物反硝化系统的兼容性对比;b, 新一代污水处理方案:CO2RR与反硝化协同设计。
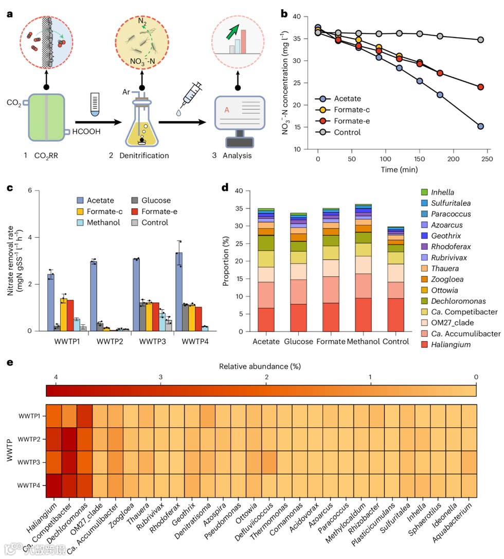
1. 首先在反硝化实验中对比了4种常见商业碳源(甲醇、甲酸盐、乙酸盐和葡萄糖)的效果。结果显示,乙酸盐的硝氮(NO3-N)去除效率最高;而商业甲酸盐(formate-c)与CO2RR生成的甲酸盐(formate-e)表现出相近的去除效果。这一实验结果初步验证了“将CO2RR与生物反硝化耦合”的设想具有一定的可行性。
2. 通过一种简便且可重复的方法,将铋基金属有机框架(Bi-MOF)转化为高活性的Bi2O3@N/C催化剂材料。在中性电解液环境(1 M KHCO3)和高电流密度(100 mA cm-2)条件下,该材料能够高效稳定地将CO2转化为甲酸盐。进一步分析发现,催化剂表面的氮掺杂碳层(N/C)可帮助转移活性位点累积的电荷,从而稳定Bi0/Bi3+催化活性界面,实现甲酸盐的长时间高效转化。
3. 在实现CO2RR的稳定运行后,将将富含甲酸盐的电解液直接作为外加碳源,用于污泥中微生物群落的驯化。基因测序结果显示,成功培养出对formate-c具有特殊偏好的微生物种群。进一步的反硝化实验表明,经过富集的污泥在利用formate-c时,其NO3-N移除速率显著提升,已经超越了传统碳源乙酸盐的效果。
4. 初步的TEA和LCA分析显示,CO2RR相比巴斯夫传统使用的催化工艺具有更低的碳排放压力,展现出显著的减碳潜力和环境友好性。为了进一步降低耦合系统的运行成本,将电化学回收与分离系统(ERSS)集成到电化学-生物反硝化平台中,成功实现了运行成本的进一步下降。
Bi2O3@N/C的CO2RR表现与机理分析
以Bi-MOF为前驱体,在氩气氛围下煅烧得到Bi2O3@N/C催化剂材料。高分辨透射电镜图像(HRTEM)显示其由表面金属Bi、无定型氮掺杂碳层和Bi2O3块体构成。在流动电解槽中(flow cell),该催化剂在100 mA cm-2下实现了91.7%的甲酸选择性和约24小时的稳定运行。同步辐射原位表征表明,Bi2O3@N/C在反应过程中,维持稳定的Bi0/Bi3+界面,从而保证了甲酸盐的高效长时间转化。
图2. Bi2O3@N/C催化剂的CO2RR性能测试和机理分析。
CO2RR与污水反硝化耦合系统的搭建与分析
得益于Bi2O3@N/C催化剂在CO2RR中对甲酸盐的高选择性,我们将电解液中的formate-e直接用于反硝化,结果显示其NO3-N去除速率与商业甲酸盐相当(图3b)。同时,不同污泥的普适性实验表明,formate-e对NO3-N的去除效率存在显著差异,这主要源于微生物群落组成不同。随后,为了研究造成这种差异性的原因,我们以WWTP1为调查对象,对反硝化批次实验后的污泥进行微生物种群分析。如图3d所示,基因测序结果发现,无论碳源类型如何,Haliangium和Ca. Accumulibacter均为主要反硝化菌,并在formate-e条件下得到验证。这些核心微生物群落保证了碳源的广泛适用性与稳定脱氮性能,从而增强了电化学-生物混合系统的可操作性与推广潜力。
图3. 以formate-e作为碳源的反硝化测试及其污泥中微生物种群分布。
对formate-e具有特殊偏好的微生物群落的驯化与富集
基于上述结果,我们的目标是提高倾向于formate-e的微生物群落的相对丰度,从而探索碳源利用的特异性,并使CO2RR与异养反硝化进一步相结合。鉴于formate-c与formate-e表现出相似的反硝化性能,在实验室规模的连续流反应器中,以WWTP1活性污泥为接种源,长期运行formate-c作为唯一碳源。如图4b所示,运行10天后,出水的NO3-N浓度始终保持在10 mg/L以下,验证了反应器的长期稳定性。这一结果为富集formate优势反硝化菌的可行性提供了证据。随后,使用formate-e进行了相同的驯化实验,同样得到了优势反硝化菌群的富集。综上,利用两类甲酸盐成功富集反硝化微生物群落,验证了电化学-反硝化耦合体系的可行性。在连续运行35天后开展的批次实验中,formate-e表现出最高的硝氮去除速率(1.08 mgN/(gSS•L)/h),显著优于乙酸盐(0.92 mgN/(gSS•L)/h)和葡萄糖(0.20 mgN/(gSS•L)/h)(图4e)。结果表明,长期运行有效富集了偏好formate-e的微生物群落,从而显著提升了WWTP1污泥的反硝化性能。
图4. 针对formate-e特异性偏好微生物群落的长期驯化实验。
环境和经济分析
开展了初步的生命周期评价(Life cycle assessment, LCA),以评估在可再生能源供电条件下,电化学合成甲酸盐对传统生产过程的脱碳潜力。图5a展示了CO2RR与传统BASF工艺生产1 kg甲酸盐的环境影响评价结果。基于评估,电化学路径的全球变暖潜能(GWP)为2.29 kg CO2 eq,显著低于BASF工艺的4.89 kg CO2 eq。这一差异凸显了电化学合成体系的减碳潜力,并验证了其作为环境友好替代方案的前景。尽管含有formate-e的电解液(1 M KHCO3)可直接作为碳源用于反硝化,但其同时引入了大量电解质,导致运行成本增加。为此,我们引入电化学回收与分离系统(ERSS),实现电解质的循环利用,从而进一步降低系统运行成本。基于ERSS的经济性分析表明,系统运行成本与HCOOK浓度密切相关。通过引入ERSS,CO2RR所需转化的HCOOK阈值浓度显著降低至1.08 mol L-1,此时工艺成本已可与商业甲酸(约660美元/吨)相当。这一结果为电化学合成甲酸在污水处理中的实际应用奠定了经济基础。
为进一步评估应用潜力,我们也开展了初步的技术经济分析(TEA)。结果显示,CO2RR生成甲酸盐的基础运行成本为1808.8美元/吨(不含液体分离费用);考虑到HCOOK生成所需的等摩尔K+,总成本将升至4735.1美元/吨(浓度0.066 mol L-1),显著高于市场价660美元/吨,表明提升CO2RR产物浓度至关重要。值得注意的是,引入ERSS不仅可避免液体产物分离这一成本最高环节,还能实现电解质回收,从而兼具降本与环境可持续性优势,凸显了电化学-生物耦合体系的商业化潜力。
图5. 环境压力与经济分析。
该电化学-生物耦合体系为直接利用CO2RR产物提供了一种有前景的策略,可由光伏、风能或电网低谷电力驱动。未来研究将聚焦于开发稳定高效的CO2RR/CORR体系(包括反应装置和催化剂),以实现对乙醇、乙酸盐、正丙醇等C2+液体产物的高效合成。这类高能量密度小分子有望进一步提升生物反硝化的效率与经济性。并且,随着工程设计的持续优化,该体系有潜力实现技术可行性与经济可行性的统一。更重要的是,通过回收并利用火电、污泥或垃圾焚烧以及生物反硝化过程中释放的CO2作为反应原料,有望实现净零排放,甚至迈向碳负排放。总体而言,本研究为CO2RR的工业化应用建立了一条可持续路径,并为拓展至其他电化学合成反应提供了可能。
该成果以“Realizing the practical application of CO2 electroreduction for urban wastewater denitrification”为题,发表在Nature Water期刊上,华南理工大学2020级博士生吴祺祺、2025级博士生吉思佳和2021级硕士生陈金玲为共同第一作者,华南理工大学陈光需教授、邱光磊教授、阳明交通大学洪崧富助理教授、南京大学赵伟伟教授为共同通讯作者。
链接:https://www.nature.com/articles/s44221-025-00516-6
陈光需,博士,华南理工大学教授,海外高层次引进人才,挥发性有机物污染治理技术与装备国家工程实验室骨干成员,环境与能源学院环能所副所长。研究方向主要包括电催化(电化学醇醛精准转化、电化学CO2固定与应用、电化学制氢)、电化学催化反应与分离系统、多相催化(小分子化学储氢、放氢,环境催化VOCs)、高分子材料可再生利用(塑料PE、PET、PS高值化利用)和AI + 材料合成 + 催化探索。课题组欢迎具有科研理想的硕博士生加入,课题组介绍请见https://ecourse.scut.edu.cn/web/gt/1/index.html?id=65799
邱光磊,博士,华南理工大学教授,环境与能源学院副院长。研究方向主要涉及膜生物污水处理工艺技术、强化生物除磷过程机制、新型生物脱氮除磷技术原理和污水处理微生物生态学。
洪崧富,博士,国立阳明交通大学应用化学系助理教授。研究兴趣主要包括纳米材料的合成、催化反应的应用、催化反应器的设计,以及在OER、HER、ORR和CO2RR应用中开发能源催化材料的原位技术。
赵伟伟,博士,南京大学化学化工学院教授。要从事光电化学生物分析、单细胞分析、晶体管生物分析、神经形态器件等方面的研究工作。
声明

