第一作者: 薛文杰、姜辉
通讯作者: 刘金龙、夏宝玉、游波
通讯单位: 长江大学、华中科技大学、中南大学
论文DOI: https://doi.org/10.1038/s41467-025-64649-8
当前主流的C2H4生产基于化石燃料的高温工艺,年碳排放超3.66亿吨;绿电驱动的CO2电还原虽能产生C2H4,却因阳极析氧反应导致“电子经济性”低下。本研究开发了一种双极C2H4电合成系统,成功实现将CO2与生物质废酸(丙酸,PA)两种废弃物同步转化为高附加值C2H4。通过构建纳米多孔Pt阳极与W掺杂CuOx阴极的高效电催化剂组合,系统在800 mA cm−2的工业级电流密度下实现了118.7%的总法拉第效率。
C2H4,作为现代化学工业的基石,是生产塑料、树脂、纤维和无数日用化学品不可或缺的原料。目前,C2H4的生产严重依赖化石燃料通过高温(>750°C)蒸汽裂解或烃类脱氢等工艺制得。这些化工过程不仅是能源消耗的“巨兽”,更每年向大气中排放超过3.66亿吨的CO2,加剧了全球气候变化。尽管生物乙醇催化脱水制C2H4技术因其反应温度较低且原料可再生而受到关注,但生物质精炼本身也面临着成本高、能耗大以及大量生物废酸排放等新难题。在此背景下,由可再生能源驱动的电化学CO2还原技术,能够在常温常压下将温室气体CO2转化为高附加值化学品,为C2H4的绿色合成带来了曙光。过去十年,全球科研界投入巨大精力开发新型电催化剂、电极和电解槽,以提升阴极CO2还原制C2H4的选择性和效率。然而,一个常被忽视的瓶颈在于:与之配对发生的阳极反应(通常是析氧反应)仅产生经济价值较低的氧气,导致整个电解过程的“电子经济性”低下。因此,开发更高效的以废弃物为原料的C2H4电合成系统至关重要。
1. 开发了一种环境友好的双极C2H4电合成系统,首次将阴极CO2还原与阳极丙酸(PA)氧化脱羧反应耦合起来,实现了从两种废弃物(CO2和生物质废酸PA)中同步生产C2H4。
2. 该配对系统在800 mA cm−2的工业级电流密度下,实现了118.7% 的总C2H4法拉第效率,并在1000 mA cm−2的大电流密度下仍保持109.8%的高效率,体现了极高的电子经济性。
3. 机制研究表明,阳极侧:纳米多孔Pt(np-Pt)在反应过程中原位形成了极化的Pt-PtO2界面,引起Pt的d带中心下移,优化了关键中间体*CH2CH2的吸附能,从而高选择性地促进丙酸脱羧制C2H4。阴极侧:W掺杂的CuOx(W-CuOx)催化剂中,高价态W离子稳定了Cu+物种,从而提高了CO2还原制C2H4的选择性和稳定性。
本文开发的新型双极C2H4电合成系统,可同步将CO2和生物质废弃物PA高效转化为高附加值C2H4(图1a)。考虑到羧酸电氧化路径复杂(包括Kolbe偶联、非Kolbe脱羧等多种途径如图1b),研究团队首先系统筛选了八种商业金属箔片。结果发现,贵金属Pt在PA脱羧制C2H4中表现最佳(图1c)。
图1 双极C2H4电合成系统示意图。
受此启发,作者通过无模板电沉积法合成了纳米多孔Pt微球(np-Pt)。这种结构具有更大的电化学活性面积,显著促进了传质过程和活性位点的暴露,使其性能超过商业Pt箔(图2c-d)。在优化反应条件(PA浓度2.0 M,pH=10.0)后,np-Pt在流动池中实现了58.8%的阳极FEC2H4(400 mA cm−2),甚至在高至1000 mA cm−2的电流密度下仍保持52.8%的效率(图2e-f)。
图2 丙酸脱羧制C2H4的电催化性能。
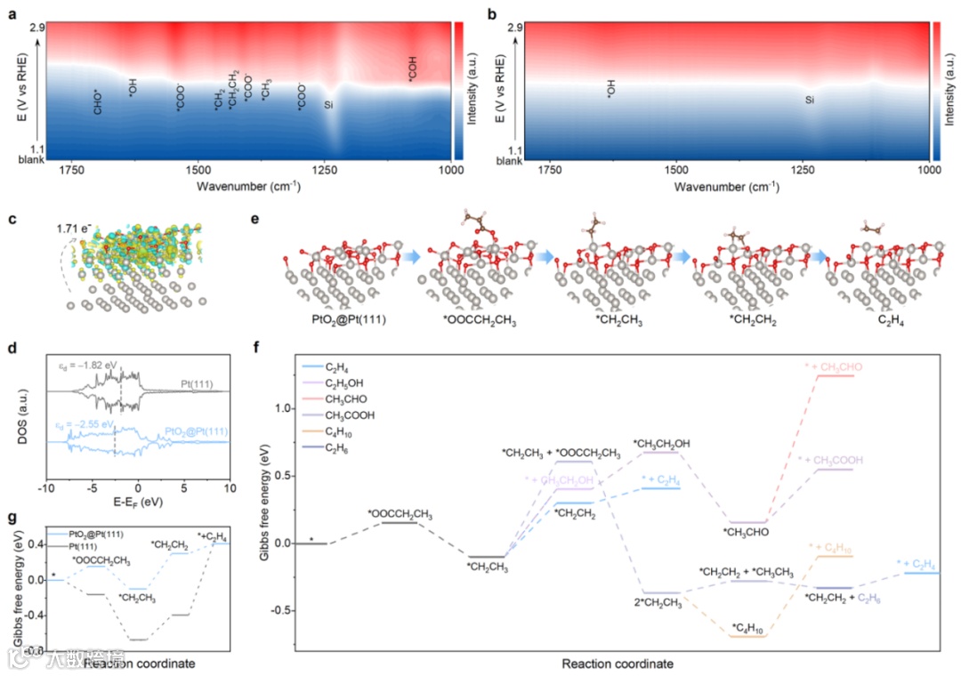
为了探究np-Pt性能优异的原因,本工作进行了一系列精细表征。XRD、XPS和同步辐射XANES分析均表明,反应后的np-Pt表面发生了部分氧化。高分辨TEM和元素Mapping直接观察到了PtO2相的存在以及与金属Pt形成的界面(图3d-e)。准原位拉曼光谱则动态地捕捉到了α-PtO2特征峰随电解时间逐渐增强的过程(图3f)。
图3 形貌与结构表征。
进一步的原位ATR-SEIRAS(图4a)成功检测到*CH2CH2中间体(1442 cm−1)以及其他副产物(如乙醇、乙醛、乙酸)的特征信号。DFT理论计算佐证了实验结果。电荷密度分布和态密度(DOS)分析表明,Pt-PtO2界面处的电子从Pt流向PtO2,导致Pt的d带中心下移(从-1.82 eV降至-2.55 eV)。这一电子结构的微调,显著降低了*CH2CH2中间体脱附步骤的能垒,使得C2H4更容易生成和脱附,而非进一步转化为其他副产物(图4c-g)。
图4 通过原位ATR-SEIRAS和DFT计算揭示的构效关系。
在分别优化了阴、阳极催化剂后,本工作将W-CuOx阴极和np-Pt阳极集成于一个流动电解槽中,构建了双极C2H4电合成系统(图5a)。阴极侧的W-CuOx在CO2还原制C2H4中表现出色,在-800 mA cm−2下实现了63.4%的FE(图5b)。当两个半反应成功配对后(图5d),在800 mA cm−2的电流密度下,总法拉第效率达到了118.7%。技术经济分析(TEA) 表明,在当前性能下,当操作电流密度≥200 mA cm−2时,该工艺已具备经济可行性。在400 mA cm−2的工业电流密度下,每生产一吨C2H4,预计可产生约244.3美元的净收益(图5g)。
图5 双极C2H4电合成系统的性能与优势。
本研究开发了一种新型双极C2H4电合成系统,可以将CO2和生物质废酸(丙酸)两种废弃物同时转化为高价值的C2H4。通过构建纳米多孔Pt阳极与W掺杂CuOx阴极的高效电催化剂组合,实现了破纪录的118.7%总法拉第效率。这一“双极电合成”策略有望被拓展至其他高值化学品的绿色制造中,为构建可持续发展的未来化学工业奠定坚实的基础。
Wenjie Xue, Hui Jiang, Jinlong Liu,* Xinqing Chen, Conghui Tang, Bao Yu Xia* & Bo You*, Bipolar Ethylene Electrosynthesis from CO2 and Biowaste Acid with Total Faradaic Efficiency over 118%, Nat. Commun. 2025, 16, 9054.
https://doi.org/10.1038/s41467-025-64649-8
刘金龙,2011年本科毕业于中南大学应用化学系,博士师从澳大利亚阿德莱德大学化学工程与先进材料学院Shi Zhang Qiao院士,随后先后在剑桥大学、奥克兰大学从事博士后研究工作。2021年加入中南大学,现为化学化工学院应用化学系特聘副教授。长期从事先进能源材料的设计、合成、结构表征及其在电池(锂/钠离子电池和金属空气电池)、超级电容器、电催化等新能源技术中的应用,以及基于量子化学计算和分子动力学模拟进行化工新材料设计筛选、电子结构分析和反应机理探究。目前已在Angewandte Chemie, Advanced Materials, Nature Communications等国际知名期刊发表学术论文60余篇,10篇入选ESI高被引论文,总被引8900余次,获得国家授权发明专利4项。
夏宝玉,华中科技大学教授,博士生导师。2023年获批国家杰出青年基金。2010年博士毕业于上海交通大学,2011年至2016年在新加坡南洋理工大学工作,2016年入职华中科技大学,入选中组部第十二批“计划”。主要从事能源化学、材料化学等教研工作。主持自然科学基金,中组部人才计划项目,国家重点研发计划等项目。在 Science (2篇), Nature, Nature Energy, Nature Synthesis, Nature Communications, PNAS, Journal of the American Chemical Society, Angewandte Chemie, Advanced Materials等期刊发表论文200余篇。2018至2025年连续入选科睿唯安“全球高被引科学家”。
游波,华中科技大学教授、博士生导师。2014年在中国科学技术大学邓兆祥教授课题组获得博士学位后,分别在美国犹他州立大学Yujie Sun、新加坡南洋理工大学Hong Li以及澳大利亚阿德莱德大学Shi Zhang Qiao院士课题组从事博士后研究工作。研究兴趣主要集中在能源小分子/生物质分子等的集成电活化研究。主持/参与国自然科学基金、重点研发计划等项目。以第一或(共同)通讯作者身份在Chemical Reviews, Accounts of Chemical Research (2篇), Journal of the American Chemical Society (3篇), Angewandte Chemie (8篇), Joule, Nature Communications (2篇), Advanced Materials (3篇)期刊发表论文20余篇。共发表SCI论文110余篇, 其中ESI高被引论文25篇,总被引17000余次,H指数60。入选2024/2025年科睿唯安“全球高被引科学家”,2023/2024年爱思唯尔“中国高被引学者”(化学)等。
声明

