第一作者:边继踊
通讯作者:安晓强、唐军旺
通讯单位:清华大学
论文DOI:10.1021/jacs.5c07315
近日,清华大学环境学院安晓强副研究员和清华大学化工系唐军旺院士合作在化学领域著名学术期刊Journal of the American Chemical Society上发表了题为“Bioinspired Fe Single-Atom Nanozyme Synergizes with Natural NarGH Dimer for High-Efficiency Photobiocatalytic Nitrate Conversion”的研究论文。为突破硝酸盐(NO3-)还原过程中的限速步骤(NO3-→NO2-),本研究基于理论计算,设计制备了氮化碳(C3N4)负载的铁单原子纳米酶Fe/C3N4-CN。该纳米酶可模拟硝酸还原酶(NarGHI)中NarI亚基的功能,具有更优异的电子传输能力。在可见光照射下,纳米酶与NarGH构成的生物-非生物纳米结构表现出高效的NO3-转化性能,反应动力学常数达到1.64 × 10-2 min-1,生成NO2-的选择性接近100%。本研究为解决NO3-转化瓶颈问题提供一种新颖解决方案,在低碳脱氮和合成氨生产中具有应用潜能。
NO3-还原转化在自然生态与化工过程中均具有关键作用,然而无论是用于水体脱氮的反硝化过程,还是通过NO3-还原反应(NO3⁻RR)合成氨的绿色路线,都受到初始步骤(NO3-→NO2-)缓慢动力学的制约。自然界中,反硝化微生物通过NarGHI启动级联反应,其中NarI亚基负责将醌池电子传递至NarGH中的催化中心,实现NO3-高效还原。尽管半人工光合系统在驱动NO3-还原转化中已展现出潜力,但由于缺乏有效的电子传递路径,其效率仍受限。
近年来,单原子纳米酶的出现为模拟金属酶活性中心提供了理想平台,其在过氧化物活化、CO2转化等反应中已展现出类酶催化性能。受此启发,本研究通过在C3N4上构建铁单原子与氰基(–C≡N)基团,模拟NarI亚基中血红素bD与bP的电子传递功能。该单原子纳米酶进一步与天然NarGH二聚体整合,构建出Fe/C3N4-CN/NarGH杂化体系。通过理论计算与光物理表征,揭示光生电子从模拟NarI的纳米酶到NarGH的高效转移机制,为突破NO3-转化动力学限制提供理论基础。
理论计算预测
图1:生物-非生物相互作用与电子转移计算分析。
受NarGHI中NarI亚基电子传递路径的启发,本研究设计了一种Fe/C3N4-CN单原子纳米酶,通过引入空间分离的Fe单原子与–C≡N基团,模拟NarI中氧化位点(bD)和还原位点(bP)的双重功能。分子动力学模拟表明,Fe/C3N4-CN与天然NarGH可自发形成稳定复合物,在不同初始构象中,Fe/C3N4-CN与NarGH都能在静电互补作用下实现特异性取向结合,为电子转移提供了最优构型。
密度泛函理论计算进一步验证了该仿生设计的合理性:Fe/C3N4-CN中的Fe–N4位点对底物DQH2表现出显著高于天然酶的吸附能(-0.76 eV vs. -0.26 eV),能更高效地催化O–H键断裂。同时,在不同初始构象中,–C≡N基团与NarH中FS4簇的距离均自发收敛至电子传递阈值(14 Å)以内,证实其可有效模拟还原位点功能,实现 “DQH2→[Fe–N4→–C≡N→Fe–S中心→Mo]→NO3-”的仿生电子传递路径。
Fe/C3N4-CN纳米酶合成与表征
图2:Fe/C3N4-CN合成步骤与材料结构表征。
以NaCl为形核抑制剂,将Fe原子分散于前驱体框架中;通过不饱和缩聚在边缘处产生–C≡N基团,最终形成与NarGH酶尺寸相当的Fe/C3N4-CN纳米颗粒。Fe以单原子形式存在,其含量约为0.25 wt%,接近天然NarI亚基中血红素的Fe含量(0.53 wt%)。拟合结果表明Fe与四个N原子配位(配位数≈4.2),平均键长2.00 Å,与DFT计算结果一致。XANES谱显示Fe/C3N4-CN吸收边与血红素(Heme)吸收边接近,说明与Heme bP位点电子结构相似。通过FTIR和XPS谱中证实–C≡N基团的形成,13C MAS NMR谱在121.3 ppm和170.8 ppm处出现分别归属于–C≡N及其邻位碳的特征峰,表明–C≡N位于melon结构顶端。该吸电子基团可拉动Fe原子电子云向芳环移动,具有模拟Heme bD位点的能力。
Fe/C3N4-CN/NarGH催化还原硝酸盐性能
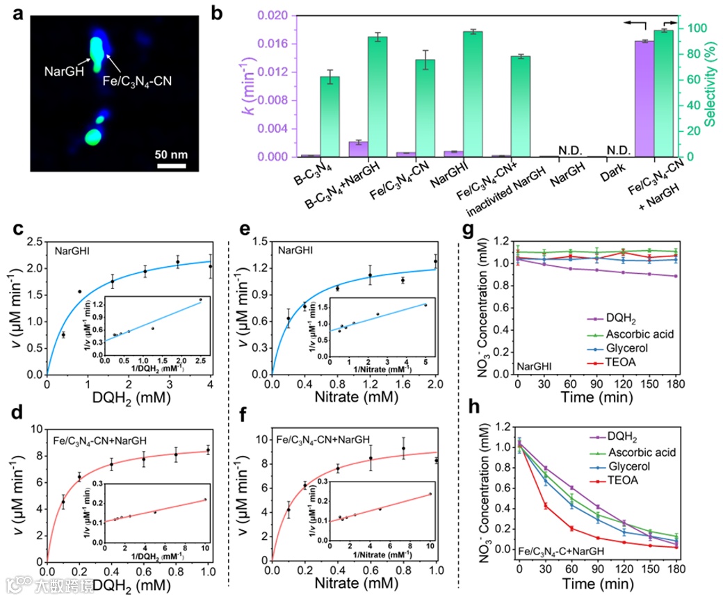
图3:Fe/C3N4-CN/NarGH杂合体的NO3-还原性能与酶促反应动力学。
从反硝化模式菌株(Paracoccus denitrificans)中提取分离获得NarGH二聚体,利用表面等离子共振和激光共聚焦显微镜证实Fe/C3N4-CN与NarGH能紧密结合。研究中构建的Fe/C3N4-CN/NarGH杂化体系表现出卓越的催化性能:NO2-选择性达98.4±1.2%,NO3-还原动力学常数高达1.64×10-2 min-1,分别是天然NarGHI和普通B-C3N4催化体系的21.2倍和68.9倍。15N同位素示踪与低温EPR证实了该体系是通过光生电子激活NarGH中酶活中心(Mo-bisMGD);酶动力学研究表明,该杂化体系对底物DQH2的亲和力(KM(app) = 0.09 mM)显著高于天然NarGHI(0.65 mM),催化效率提升27.3倍。同时,该体系具有优良稳定性,通过调节离子强度可实现催化剂回收再利用。
Fe/C3N4-CN/NarGH中的非生物-生物界面电子传递机制与应用
图4:非生物-生物界面电子传递机制分析与应用验证。
通过DFT计算与光谱分析,系统研究了Fe/C3N4-CN中活性位点位点在光-酶协同反应中的作用。理论计算表明,Fe单原子与–C≡N基团在Fe/C3N4-CN的导带与价带之间引入了三条由杂质能级构成的空带,导致材料吸收边发生红移,扩展至可见光区域。同时,该能带结构将导带能级提升至–1.22 V(vs. NHE),这一电势足以驱动电子经由NarH亚基中的Fe-S团簇(+0.18 V)传递,进而有效激活NarG亚基中的催化活性中心。
瞬态吸收光谱进一步解析了–C≡N基团在跨越非生物-生物界面电子传递中的关键作用:在678 nm处观测到归属于光电子的特征吸收峰,其强度在加入NarGH后显著降低,即电子从Fe/C3N4-CN向NarGH转移。此外,Fe/C3N4-CN/NarGH在400 nm处表现出24%的表观量子产率,为纯Fe/C3N4-CN体系的8.9倍,并高于已报道的光生物催化系统。进一步对瞬态吸收动力学拟合得出的电子转移量子效率高达36%,表明该杂化体系中界面电子传递已不是限速步骤。
该Fe/C3N4-CN/NarGH光生物催化系统在可持续水处理及绿色合成领域展现出应用潜力。在脱氮方面,该系统可高选择性将NO3-还原为NO2-,有效克服传统厌氧氨氧化工艺中NO2-供应不足的瓶颈,其与厌氧氨氧化菌联用可将总氮去除率从生物法的25.5%显著提升至94.2%。在合成氨方向,Fe/C3N4-CN对电子供体DQH2具有高吸附能(-0.76 eV),有效突破了NO3-转化动力学限制。通过同位素标记竞争实验证实,超过95%的氨产物源自光生物催化产生的14NO2-。本研究为低碳排放下NO3-的资源化利用提供了高效可行的技术路径。
本研究成功构建了一种由模拟NarI亚基的单原子Fe/C3N4-CN纳米酶与天然硝酸还原酶组成的人工光合系统,实现了NO3-向NO2-的高效选择性转化。C3N4上的Fe单原子与–C≡N基团精准模拟了生物NarI亚基中氧化还原中心的电子结构,构建了从Fe/C3N4-CN到NarGH二聚体的人工电子传递路径。该生物-非生物杂化体系在太阳能驱动下表现出卓越的NO3-转化性能,优于已报道的硝酸还原酶及模拟纳米材料。瞬态光谱分析证实其优异性能源于界面间的高效电荷传输。该体系成功突破了NO3-还原的限速步骤,为厌氧氨氧化废水处理与低碳合成氨提供了新技术路径,也为开发太阳能驱动的环境与能源应用系统提供了新思路。
Bioinspired Fe Single-Atom Nanozyme Synergizes with Natural NarGH Dimer for High-Efficiency Photobiocatalytic Nitrate Conversion
https://doi.org/10.1021/jacs.5c07315
边继踊,博士,北京清华前沿交叉创新研究院助理研究员。博士毕业于中科院生态环境研究中心,2022年至2025年在清华大学环境学院从事博士后研究。主要从事界面电子传递和水中含氮污染物生物处理的研究工作。在J. Am. Chem. Soc.、Angew. Chem. Int. Ed.、Environ. Sci. Technol.、Water Res.等期刊发表SCI论文10余篇;授权国家发明专利5项。主持国家自然科学基金、国家重点研发计划项目子课题、中国博士后科学基金等项目。
安晓强,清华大学水质与水生态研究中心副研究员,主要从事污废水高效净化与资源化原理及其应用研究,近年来重点关注高级氧化净水同步产能、微生物转化过程调控及强化等领域。在J. Am. Chem. Soc.、Angew. Chem. Int. Ed.等期刊发表SCI论文130余篇,主持和参与国家重点研发专项、自然科学基金面上和重点项目等15项,获授权发明专利23项,成果获国家技术发明二等奖、环境技术进步一等奖等。
唐军旺,欧洲科学院院士(Academia Europaea),比利时欧洲科学院院士(European Academy of Sciences),英国皇家化学会会士(Fellow),曾任伦敦大学学院材料中心主任,光催化和材料化学主席教授,中国国家高层次人才。目前是清华大学化工系工业催化中心组建主任,清华大学首任碳中和讲席教授。同时是伦敦大学学院客座教授,兼任中国科学院留学人员联谊会海外理事、英国陕西联谊会主席。在太阳能的利用、新型催化材料、光催化活化小分子(包括水分解制氢, 甲烷转化,合成氨,二氧化碳转化为高级化学品等)、催化废水处理,以及微波化学方面(塑料的化学降解)具有很深厚的理论基础和研究经验。迄今已在国际顶级杂志Nature, Nat. Catal,Nat. Energy、Nat. Rev. Mater、Chem. Rev.、Chem. Soc. Rev.、Mater. Today、J. Am. Chem. Soc.、Nat. Commun.、Angew. Chem. Int. Ed.等材料和化学领域顶级期刊共发表文章200余篇,总引用20000余次。在多相催化/光催化方面的杰出贡献获得多个国际大奖,包括2021:IChemE Andrew Medal;RSC Corday-Morgan Prize;IChemE Innovative Product Award,2020:Runner-up of IChemE Research Project,2019:IChemE Business Start-Up Global Awards,2018:IPS Scientist Award received at the 22nd IPS conference等。
声明

