第一作者:卢国强
通讯作者:刘苏彪
通讯单位:中南大学
论文DOI:10.1021/acscatal.5c04933
近日,中南大学刘苏彪教授课题组通过对近百种二元纳米合金催化剂进行大数据分析,发现了一个有趣的现象:在二元纳米合金中,当两种金属的原子比例接近1:3时,其二氧化碳电还原(CO2RR)的性能通常达到最优。为了揭示这一黄金比例背后的微观机理,以AgPd纳米合金为模型,通过精确的实验设计与理论计算,证实了Ag0.25Pd0.75纳米团簇(Ag0.25Pd0.75 NCs, Ag/Pd=1:3)拥有近乎完美的CO选择性(FECO = ~100%)和高达71.8%的能源效率。这项工作不仅解释了原子比调控催化活性机理,更为设计下一代高效CO2RR催化剂提供了通用设计准则。
在全球气候变化日益严峻的背景下,二氧化碳(CO2)作为主要的温室气体之一,其减排和资源化利用已成为全球关注的焦点。其中,CO2RR因能直接利用太阳能、风能等可再生能源提供的电能,在温和条件下实现CO2的定向转化,被视为最具工业化潜力的技术路径之一。然而,CO2分子本身化学性质稳定,其活化与定向转化面临巨大挑战。传统单金属催化剂受限于其固有的电子结构普遍陷入“Sabatier困境”。近年来,双金属催化剂因融合两种金属的协同优势而备受瞩目,这为精准调控原子比例优化电子结构来设计催化活性位点提供了参考。迄今为止,已经开发出各种用于CO2RR的双金属纳米合金,它们的活性在很大程度上取决于每种组分的比例,从而影响电子结构和中间体结合,调节CO2RR过程。因此,深入了解原子比例对CO2RR性能的调控机制,构建可预测的“原子比–电子结构–催化性能”构效模型至关重要。
(1) Ag0.25Pd0.75 NCs(Ag/Pd=1:3)表现出最佳性能:FECO接近100%,能量效率高达71.8%。
(2) 原子比1:3诱导电子结构最优化,既降低了*COOH生成能垒,又促进了*CO脱附,实现二者动态平衡。
(3) 提出通用的双金属催化剂设计范式,为高效CO2RR提供新思路。
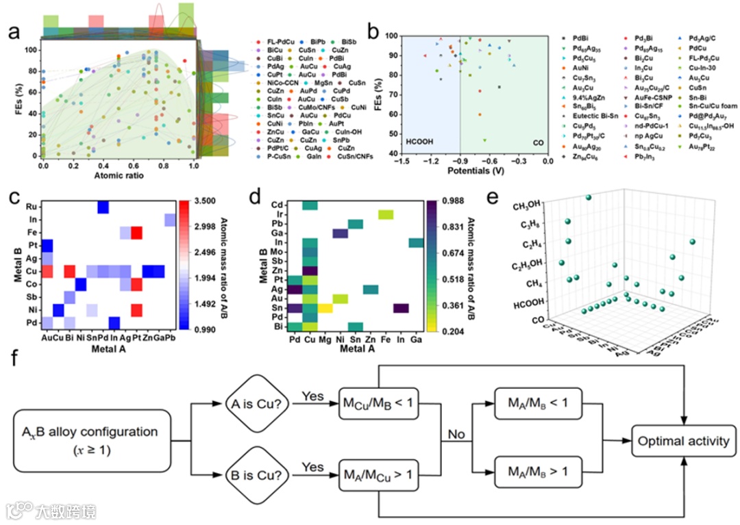
图1. 不同原子比的二元纳米合金统计分析
通过对近百种二元纳米合金催化剂进行统计分析,发现原子比接近1:3时,催化剂普遍展现出最优的CO2RR活性,且这一规律在Cu-In、Au-Pd、Sn-Cu等不同体系中均成立。进一步分析发现,产物分布与施加电位密切相关。特别剖析了以铜(Cu)为基准的合金体系,总结出两类高效构型:当Cu作为B位且其原子质量小于A位时(即MA/MCu> 1),A3Cu构型性能最佳;反之,当Cu作为A位且其原子质量小于B位时(即MCu/MB < 1),Cu3B构型最为高效。这一规律可推广至非铜基二元合金:当MA/MB > 1时,其活性趋势与A3Cu体系一致;当MA/MB < 1时,则与Cu3B体系行为类似。基于这些统计规律,作者最终提出了一个普适性的二元纳米合金设计范式,为理性设计高性能CO2RR催化剂提供了清晰的指导原则。
图2. 材料的形貌表征
精确合成了不同原子比例AgxPd1-x NCs,通过TEM图像及粒径分布统计证实Ag NCs、Ag0.80Pd0.20 NCs、Ag0.52Pd0.48 NCs、Ag0.25Pd0.75 NCs及Pd NCs均匀分散在载体上,且粒径集中在2 ~ 3 nm范围内,排除了粒径差异对催化性能的干扰。HR-TEM图像分析显示Ag0.25Pd0.75NCs的 (111) 晶面晶格间距为0.23 nm,介于纯Ag(0.24 nm)与纯Pd(0.22 nm)之间,证明了AgPd合金相的形成。另外,HAADF-STEM及EDX进一步证实Ag和Pd均匀分布,无明显元素偏聚现象。
图3. 材料性能测试
LSV曲线显示出所有AgPd合金的电流密度均显著高于纯Ag NCs,其中Ag0.25Pd0.75 NCs的电流响应最强,体现其优异的电催化活性。Ag0.25Pd0.75 NCs在-0.456 ~ -1.056 V的超宽电位范围内其FECO均超过90%,并且在-0.656 V时接近100%。在-0.556 V电压下其能量效率高达71.8%,大幅优于其他化学计量比。除此之外,Ag0.25Pd0.75NCs的塔菲尔斜率最小,仅为168 mV·dec-1,小于其他比例,证明其具有更优异的CO2RR反应动力学。另外,经过长时间的电解(-0.856 V,40 h),总电流密度与FECO均无明显衰减,证实其出色的稳定性。
图4. CO2RR机理表征
原位衰减全反射表面增强红外吸收光谱(In situ ATR-SEIRAS)电位依赖性结果显示,随电位负移,2344 cm-1处溶解的CO2特征信号减弱,表明CO2消耗增加。同时,1395 cm-1处*COOH的对称伸缩振动峰逐渐增强且2030 cm-1处*CO信号滞后出现,证明CO2RR遵循 “CO2→*COOH→*CO→CO”的反应路径。另外,时间依赖性光谱进一步观察到Ag0.25Pd0.75 NCs表面*CO信号强度较弱,表明*CO快速脱附,有效避免催化剂中毒。在-0.565 ~ -0.965 V电位范围内,Ag0.25Pd0.75 NCs的*COOH信号显著高于其他比例,说明其对CO2的活化能力更强。最后,反应中间体吸附能计算结果显示,纯Pd NCs对*COOH和*CO的吸附能均最负(吸附过强),导致*CO难以脱附,而Ag0.25Pd0.75NCs表现出适中的*CO吸附能,既能保证*COOH有效生成,又能促进*CO脱附,实现吸附-脱附动态平衡。
图5. DFT计算
纯Ag表面CO2RR决速步的吉布斯自由能(ΔG)为1.53 eV,存在较高动力学壁垒,而纯Pd表面虽降低*COOH生成能垒,但因*CO吸附过强导致脱附困难,且HER能垒较低。值得注意的是,Ag0.25Pd0.75NCs不仅将*CO脱附能垒降至0.77 eV,还维持了较高的HER自由能,实现了CO2RR选择性与活性的协同优化。随Pd含量增加,AgPd合金的d带中心逐渐向费米能级偏移,通过电子结构调控精准平衡中间体结合强度。对比不同比例AgPd合金 CO2RR与HER决速步的ΔG差值,进一步证实了Ag0.25Pd0.75NCs在热力学上对CO2RR的优势,其CO2RR决速步ΔG更低、HER决速步ΔG更高,有利于抑制副反应、向着CO2RR方向进行。
通过对近百种二元纳米合金催化剂进行分析,发现当两种金属的原子比例接近1:3时,通常实现最优异的CO2RR活性和选择性。为了验证这一发现,以AgPd二元纳米合金为模型,通过合成原子比例可调、粒径均一的AgxPd1-x NCs。结合电化学测试、In situ ATR-SEIRAS与DFT计算,系统探究了原子比对催化活性的调控机制。结果证实Ag0.25Pd0.75NCs表现出最优的CO2RR性能,并深刻揭示了其源于优化的d带中心、*COOH生成与*CO脱附的动态平衡。更重要的是确立了一个“统计发现-机理阐释-理性设计”的普适性研究范式,加速新一代高性能电催化材料的发现,最终为碳中和目标的实现提供理论支持。
Guoqiang Lu,Shuo Liu,Yu-Feng Tang,Mulin Yu,Zhi-Yuan Wang,Peng-Fei Sui,Xian-Zhu Fu,Yifei Sun,Subiao Liu*,Jing-Li Luo,The Golden Atomic Ratio in Binary Nanoalloys for Enhanced CO2 Electroreduction: Dual-Metal Synergy of AgPd, 2025
https://doi.org/10.1021/acscatal.5c04933
刘苏彪,中南大学教授、博士生导师,国家海外高层次青年人才,中南大学【升华学者】特聘教授,小米【青年学者】,担任【金属资源低碳利用教育部工程研究中心】碳转化方向负责人。
刘苏彪教授课题组长期致力于构筑新型纳米材料(如钙钛矿、金属和金属化合物等)高效驱动电能源器件研究,是国际上较早一批探究“原位脱溶”策略高效设计、可控制备和精准调控钙钛矿材料的研究人员之一,创新性地提出了“面缺陷”、“原位脱溶-后功能化”和“重构脱溶”等指导准则,研制开发了新型固体氧化物燃料电池(SOFC)驱动烷烃脱氢制烯烃、高效室温电催化CO2还原制高价值燃料系统、固体氧化物电解池(SOEC)驱动CO2电解、H2O电解制H2、CO2与H2O共电解等新工艺,在绿色能源、CO2利用与还原方面取得了众多研究成果。已在Chem. Soc. Rev., J. Am. Chem. Soc., Angew. Chem. Int. Ed.等国际顶尖期刊发表论文近60篇,主持国家级与省部级项目10余项,担任Nano-Micro Letters(IF=31.6,中科院一区Top)、Advanced Powder Materials (IF=28.6,中科院一区Top)、Materials Research Letters(IF=8.6)等期刊青年编委。
课题组网站:liusubiao.cn
声明

