第一作者:胡启鲁
通讯作者:严传玉、牟天成、薛智敏
通讯单位:北京林业大学
论文DOI:https://doi.org/10.1002/anie.202511535
近日,北京林业大学严传玉博士、薛智敏教授与中国人民大学牟天成教授合作在Angewandte Chemie International Edition期刊发表题为“Deep Depolymerization of Lignin via Reductive Acidolysis Yielding Copious Aromatics Thoroughly Revealed by NMR Chromatography”的研究论文。该研究通过将氢碘酸的还原酸解能力与离子液体作为绿色溶剂的优良物化性质协同利用,实现真实木质素的深度解聚。在由 [Bmim]I/有机酸构成的反应介质中,模型化合物几乎实现了 100% 的转化;对于真实木质素,其低分子量解聚产物的产率高达 81 wt%。此外,通过核磁共振色谱能够对产物进行清晰而详细的结构解析。研究展示的[Bmim]I/有机酸体系具有反应条件温和、易于放大以及成本效益高等优点,为木质素衍生产品的普及化奠定了基础。
生物质的三大主要成分木质素、纤维素和半纤维素均属于天然高分子,其高值化利用通常需要通过解聚将其转化为小分子平台化合物。以木质素为例,其高分子骨架中富含稳定的 C–O 和 C–C 键,使得解聚过程极具挑战性。目前,加氢反应仍是最为高效的木质素解聚途径。然而,该过程通常依赖贵金属催化剂,并需在高温高压条件下进行,从而在很大程度上限制了木质素的大规模高效转化。
此外,木质素解聚所得产物种类繁多、组成复杂,给后续的产物分析带来了显著困难。目前常用的气相色谱和液相色谱分析方法均需要预先标定各成分的保留时间,这带来了两个主要限制因素:其一,大部分解聚产物的标准品价格昂贵,显著提高了研究成本;其二,常规色谱方法依赖已知的标准化学品,对于未知或新产生的化合物无法准确分析。
针对木质素解聚,本工作构建了一种基于离子液体 + 有机酸的还原酸解体系。通过在含碘阴离子的离子液体中引入乙酸等温和有机酸,可在体系中原位生成强酸性、强还原性的碘化氢(HI)。HI 能够高效断裂木质素中占主导地位的 C–O 键,同时也可将苄位羟基还原为更稳定的结构,从而有效抑制酸性条件下常见的缩聚副反应。值得特别强调的是,该体系在常压和低至 60 °C 的温和条件下运行,对木质素侧链的 C–C 键影响有限,因此能够较好地保留木质素单体的骨架结构。
针对木质素解聚后复杂混合物的表征,本研究引入了核磁共振色谱技术(NMR chromatography)。这一二维核磁分析方法将氢谱化学位移与分子扩散系数相结合:前者用于推断化学结构,后者则类似于常规色谱中的“保留时间”,用于区分不同分子。二者联用可在无需标准品的情况下准确解析复杂产物中分子的类型与结构。因此,核磁共振色谱能够以更短的时间和更低的成本完成对解聚产物的全面分析,有助于快速筛选催化剂与优化解聚体系。
本研究验证了该方法的可行性与有效性,展现了离子液体在木质素还原酸解中的应用潜力,其更广泛的应用空间仍有待进一步探索。
Scheme 1. 还原酸解木质素深度解聚:(a)实验步骤;(b)代表性的木质素结构;(c)全面模型化合物机理研究。
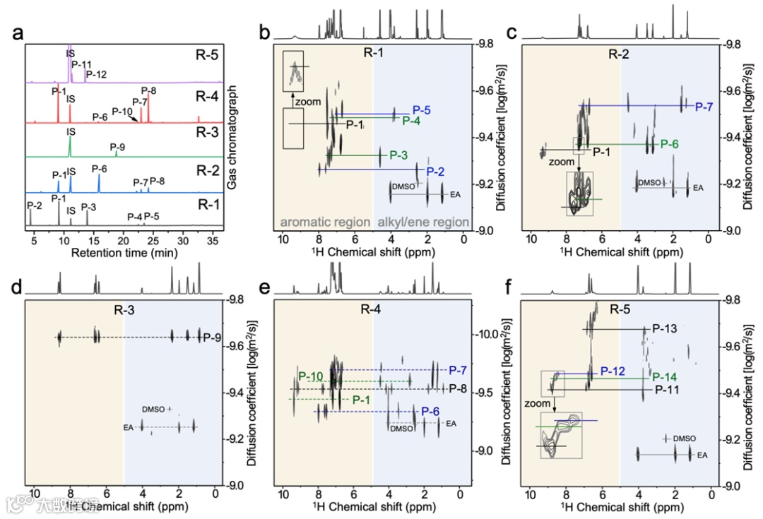
Figure 1.从模型化合物的 RAD 反应混合物中分离得到的产物。采用 (a) 气相色谱和 (b–f) ¹H DOSY 核磁共振谱进行分析:R-1 至 R-5 的 RAD 产物分别以乙酸乙酯从反应介质中萃取,再抽空除溶剂,最终溶解于氘代二甲基亚砜中。¹H DOSY 谱图的上方图为一维 ¹H 谱,它是二维图中交叉峰在横轴上的投影。纵轴表示分子物种的扩散系数,所有属于同一分子的 ¹H 化学位移都会被归于相同的扩散系数,即以水平虚线连接。每个二维DOSY 谱都可分为两部分:低场区(¹H 化学位移 > 5 ppm)的信号对应芳香族质子,高场区(¹H 化学位移 < 5 ppm)的信号对应其余 ¹H。对于某些较弱的交叉峰,插入了局部放大图。化学位移以氘代二甲基亚砜中的四甲基硅烷为参考。注:溶剂残留用较小字体标注。
Figure 2. 软木(松木)、硬木(杨木)和草本(玉米秸秆)木质纤维原料中提取的木质素在 RAD 反应前后的 ¹H–¹³C HSQC NMR 表征。所有子图均按 G 单元的相对强度近似统一缩放。子图 (a)、(d)、(g) 中插图展示了这些真实木质素样品的外观。需要指出的是,在采用 Bruker 脉冲程序 “hsqcedetgp” 采集多重编辑 HSQC 谱时,可同时获得关于 –CHₙ– 基团中奇/偶数 “n” 的附加信息(未在图中显示)。
Figure 3. 从真实木质素的 RAD 反应混合物中分离得到的油状产物,采用 (a) 气相色谱和 (b–d) DOSY 核磁共振进行分析。
本研究针对木质素深度解聚的需求,设计了一种新型反应介质,以克服现有方法普遍依赖贵金属催化剂和高压氢气等苛刻条件的局限性。该反应介质由常用离子液体 1-丁基-3-甲基咪唑碘化物与普通有机酸构成,其核心机理为原位生成氢碘酸(HI)的还原酸解解聚(RAD)过程:当有机酸加入含碘离子的离子液体后,HI 即在体系中原位形成。
首先,验证了该反应介质能够在 60–140 °C、常压等温和条件下,于数小时内完全裂解一套涵盖广泛化学键类型的木质素模型化合物。更重要的是,该体系进一步成功应用于五类真实木质素的 RAD,包括四种生物质分离木质素和一种商业技术木质素,覆盖了宽泛的分子量区间。总体来看,各类木质素均可获得超过 60 wt% 的解聚产物,其中约 40 wt% 为可收集的木质素油。
在分析方法上,本研究采用了高分辨率的基于核磁共振的色谱技术,以补充传统(尤其是气相色谱)方法的不足。DOSY NMR 技术作为木质素油表征的补充分析工具,可识别一些气相色谱因为没有标准样品而无法检测的产物,为阐明 RAD 反应生成的单体产物的分子结构提供了较为直接的依据。结果显示,烷基酚类为主要单体产物,其结构特征与氢化解聚路线所得产物高度相似。
综上所述,本研究提出的 RAD 方法兼具温和条件、成本较低及可放大性强等优势,在推进木质素的大规模转化方面展现出显著潜力。尽管部分质量损失的来源仍需进一步研究阐明,但本工作为木质素高效利用提供了重要契机,并指出未来需建立溶剂再生策略,以再生 RAD 过程中部分消耗的质子与碘离子。
第一作者,胡启鲁,北京林业大学博士研究生,从事木质纤维素清洁解聚研究。
通讯作者,严传玉,卢森堡大学博士,北京林业大学讲师。2008-2015中国人民大学本科硕士,2015-2023分别在美国宾夕法尼亚州立大学、卢森堡科学与技术研究所、美国固特异轮胎与橡胶公司卢森堡创新中心、卢森堡大学、新加坡国立大学、加拿大渥太华大学求学、研究和工作,研究领域涵盖物理化学、橡胶、碳捕集以及生物质化工等相关领域。
通讯作者,薛智敏,北京林业大学教授,从事绿色化学和林产化工的教学和研究工作,研究兴趣涵盖生物质的处理与转化、绿色溶剂的设计与应用等。获教育部自然科学二等奖(2025)、离子液体和绿色过程青年创新奖(2025)、北京林业大学巾帼先锋(2023)、北林学者杰出青年人才(2022)、全国林草科技创新青年拔尖人才(2020)、梁希林业科学技术奖二等奖(2019)、中国分析测试学会科学技术奖一等奖(2016),2021 年入选国家高层次人才青年人才。
通讯作者,牟天成,中国人民大学教授,从事绿色化学和物理化学相关研究和教学。
课题组主页:http://mugroup-chem.ruc.edu.cn/Home/index.htm
版权声明
本期互动

