
第一作者:黄秀
通讯作者:刘倩研究员
通讯单位:中国科学院生态环境中心环境化学与生态毒理学国家重点实验室
论文DOI:10.1021/acs.est.4c02132
塑料污染问题在全球范围内对环境和生态构成了重大威胁。塑料通常被认为是化学惰性、耐生物降解。虽然之前的研究已经发现一些能够降解塑料的酶,但大多数都是微生物酶或人造工程酶。本研究发现PET塑料可以在温和的条件下被哺乳动物体内天然存在的酶高效降解,包括II期代谢同工酶——谷胱甘肽S-转移酶(GST)、I期代谢酶——细胞色素P450和代谢酶——胰蛋白酶。在环境或生理条件下,PET塑料的降解率可达到98.9%,降解速率为2.6 g·L-1·h-1。PET塑料可以在不同的环境或生物因素(即温度、光照、pH值、腐植酸、蛋白质)下降解。本研究提出了一种除水解之外的新的PET降解机制,即通过氮化和氧化作用的PET单体裂解和释放。此外,在人血清样本中也测试了这种方法,结果表明GST能在人血清中降解PET塑料,揭示了塑料在真实生物和人体中降解的可能性。总的来说,我们的发现为塑料污染控制提供了一条潜在的新途径,并有助于我们了解塑料在生物体中的代谢和归趋。
塑料污染问题在全球范围内对环境和生态构成了重大威胁。作为一种常见的热塑性塑料,PET已被广泛应用于纺织纤维、涤纶、聚合物薄膜、塑料瓶和饮料容器中。先前的研究报道,生物体摄入PET塑料会引发多种生物效应,包括炎症反应、摄食活性降低和能量消耗等。然而,PET塑料的健康风险和相关毒理学机制尚未全面确定,特别是塑料在生物体中的代谢和归趋方面。为了确定塑料在生物体中的代谢和归趋,需要对塑料在体内的降解过程进行研究。在这一过程中,生物酶如与摄入暴露有关的消化酶以及代谢酶可能起重要作用。在这方面,了解酶诱导的塑料生物降解对于评估微/纳米塑料的健康风险至关重要。以前的研究报道了酯水解酶如脂肪酶、酯酶和角质酶在PET降解和塑料污染控制中的潜在作用。然而,已知的塑料降解酶主要来自微生物源或工程酶。塑料是否能被其他类型的天然酶或在非微生物条件下降解还有待研究。
1. 本研究发现PET塑料可以在温和的条件下被哺乳动物体内天然存在的酶高效降解,包括II期代谢同工酶——GST、I期代谢酶——细胞色素P450和胰蛋白酶。这一发现揭示了一种生物手段解决塑料污染的潜在的新途径。
2. 在降解机制方面,提出了一种除水解之外的新的PET降解机制,即通过氮化和氧化作用的PET单体裂解和释放。此外,本研究还揭示了GST的一种新的催化形式,它以前被认为只降解小分子。这一发现刷新了对酶功能的传统认识。
3. 本工作在人血清样本中也测试了这种方法,结果表明GST能在人血清中降解PET塑料,表明塑料在真实生物和人体中降解的可能性,有助于更好地了解塑料在生物体中的代谢和归趋。
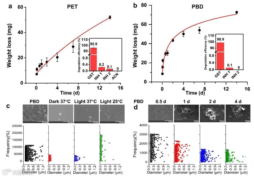
光学图像显示,随着孵育时间的延长,PET颗粒减少,表明了PET的降解(图1b-c)。在降解过程中,观察到明显的气泡。扫描电镜显示随着酶作用时间的延长,PET颗粒的粒径逐渐减小,直至PET颗粒完全降解(图1f-g)。PET颗粒的粒径范围从100-800 nm明显下降到2.5-120 nm。为了证明酶在PET降解中的关键作用,我们分析了不同的酶抑制剂,包括有机溶剂(ACN)和小分子GST抑制剂(TLK117和吲哚美辛)对PET降解的影响。在乙腈和小分子抑制剂中孵育14天后,PET颗粒的含量基本没有变化,表明抑制剂完全抑制了PET的降解(图1d),降解率从95.9%下降到0%。由于疏水相互作用的聚集,颗粒尺寸增加(图1e)。这些结果表明GST确实诱导了PET的降解。

PET颗粒在37℃下几乎完全降解,降解率高达95.9%,降解速率为2.6 g·L-1·h-1。此外,GST可以在不同条件下(不同分子量、温度、光照或光照、不同pH值、存在或不存在双酚A、腐殖酸或蛋白质)降解PET塑料。环境因素会从形貌、粒径和降解效率等方面影响降解过程。我们已经在真实的人类血清样本中进一步测试了这种方法。结果表明,PET塑料在人血清中可以被GST成功降解,这表明塑料在真实生物和人体中降解的可能性。
为了验证该技术在PET污染控制中的实际应用,我们使用GST降解以PET为主要成分的塑料瓶碎片(PBD)。PBD与GST孵育后成颗粒状,颗粒尺寸逐渐减小,最终降解成小于150 nm的小颗粒(图2c)。PBD颗粒尺寸的变化趋势与PET颗粒的变化趋势一致(图2d),降解效率高达98.9%(图2b)。

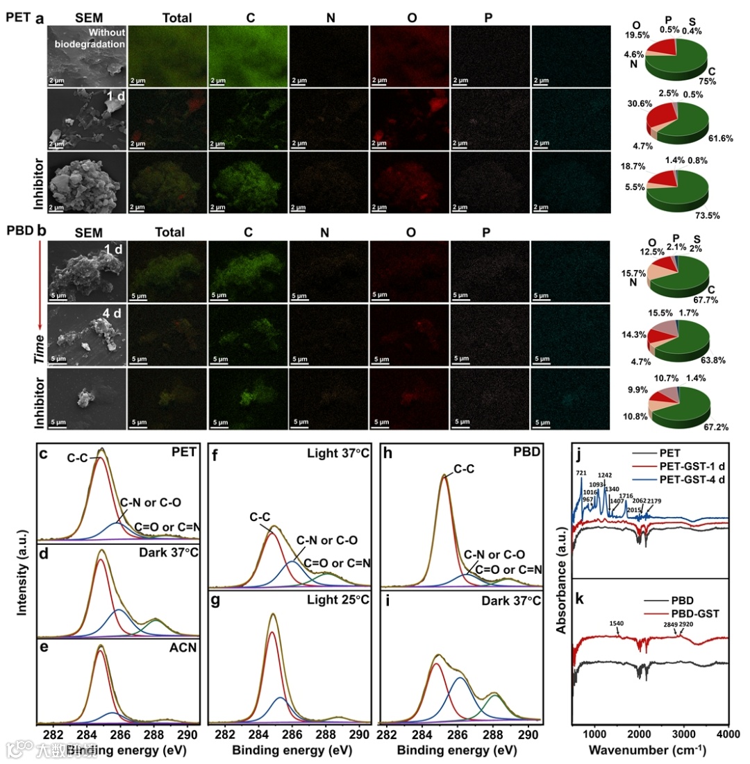
图3 不同条件下GST降解PET颗粒和PBD的元素指纹图谱
PET颗粒和PBD的元素指纹图谱进一步揭示了PET塑料的分子降解途径。PET降解过程中的元素指纹图谱表明,降解过程中N、O及相关化学键的含量逐渐增加,而C的含量则呈下降趋势(图3a-b)。XPS显示-C=O-、-C-O-、-C-N-和-C=N-键对应的峰的比例在降解后随着时间的推移逐渐增加(图3c-g),表明酶诱导的降解伴随着-C=O-、-C-O-、-C-N-和-C=N-键的生成。降解后的N1 XPS光谱也显示出N 1s、-N-H-和-N-O-键的峰产生,并逐渐增加,也验证了含氮降解产物的形成。在不同条件下,环境因素对降解产物的降解有影响。在37℃下的比值大于在25℃下的比值,证实生理条件下的降解效率高于室温(图3d-g)。FT-IR也显示了含氧/含氮官能团的逐渐生成(图3j-k)。

考虑到质谱的定性和定量分析能力,我们还利用质谱监测了PET颗粒和PBD的降解情况(图4)。在这里,我们发现PET塑料可以通过LDI-TOF MS直接检测,在低质量区域,PET颗粒和PBD在m/z 76、104.0、147.0、191.0处表现出典型的分子团簇,分别对应于[C6H4]、[C7H4O]、[C9H7O2]和[C10H7O4]的峰。通常,PET塑料在降解过程中会产生一系列含O和含N的官能团,主要包括[Cn]+、[CnHmOx]+、[CnHmNxOy]+(图4d-e)。具体而言,含氧的PET降解产物包括含单氧的羟基化产物和含多氧的羧化降解产物。此外,还发现了含氮的降解产物,如[C14H13NO6]、[C9H12N2O3]、[C7H5NO3]、[C7H4NO3]、[C7H5NO2]、[C5H6NO2]、[C4H6NO2]、[C3H4NO]和[CH2NO]。这可能是因为在降解过程中溶解的氮被引入到降解产物中。

质谱指纹图谱还可以推断PET塑料的分子降解途径。图4f-g所示的相邻指纹峰的比值表明了降解途径。不同[CO2]或[C2H4O]水平下(如[C7H4O]/[C9H8O2]、 [C6H4]/[C7H4O])的PET簇峰随着降解而增加,这表明PET塑料单体的解裂机制和释放。在降解过程中,在单个C中不同的峰的比例减小,对应于PET的脱碳过程(去除CO2)。图5显示了GST作用下PET塑料可能的降解途径。总的来说,氧化途径是主要的PET降解途径。研究发现,降解过程中[CH2NO]-、[C3H4NO]-、[CH2NO]-、[C5H6NO2]-和[C14H13NO6]-的峰值减小,与PET塑料的脱碳反应相对应。含氧峰与PET簇峰之比随降解而增大,表明PET塑料发生了直接氧化。在降解过程中,含氮峰与PET簇峰的比值也逐渐增大,表明氮降解产物的生成。以前报道的微生物和工程酶降解塑料的机制通常是基于水解。这项研究提出了除水解之外的一种新的PET降解机制,即通过氮化和氧化裂解和释放PET塑料单体的机制。其他技术如EDX、XPS、FT-IR、UPLC和稳定同位素也证明了PET塑料的降解途径。
本工作揭示了哺乳动物源的生物酶有效降解PET颗粒和PBD的潜力。GST对PET塑料的降解率可达到98.9%。有机溶剂和GST小分子抑制剂的使用证实了GST在PET塑料降解中的关键作用。在降解机制方面,之前报道的微生物和工程酶基本上都是基于水解反应。本研究提出了一种新的PET降解机制,即通过氮化和氧化作用的PET单体裂解和释放。这一发现丰富了对塑料降解所涉及的机制和途径的理解。此外,在人血清样本中也测试了这种方法,结果表明GST能在人血清中降解PET塑料,表明塑料在真实生物和人体中降解的可能性,有助于更好地了解塑料在生物体中的代谢和归趋。利用天然酶降解PET塑料的能力为减轻塑料污染提供了一种可持续和环保的方法,在废物管理和环境修复工作中具有潜在的应用前景。
黄秀,博士毕业于中国科学院生态环境研究中心(导师:江桂斌院士,刘倩研究员),现为四川大学华西公共卫生学院(华西第四医院)特聘副研究员。研究方向为有机污染物、细颗粒物以及微纳塑料的分析监测、来源追溯、毒理机制及健康效应,在Chem. Soc. Rev.、Environ. Sci. Technol.、Chem. Sci.、Anal. Chem.等期刊发表论文20余篇,授权6项国家发明专利和1项美国发明专利。连续两年获批国家自科青年基金和面上项目(主持),主持省自科和川大人才引进项目,获中科院院长特别奖、北京市优秀博士论文提名、中国分析测试协会CAIA特等奖等学术奖励。
刘倩,中国科学院生态环境研究中心研究员、博士生导师,环境化学与生态毒理学国家重点实验室副主任,中国环境科学学会环境化学分会副主任委员、秘书长,中国毒理学会分析毒理专业委员会副主任委员,中国化学会质谱专业委员会、有机分析专业委员会、青年化学工作者委员会委员。研究方向为环境分析化学、环境污染与健康。获国家杰青及延续资助,Environment & Health执行主编,Environ. Sci. Proc. Impacts、质谱学报副主编,NSR、The Innovation、Anal. Bioanal. Chem.、高等学校化学学报、分析测试学报等期刊编委。
课题组主页http://et.rcees.ac.cn/rcdw/yjz/z1/ktzjj/
Huang X et al. High-efficiency degradation of pet plastics by glutathione S‑transferase under mild conditions. Environ. Sci. Technol., 2024.
https://doi.org/10.1021/acs.est.4c02132
本文仅用于学术分享,不做盈利使用,如有侵权,请联系后台小编删除
欢迎关注我们,订阅更多最新消息
“邃瞳科学云”推出专业的自然科学直播服务啦!不仅直播团队专业,直播画面出色,而且传播渠道多,宣传效果佳。
“邃瞳科学云"平台正在收集、整理各类学术会议信息,欢迎学会、期刊、会议组织方择优在邃瞳平台上进行线上直播,希望藉此帮助广大科研人员跨越时空的限制,实现自由、畅通地交流互动。欢迎老师同学们提供会议信息(会有礼品赠送),学会、期刊、会议组织方商谈合作,均请联系潘经理:18612651915(微信同)。
投稿、荐稿、爆料:Editor@scisight.cn