艾滋病病毒(HIV)的性传播一直是全球重大公共卫生挑战。女性生殖道黏膜作为HIV主要入侵部位,其免疫防御机制尚不明确。先天淋巴细胞(ILCs)作为黏膜“第一道防线”,在女性生殖道中的具体作用此前未能阐明。
2025年9月22日,美国韦恩州立大学在《Nature Immunology》(IF:27.6)发表了一篇研究,该研究采用多组学整合分析策略,并结合CellScape空间蛋白组技术,在组织原位精确解析了女性生殖道中ILC亚群的分布、定位及与微环境的相互作用。研究首次发现,ILC在女性生殖道中具有明显的区域分布与功能分化,并确认了不同亚群在淋巴聚集体中的精确定位,以及其对HIV病毒刺激能够作出快速且特异性的免疫应答。该研究系统绘制了女性生殖道ILC图谱,为开发针对黏膜免疫的新型抗病毒策略提供了重要科学依据。
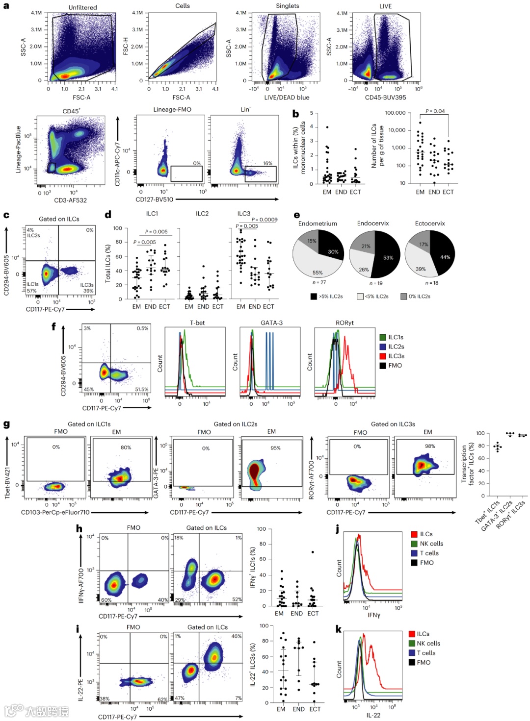
步骤一:利用高维光谱流式细胞术,解析了女性生殖道(FGT)不同解剖部位ILC亚群的异质性分布,并发现其在稳态下即预存有抗病毒细胞因子;
步骤二:通过无监督聚类分析挖掘出CD161等关键功能标志物,并揭示了年龄与妊娠史对ILC亚群分布的生理调节作用;
步骤三:利用CellScape空间蛋白组学技术,原位揭示了特定ILC亚群(如NKp44+ ILC3)在淋巴聚集体等微环境中的精确空间定位与细胞互作;
步骤四:应用CITE-seq单细胞多组学技术,从转录组与蛋白组双重维度,解析了ILCs在HIV刺激下快速启动的早期抗病毒免疫应答机制。
步骤五:通过体外病毒刺激实验,证实了FGT ILCs能够作为第一道防线,以亚群特异性的方式迅速释放细胞因子并下调受体来响应HIV暴露。
1.女性生殖道中的ILC 分布
ILC 在女性生殖道不同区域的组成与数量差异
研究人员首先系统分析了先天淋巴细胞(ILC)在三个关键部位——阴道、宫颈和子宫内膜中的分布情况。结果显示,ILC是一种典型的“区域特异性免疫细胞”。在宫颈和阴道区域,ILC1占据主导地位,而在子宫内膜中,ILC3的比例则显著上升。与此同时,不同区域ILC的细胞因子表达模式也存在明显差异:ILC1倾向于稳定表达IFN-γ,而ILC3则富含IL-22,表明它们在不同组织环境中承担不同的免疫职责。
这种分布差异说明,女性生殖道并非一个均一的免疫屏障,而是由多种ILC亚群通过“分层布防”构成的复杂系统:下生殖道更侧重于抗病毒防御,而上生殖道则更专注于组织修复与黏膜稳态的维持。
2. ILC 的功能异质性:脱颗粒、细胞因子与激活状态的多维解析
在明确分布之后,研究进一步以流式和CITE-seq 分析 ILC 内在功能。结果显示 ILC 亚群呈现显著的功能差异:
NKp44⁺ ILC3 表现出活跃的脱颗粒表型(CD107a⁺),提示已处于“随时待命”状态;
CD161⁺ ILC3 特别擅长产生 IL-22,与上皮修复相关;
ILC1 则以炎症相关的 IFN-γ 表达为主,更像组织中的“快速警报器”。
这些功能模块并非线性关联,而是呈现多维、多轨的免疫响应方式,说明ILC 是由多个可独立调控的功能单元构成的“免疫矩阵”,可以在不同环境中被不同信号驱动。
3. CellScape揭示 ILC 在真实组织中的空间定位
空间蛋白组学揭示 ILC 在组织中的位置与邻域结构
CellScape平台采用多轮免疫荧光成像技术,能够在保持组织结构完整性的条件下,实现对上百种蛋白质的连续检测。空间蛋白组研究结果显示,子宫内膜中的NKp44⁺ILC3聚集在类淋巴滤泡结构附近,并紧贴腺体上皮分布,提示该亚群同时承担免疫调控与黏膜屏障维护的双重功能。而NKp44⁻ILC3则更多分布于基质区域,可能主要参与组织稳态的调节。
在宫颈区域,ILC1主要位于上皮下方,处于接触外界抗原的前沿位置,扮演第一道免疫哨兵的角色。空间蛋白组数据表明,ILC并非随机散布,而是依据功能需求被精确“安置”于不同微环境中,与T细胞、B细胞及上皮细胞形成具有明确功能分工的“空间联盟”。
4. ILC 在 HIV 早期暴露中的即时免疫激活
HIV 暴露后 ILC 的即时免疫激活网络
利用CITE-seq技术对极短时间内的免疫刺激反应进行解析,该研究首次捕捉到先天淋巴细胞(ILC)在HIV暴露后30分钟内启动的超早期免疫反应程序。数据显示,ILC在蛋白质和转录两个层面实现了快速协同:炎症核心基因IL1B、TNF和CXCL8显著上调,表明其围绕先天炎症模块迅速放大免疫信号;同时,与上皮趋化、抗病毒应答、氧化应激调控及细胞代谢重编程相关的转录网络也同步增强,反映出ILC在极短时间内进入代谢—免疫“双重加速”的激活状态。
值得注意的是,CITE-seq分析还显示部分稳态与抑制性通路被显著抑制,提示ILC通过解除自身稳态制动,实现了“快速预备—立即响应”的免疫策略。这一基于多组学数据绘制的即时反应轨迹证实,ILC并非被动感知病毒入侵,而是黏膜免疫系统中最早启动大规模信号传导的细胞节点,是衔接早期固有抗病毒反应与后续适应性免疫激活的关键枢纽。
本研究通过对女性生殖道中先天淋巴细胞(ILC)的分布、功能、空间定位及单细胞多组学进行整合分析,系统绘制了该区域免疫细胞的综合图谱。研究发现,ILC亚群在不同解剖部位具有明显的组织特异性,并在稳态下预先表达多样化的细胞因子与功能模块,形成了黏膜免疫的分层防御体系。
基于CellScape空间蛋白组学技术构建的图谱进一步揭示,ILC在组织中并非随机分布,而是精准定位于特定微环境,与上皮细胞、T细胞及B细胞形成紧密的邻域结构,其空间位置与其功能分工高度相关。随后的CITE-seq双组学分析捕捉到,ILC在HIV暴露后30分钟内即快速启动炎症反应、趋化因子释放及代谢重编程等即时免疫程序,证实其处于黏膜抗病毒应答的前沿,扮演着关键枢纽角色。
综上,本研究从多个维度系统揭示了女性生殖道黏膜屏障如何实现快速、区域化且空间协调的抗病毒免疫响应,为深入理解该部位的免疫防御机制提供了重要依据。
注:如有老师对CellScape空间蛋白组学感兴趣可以与我们联系。
南京安悦生物(anyue-bio)是一家生命科学技术服务企业,专注于提供领先的多组学技术与生物信息分析一体化解决方案。公司以“精准解析、智慧赋能”为核心理念,致力于为科研机构、医疗机构及企业客户提供从样本处理、数据生成到深度挖掘的全链条服务。亿科安悦生物旨在通过多维度、跨层次的组学整合分析,助力客户在疾病机制探索、生物标志物发现、药物靶点筛选及临床转化研究中突破关键瓶颈,推动生命科学研究和精准医疗的发展。
南京安悦生物

