
第一作者:刘勇,袁良超
通讯作者:顾志国,王忠长
通讯单位:江南大学,南京大学
论文DOI:https://doi.org/10.1038/s41467-024-50761-8
尽管在二维共价有机框架(2D COFs)中,三角形、四边形以及六边形的孔结构非常普遍,但五边形孔结构却明显缺失。在本研究中,作者通过对几何学的精确分析以及构筑单体的精准度量,实现了开罗五边形镶嵌COFs的构筑,产生了前所未有的mcm拓扑结构。在每个五边形结构中,卟啉单元形成4条呈90°且长度为15.5 Å的边;而四联苯单元则作为长度为11.6 Å,角度为120°的底边,完美符合开罗五边形的几何学理论标准。受益于其强近红外(NIR)吸收以及较窄的带隙,mcm-COFs展示出高效的单线态氧生成和光热转换能力,从而实现近红外光热联合光动力治疗引导癌细胞凋亡与铁死亡。这项工作不仅COFs拓扑结构的多样化,也为多模式协同的近红外光治疗提供了一种有前景的策略。
共价有机框架(COFs)是一类极具吸引力的多孔晶态聚合物,通过网状化学理论实现扩展网络的精确生成。到目前为止,大多数报道的COFs都是基于六边形、四边形和三角形孔的二维结构,因此局限于几种高对称性的拓扑结构,如hcb、hxl、kgm、sql和kgd等。尽管研究人员已经做出了巨大的努力来增加二维COFs的结构多样性,比如通过降低框架的对称性、改变构筑单元的连接数与延伸角度等,但COFs最终的孔结构和拓扑仍然局限于上述类型,最根本的原因在于缺乏其他多边形孔作为镶嵌模型来表达新的二维拓扑结构。

Figure 1 | Illustration of the mcm topology constructed by Cairo pentagonal.
五边形具有特殊的镶嵌模式,因此具有构建新型拓扑结构的巨大潜力。值得注意的是,常规的五边形无法在无间隙的情况下铺满表面,而开罗五边形则可以。这种理想的开罗五边形镶嵌的在几何学上需要3个120°和2个90°的内角,并且应具有四个相等长边和一个短边,且边长比例为1:0.732(图1a)。因此,构筑开罗五边形镶嵌的结构需要2个四连接的顶点与1个三连接的顶点;根据RCSR数据库的定义,这被称为mcm拓扑(图1b)。另外,当这2个相邻的三连接顶点视为一个整体时,mcm拓扑又可解构为1个C2对称与1个C4对称的四连接构筑基块(图1c)。
因此,为了构建具有mcm拓扑的开罗五边形镶嵌COFs,上述两种四连接构筑基块选择至关重要,其在几何学上应满足角度和长度的要求。首先,卟啉基四胺及其衍生物,因其典型的90°角和四个相等的边而广为人知,可以作为潜在的C4对称构筑单元。此外,联苯四醛及其衍生物,其末端苯基的间位醛基具有标准的120°角,可以被选为另一个C2对称的四连接构筑单元,作为五边形的底边。值得注意的是,通过调控上述两种单体结构中的苯环数量,能精确调节卟啉和联苯衍生单元的长度,以达到理想1:0.732的比例。在精确测量这两种类型的模块长度之后,带有两个苯的卟啉基四胺(TBPP)与带有四个苯的联四苯基四醛(QPTA)之间的长度比为1:0.74,最接近开罗五边形的理论值(图1d)。

Figure 2 | The synthesis and the structural demonstration of mcm-COFs.
研究人员将几何等构的H-TBPP和Zn-TBPP,分别与同样几何等构的QPTA和BPY进行席夫碱缩合反应,成功合成了四例具有mcm拓扑的开罗五边形镶嵌COFs(mcm-1、mcm-2、mcm-3与mcm-4)。粉末X射线衍射(PXRD)显示四例COFs都具有高结晶性,结合结构模拟证明四例COFs均为AA堆积的mcm拓扑结构。此外,小角X射线散射(SAXS)进一步证明四个COFs具有高结晶度且为mcm拓扑结构。

Figure 3 | Deconstruction of mcm-1.
对mcm-1进行解构,在每个五边形孔中,BPY作为底边,边长为11.62 Å,并通过C=N以近120°的内角连接两个Zn-TBPP;其中,每个Zn-TBPP又贡献两个夹角为90°,长度约15.5 Å的边,使得五边形孔的长边与底边之间的比例约为1:0.74。随之另一个BPY的间苯二甲醛基团作为顶点连接两个Zn-TBPP,形成闭合的开罗五边形环,理论孔径为14 Å。有趣的是,每个BPY不仅通过底边共享来连接两个五边形,又通过其端基苯环作为顶点连接另两个镜像对称的五边形,从而组成mcm-1的最简重复单元。进一步,重复单元以BPY为桥联,通过共享顶点在a轴延伸,通过共享底边在b轴延伸,最终在ab平面中平铺为前所未有的mcm拓扑结构,并且二维层以AA堆叠方式排列,层间距为3.4 Å。

Figure 4 | The pore structure of mcm-COFs.
透射电子显微镜(TEM)图像显示出明显的晶格条纹,间距约为0.3 nm,归因于有序框架的(001)晶面。有趣的是,从所有mcm-COFs中还观察到具有大约1.3 nm的五边形孔结构,通过反傅里叶变换获得清晰的网状结构,这也与mcm拓扑结构非常吻合。使用氮气吸附/脱附等温线研究了mcm-COFs的孔隙性。mcm-1、mcm-2、mcm-3和mcm-4的BET比表面积分别为1098、1136、995和907 m2g-1。值得注意的是,四种COFs的孔径分布曲线都只显示出约为1.4 nm的单一孔径分布,进一步证明了mcm-COFs采用的是具有AA堆叠的mcm拓扑结构,而不是sql拓扑结构。

Figure 5 | Characterization of the phototherapy capability of mcm-COFs.
紫外-可见光漫反射吸收光谱显示,四个COFs的吸收边均延伸到接近1000 nm的近红外区域,并且具有较窄的带隙(1.73-1.82 eV)。由于近红外(650-900 nm)区域被称为光学治疗窗口因此,因此作者通过近红外光下的光热转换测试,以及单线态氧的产生证实了mcm-COFs在光动力治疗(PDT)和光热治疗(PTT)方面的潜力,并通过DFT计算对四个COFs之间的性能差异进行了分析。

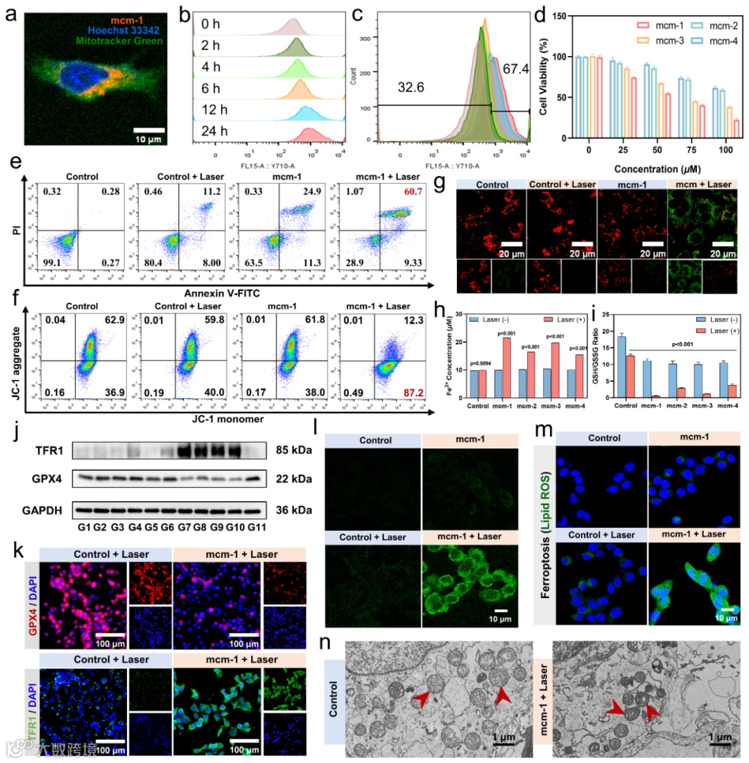
Figure 6 | Investigation of the in vitro therapeutic effect of mcm-1 mediated phototherapy.
通过体外研究表明,近红外光照下,可以有效触发mcm-COFs介导的光热治疗协同光动力治疗诱导细胞凋亡。此外,由于mcm-1具有卓越的活性氧(ROS)生成能力,上调细胞内脂质过氧化,导致谷胱甘肽耗竭、谷胱甘肽过氧化物酶4表达降低,并诱导了与GPX4相关的铁死亡。

Figure 7 | Investigation of the in vivo therapeutic effect of mcm-1 mediated phototherapy.
使用4T1肿瘤模型对mcm-1的体内PDT联合PTT效果进行了评估。肿瘤部位温度的升高证明了mcm-1在体内的高效光热转化,活体成像证实了其对肿瘤的靶向性。H&E染色等结合免疫荧光分析进一步证实了mcm-1在体内诱导细胞凋亡铁死亡的能力。重要的是,治疗后的主要器官未显示明显的组织病理异常,小鼠体重没有显著变化,表明mcm-1具有出色的生物相容性。
综上所述,本文通过几何学的精确分析以及构筑单体的精准度量,合理设计并合成了具有mcm拓扑的开罗五边形镶嵌结构的二维共价有机框架。这些独特的mcm-COFs因近红外吸收能力强、带隙窄以及载流子传输快速,有效促进了光热转换和单线态氧的生成,进而通过光热治疗联合光动力治疗诱导细胞凋亡与铁死亡。这项工作不仅扩展了2D COFs的孔道类型,为COFs的拓扑多样性提供了新的策略,而且有助于多模式光治疗领域的进一发展。
欢迎关注我们,订阅更多最新消息
“邃瞳科学云”推出专业的自然科学直播服务啦!不仅直播团队专业,直播画面出色,而且传播渠道多,宣传效果佳。
“邃瞳科学云"平台正在收集、整理各类学术会议信息,欢迎学会、期刊、会议组织方择优在邃瞳平台上进行线上直播,希望藉此帮助广大科研人员跨越时空的限制,实现自由、畅通地交流互动。欢迎老师同学们提供会议信息(会有礼品赠送),学会、期刊、会议组织方商谈合作,均请联系潘经理:18612651915(微信同)。
投稿、荐稿、爆料:Editor@scisight.cn