第一作者:张颖捷
通讯作者:张中海教授
通讯单位:华东师范大学
论文DOI:10.1002/adma.202407239
在温和条件下将氮气(N2)转化为氨(NH3)是一个巨大的挑战。全细胞重氮营养体生物合成氨是目前最有前途的方法之一。在此,尝试将无机半导体-微生物杂化系统用于人工N2固定,其中Azotobacter vinelandii (A.vinelandii)作为固氮生物催化剂,直接与聚多巴胺(PDA)封装的NiO纳米片(NSs)光电极连接。由于PDA层具有优异的生物粘附活性、高导电性和良好的生物相容性,大量的A.vinelandii被有效地吸附在NiO@PDA NSs上,形成NiO@PDA NSs/A.vinelandii杂化光电极,并在光电催化条件下获得了1.85 μmol h−1/108cell(4.14 μmol h−1 cm−2)的最高NH3产率。此外,该生物杂化体系既可以在光电催化(PEC)模式下运行,也可以在电催化(EC)模式下运行,以实现长期连续的NH3合成。同时,我们发现NADH和ATP浓度的增加,以及固氮基因nifH、nifD和nifK在固氮酶中的过度表达是该生物杂化体系高效产氨的主要原因。这种创新的无机半导体-微生物杂化策略揭示了其光电催化的基本机制,并建立了可持续化合物生产的生物-非生物人工光合系统概念。
氨(NH3)是关键工业原料,广泛应用于氮肥和化学制造,但目前96%的NH3生产依赖于高能耗、高污染的Haber-Bosch工艺。为了减少环境影响,研究者探索了电化学、光化学和生物方法等替代技术。特别是利用微生物的自然新陈代谢过程进行N2固定,展示了环保潜力。然而,微生物固氮速率受限于固氮酶的代谢速率和化学能量供应。通过将光响应材料与生物催化剂结合,形成生物复合材料,可以利用太阳能提高N2固定效率。全细胞生物复合材料因其高选择性和自我再生性受到关注。新开发的无机半导体-微生物杂化光电催化体系,通过聚多巴胺(PDA)层促进细菌粘附和电荷转移,实现了高效连续的NH3合成,为N2转化提供了绿色、可持续的解决方案
要点1:研究者开发了一种无机半导体-微生物杂化光电极,用于人工氮气(N2)固定。使用固氮菌A. vinelandii(一种含有固氮酶的全细胞微生物)与p型半导体NiO NSs结合,形成光响应材料。
要点2:设计了一种界面工程:在半导体和细菌之间构建了聚多巴胺(PDA)层,以实现牢固连接和有效电荷转移,对合成氨(NH3)至关重要。
要点3:NiO@PDA NSs/A. vinelandii体系实现了1.85 μmol h−1/108cell(4.14 μmol h−1cm−2)的NH3产量。该体系能在光照下的光电催化(PEC)模型和黑暗中的电催化(EC)模型中操作,实现连续NH3合成。长时间运行后,体系保持细菌活性和N2还原能力,提供了一种安全、绿色、可持续的NH3合成方法,为N2转化提供了新的解决方案。
图1:PEC-MB Biohybrid的设计和合成
选用天然p型半导体NiO作为光响应组分,通过水热法在镍泡沫基底上制备NiO纳米片,并通过原位电化学聚合方法用PDA层包覆。随后,将NiO@PDA在细菌培养液中孵化,A. vinelandii通过磷脂层与PDA层结合。在NiO@PDA/A. vinelandii生物杂交体系中,PDA层既作为细菌粘附的介质,也作为有效的电荷转移通道,促进电子从NiO@PDA迁移到细菌。光照下,NiO纳米片首先被激发,光电子通过PDA层转移到A. vinelandii以促进N2代谢过程。通过计算结果表明,光诱导电子转移到A. vinelandii中的电子载体是热力学上有利的,从而促进了N2向NH3的深入还原。

图2:NiO@PDA/A. vinelandii Biohybrid的氨合成
NiO@PDA/A. vinelandii生物杂交体系在三电极配置下进行了氨合成评估。通过线性扫描伏安法(LSV)在模拟太阳光下测试了氩气饱和和氮气饱和电解质中的光电流响应。结果表明,在氮气饱和条件下,该生物杂交体系的光电流密度显著提高,显示出有效的氮气还原活性。优化后的生物杂交体系在-0.5 V相对于可逆氢电极(RHE)下展现出最高的氨产率和法拉第效率。此外,该体系在PEC-MB和EC-MB模型下均能持续合成氨,且具有良好的稳定性和鲁棒性,为高效氮固定提供了有前景的解决方案。

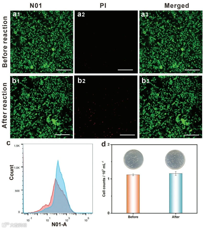
图3:NiO@PDA/A. vinelandii Biohybrid的生存能力和生物相容性
活性和生物相容性对于含有活微生物的催化剂系统至关重要。通过共聚焦激光扫描显微镜(CLSM)分析,评估了NiO@PDA/A. vinelandii生物杂交体系中A. vinelandii在长期72小时NH3合成反应前后的活性和生物相容性。使用N01/PI荧光探针染色,活细菌显示亮绿色荧光,死细菌显示红色荧光。反应前后的CLSM图像显示,A. vinelandii在NiO@PDA上的活性高,且具有自我修复和繁殖能力。流式细胞仪测量进一步证实了A. vinelandii的高活性。扫描电镜(SEM)图像和菌落形成单位(CFU)测定结果表明,A. vinelandii在NiO@PDA上的繁殖和生长过程顺利,且NiO@PDA表现出良好的生物相容性。

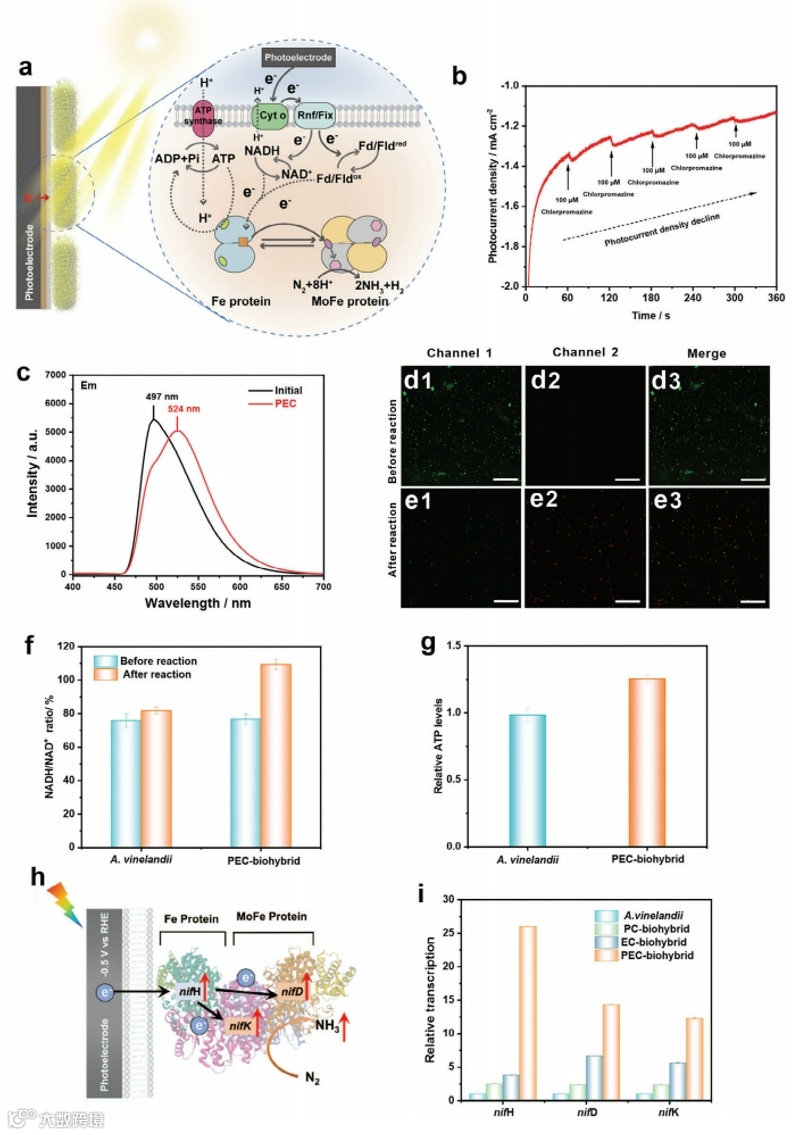
图4:NiO@PDA/A. vinelandii Biohybrid的固氮机理
NiO@PDA/A. vinelandii生物杂交体系的氨合成增强机制涉及细胞外电子传递:通过细胞色素氧化酶(Cyt o)传递给固氮酶,形成NADH并产生ATP以驱动固氮。实验通过添加氯丙嗪抑制Cyt o,观察到光电流密度下降,证实了电子跨膜传递。DiOC2(3)荧光探针和共聚焦显微镜实验进一步验证了这一点。NADH/NAD+比率和ATP浓度的增加表明电子传递促进了固氮反应。实时定量PCR显示,PEC条件下固氮酶相关基因表达上调,增强了N2还原效率。因此,优化半导体与细菌之间的界面,提高光吸收和电荷转移效率,增强细菌固氮能力,优化操作条件,是提高系统整体性能的关键参数。
NiO@PDA NSs /A.vinelandii生物杂化光电极的PEC模式被提出并用于高效N2还原为NH3。得益于PDA层的高生物黏附性和快电子传输性,NiO@PDA NSs上吸附了足够多的细菌,NiO@PDA NSs /A.vinelandii生物杂化体系在PEC模型中获得了最高的NH3合成产率1.85 μmol h−1/108cell(4.14 μmol h−1 cm−2)。此外,在交替的PEC和EC模型中,NiO@PDA NSs /A. vinelandii生物杂化体系实现了72 h持续的NH3合成,在此过程中,非生物电极NiO@PDA NSs表现出了良好的生物相容性,生物A.vinelandii表现出了较高的生存能力。固氮机理测定和PCR分析也表明胞外电子的摄取会诱导A.vinelandii中NADH和ATP浓度的增加,更重要的是促进固氮酶中固氮基因nifH、nifD和nifK的表达。通过合理的界面工程实现无机半导体与活菌之间的直接紧密接触,将加深人们对生物杂化体系长时间合成化学品的认识,未来有望以预期的方式实现人工代谢控制。
张中海(通讯作者),华东师范大学化学与分子工程学院教授。2008年自华东师范大学化学系分析化学专业取得博士学位,其后分别在日本、美国、沙特从事博士后研究工作。2013年12月回到华东师范大学独立开展科研工作,2018年获得国家基金委优秀青年基金资助。主要从事光电化学研究,涵盖光电化学催化与光电化学分析。目前已在此领域发表文章60多篇,发表文章他引数超过3000次。
张颖捷(第一作者),华东师范大学化学分子工程学院硕士研究生,从事微生物光电化学催化研究。
欢迎关注我们,订阅更多最新消息
“邃瞳科学云”推出专业的自然科学直播服务啦!不仅直播团队专业,直播画面出色,而且传播渠道多,宣传效果佳。
“邃瞳科学云"平台正在收集、整理各类学术会议信息,欢迎学会、期刊、会议组织方择优在邃瞳平台上进行线上直播,希望藉此帮助广大科研人员跨越时空的限制,实现自由、畅通地交流互动。欢迎老师同学们提供会议信息(会有礼品赠送),学会、期刊、会议组织方商谈合作,均请联系18612651915(微信同)。
投稿、荐稿、爆料:Editor@scisight.cn