第一作者:王梦君、贾军
通讯作者:黄小青、徐勇、郭宇铮
通讯单位:厦门大学、中科院苏州纳米技术与纳米仿生研究所、武汉大学
论文DOI:10.1126/sciadv.ado9664
光热催化是利用金属纳米材料的光热效应来有效提高催化活性。然而,将强光吸收和高催化性能结合仍是一个挑战。在本文中,作者展示了六方~5 nm厚的Pd8Sb3纳米片,它在全光谱范围内表现出强烈的光吸收特性,并且在可见光区域表现出局部表面等离子体共振(LSPR)效应。这种LSPR特性导致了强烈的光热效应,在1.7 W/cm2的全光谱光照射下,Pd8Sb3纳米片分散水溶液能够增强光热甲烷(CH4)向甲醛(HCHO)的转化,选择性达到98.7%,产率达到665 mmol/gcat,比Pd纳米片高~700倍。机理研究表明,Pd8Sb3和Pd纳米片分别产生了不同的自由基:·OH和·O2−,其中Pd8Sb3纳米片对CH4的吸附强度更强,有利于CH4氧化成HCHO。此外,Pd8Sb3纳米片具有较强的光吸收能力,可用于乳腺癌的光热治疗。
太阳能作为一种清洁的可再生能源,已被广泛应用于各个领域,其中光热转换是太阳能利用最直接的方式。然而,传统的光催化工艺由于光谱吸收范围窄和红外区热耗散,对太阳光的利用效率仍然较低。最近,光热效应已经成为一种有效的催化策略,因为光到热的转化可以内在地促进对C1分子的性能,包括CO、CO2和CH4。在过去的几十年里,人们对CH4氧化进行了大量的研究,并成功地通过CH4氧化制得各种化学物质,包括CH3OOH、CH3OH、HCHO和HCOOH。然而,由于对目标产物的选择性较低,在精确平衡CH4氧化过程中的转化和选择性方面仍然存在很大的挑战。开发高效的催化工艺,实现CH4在太阳光下选择性氧化生成目标产物具有重要意义。
原则上,理想的光热催化材料应该能够吸收光,特别是近红外区域的光,并暴露出活性位点。Pd基催化剂被广泛用作C−H活化的活性位点,然而,它们的局部表面等离子体共振(LSPR)性能通常不如Au和Ag。据报道,Pd纳米颗粒的结构工程,如超薄Pd纳米片在近红外区域赋予增强的LSPR性能,并显示出优异的光热治疗性能。然而,Pd纳米片的光热催化作用尚未发现。因此,具有近红外区吸附性能的超薄Pd纳米结构增加了设计具有LSPR效应的Pd基光热催化剂用于C−H活化的机会。设计对可见光和近红外光吸收增强的基于Pd的纳米催化剂是一项艰巨的挑战,这对于将太阳能转化为热能至关重要。
设计具有宽光吸收范围的Pd-Sb纳米片实现高效光热催化甲烷氧化至甲醛。

作者将乙酰丙酮钯、三苯锑、2-甲基咪唑和聚乙烯吡咯烷酮加入到N-甲基吡咯烷酮中,在160℃下加热5小时合成平均对角线长度为~525 nm、厚度为~5 nm、Pd和Sb均匀分布的Pd8Sb3纳米片。

作者收集经像差校正的HAADF-STEM图像,解析了纳米片具有六方晶结构单晶性质的Pd8Sb3纳米片的暴露晶面和生成方向。

作者通过紫外-可见-近红外光谱(UV-Vis-NIR)和暗场散射光谱表征证实了Pd8Sb3纳米片在整个光谱区域内优异的光吸收和光热转化能力。

Pd8Sb3纳米片可以作为CH4光热氧化制HCHO的高活性、选择性催化剂。随着光强的增加,HCHO的产率和选择性逐渐增加,表明光热效应对催化性能起着至关重要的作用。不同单波长光源照射下,液体产物中HCHO占主导地位,进一步证实了Pd8Sb3纳米片可以吸收广泛的光,从而触发CH4氧化为HCHO。得益于光热效应,Pd8Sb3纳米片在1.7 W/cm2下具有优异的光热催化CH4氧化成HCHO的性能。

结合实验和理论研究表明,Pd8Sb3和Pd纳米片分别产生了不同的自由基:·OH和·O2−,其中Pd8Sb3纳米片对CH4的吸附强度更强,且生成HCHO具有更低的能垒,有利于CH4氧化成HCHO。

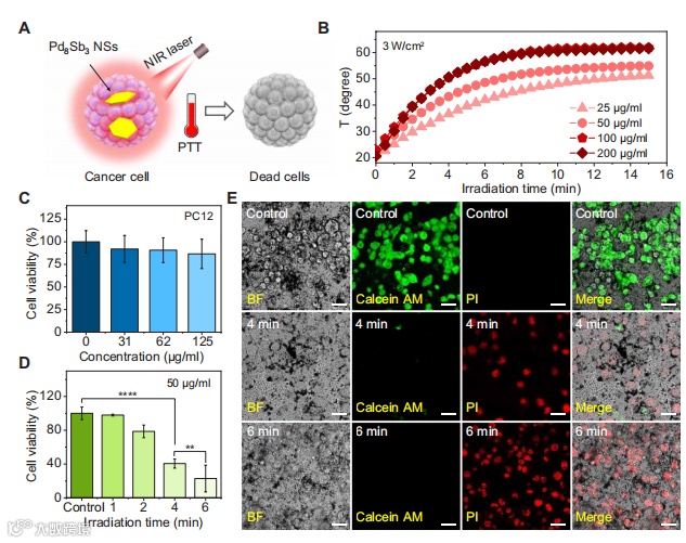
得益于Pd8Sb3纳米片在近红外区域具有优异的光吸收和光热转换特性,作者将Pd8Sb3纳米片用于癌细胞光热治疗中,结果发现,激光照射6 min后细胞几乎完全死亡。
综上所述,作者制备了对紫外-可见-近红外光有强吸收的独立式六边形Pd8Sb3纳米片。由于Pd8Sb3纳米片具有优异的光热效率,可以作为CH4光热氧化制HCHO的高效催化剂。在1.7 W/cm2光强下,HCHO的产率达到~665 mmol/gcat,选择性为~98.7%,是同等条件下Pd纳米片产率的~700倍。机理研究表明,CH4在Pd8Sb3和Pd NSs上的氧化是由自由基过程引发的。Pd8Sb3NSs具有较强的CH4吸附强度,能有效促进CH4活化,并且在·OH自由基的辅助下,Pd8Sb3 NSs能选择性地将CH4氧化为HCHO。相反,·O2−自由基对生成CH3OH和HCHO产生了较高的反应能垒,导致CH4在Pd纳米片上氧化的活性和选择性较低。此外,Pd8Sb3纳米片具有良好的光热特性,为乳腺癌的光热治疗提供了有利条件。这项工作显示出独特的等离子体贵金属合金具有全光谱吸收和高效光热转换能力,有望成为光热转换及其他领域的潜在候选材料。
Plasmonic Pd-Sb nanosheets for photothermal CH4 conversion to HCHO and therapy, Science Advances, 2024. https://www.science.org/doi/10.1126/sciadv.ado9664
王梦君,于2024年获得厦门大学博士学位,导师为黄小青教授,目前在中科院苏州纳米技术与纳米仿生研究所从事博士后研究工作,合作导师为徐勇研究员。主要从事低维贵金属纳米材料构筑及其催化性能的研究。以第一作者在Sci. Adv., J. Am. Chem. Soc., Angew. Chem. Int. Ed.等期刊上发表论文8篇。
徐勇,中科院苏州纳米技术与纳米仿生研究所研究员。2013年在中国科学技术大学获得博士学位,随后在苏州大学-美国劳伦斯伯克利国家实验室从事博士后研究,合作导师为张桥教授-郭晶华教授。2017以副教授身份加入苏州大学张桥教授团队,2020-2024年广东工业大学材料与能源学院担任教授。课题组以贵金属催化剂的设计与开发为基础,围绕催化剂可控合成、活性中心结构调控及催化剂构效关系探索等方面开展了系统研究。迄今已发表论文120余篇,其中包括Nat. Synth.、Sci. Adv.(3)、Nat. Commun.(5)、J. Am. Chem. Soc.(2)、Angew. Chem. Int. Ed.(3)、Adv. Mater.(4)、Energ. Environ. Sci.(2)等。入选中国科学院率先行动引才计划(百人计划)以及广东省自然科学基金杰出青年基金支持。徐勇团队常年招聘博士后等青年人才,详情请见:http://www.sinano.cas.cn/rczp/kyzp/202405/t20240511_7157951.html
黄小青教授,2011年于厦门大学获理学博士学位,导师为郑南峰教授、郑兰荪教授。2011-2014年于美国加州大学洛杉矶分校进行博士后研究,合作导师为黄昱教授与段镶锋教授。2014年至今先后于苏州大学材料与化学化工学部、厦门大学化学化工学院担任特聘教授,博士生导师。2020年获国家杰出青年科学基金资助。已累积发表论文260余篇,包括Science、Nat. Synth.、Nat. Nanotechnol.。现任Science China Materials,Science Bulletin和Rare Metals杂志编委或客座编辑。先后获得2018年度国家自然科学奖二等奖(第二完成人)、2018年度霍英东教育基金会青年教师奖、2017年度中国化学会青年化学奖、2017年度中国电化学青年奖等。课题组链接:https://xhuanggroup.xmu.edu.cn/
郭宇铮教授,武汉大学动力与机械学院副院长,工业科学研究院、电气与自动化学院、中南医院教授,储能与新能源系系主任。剑桥大学博士、博士后。具有丰富的半导体材料、器件、工艺、封装的计算模拟方面的经验和工作积累,共发表SCI论文250余篇。自加入武汉大学后,发表100余篇武大第一作者/通讯作者文章,包括Nature, Sci. Adv., Nat. Commun., Adv. Funct. Mater., Angew. Chem. Int. Ed., Patterns, ACS Catal., npj 2D Mater. Appl., Appl. Phys. Lett.、IEEE T. Electron Dev.等期刊, ESI高被引7篇。谷歌学术因子49,引用8000余次。获得武汉大学“我心目中的好导师”等荣誉称号,多名学生获得国家奖学金、“十大学术之星”、学术创新一等奖等奖项。主要研究方向:宽禁带半导体材料器件与工艺、电工电子材料、能源存储与转换、电化学、高熵合金、环保绝缘气体等领域的理论计算与实验研究。个人主页链接:http://jszy.whu.edu.cn/guoyuzheng/zh_CN/index.htm
欢迎关注我们,订阅更多最新消息
“邃瞳科学云”推出专业的自然科学直播服务啦!不仅直播团队专业,直播画面出色,而且传播渠道多,宣传效果佳。
“邃瞳科学云"平台正在收集、整理各类学术会议信息,欢迎学会、期刊、会议组织方择优在邃瞳平台上进行线上直播,希望藉此帮助广大科研人员跨越时空的限制,实现自由、畅通地交流互动。欢迎老师同学们提供会议信息(会有礼品赠送),学会、期刊、会议组织方商谈合作,均请联系18612651915(微信同)。
投稿、荐稿、爆料:Editor@scisight.cn